WARNING:
JavaScript is turned OFF. None of the links on this concept map will
work until it is reactivated.
If you need help turning JavaScript On, click here.
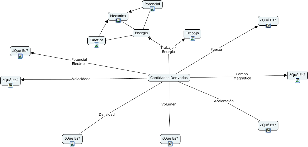
Este Cmap, tiene información relacionada con: Cantidades Derivadas Sub mapa, Cantidades Derivadas Campo Magnetico ¿Qué Es?, Cantidades Derivadas Trabajo - Energia Energia, Cantidades Derivadas Volumen ¿Qué Es?, Energia Cinetica, Cantidades Derivadas Potencial Electrico ¿Qué Es?, Cantidades Derivadas Densidad ¿Qué Es?, Potencial Mecanica, Cantidades Derivadas Fuerza ¿Qué Es?, Energia Mecanica, Energia Potencial, Cantidades Derivadas Aceleración ¿Qué Es?, Cinetica Mecanica, Cantidades Derivadas Velocidadd ¿Qué Es?, Cantidades Derivadas Trabajo - Energia Trabajo