WARNING:
JavaScript is turned OFF. None of the links on this concept map will
work until it is reactivated.
If you need help turning JavaScript On, click here.
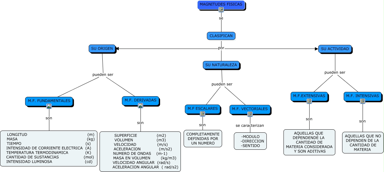
Este Cmap, tiene información relacionada con: CLASIFICACION DE MAGNITUDES FISICAS, SU ORIGEN pueden ser M.F. FUNDAMENTALES, M.F.EXTENSIVAS son AQUELLAS QUE DEPENDENDE LA CANTIDAD DE MATERIA CONSIDERADA Y SON ADITIVAS, SU ACTIVIDAD pueden ser M.F.EXTENSIVAS, M.F ESCALARES son COMPLETAMENTE DEFINIDAS POR UN NUMERO, SU NATURALEZA pueden ser M.F ESCALARES, M.F. VECTORIALES se caracterizan -MODULO -DIRECCION -SENTIDO, M.F. INTENSIVAS son AQUELLAS QUE NO DEPENDEN DE LA CANTIDAD DE MATERIA, M.F. FUNDAMENTALES son LONGITUD (m) MASA (kg) TIEMPO (s) INTENSIDAD DE CORRIENTE ELECTRICA (A) TEMPERATURA TERMODINAMICA (K) CANTIDAD DE SUSTANCIAS (mol) INTENSIDAD LUMINOSA (cd), SU ACTIVIDAD pueden ser M.F. INTENSIVAS, CLASIFICAN por SU ACTIVIDAD, CLASIFICAN por SU NATURALEZA, CLASIFICAN por SU ORIGEN, SU NATURALEZA pueden ser M.F. VECTORIALES, SU ORIGEN pueden ser M.F. DERIVADAS, MAGNITUDES FISICAS se CLASIFICAN, M.F. DERIVADAS son SUPERFICIE (m2) VOLUMEN (m3) VELOCIDAD (m/s) ACELERACION (m/s2) NUMERO DE ONDAS (m-1) MASA EN VOLUMEN (kg/m3) VELOCIDAD ANGULAR (rad/s) ACELERACION ANGULAR ( rad/s2)