WARNING:
JavaScript is turned OFF. None of the links on this concept map will
work until it is reactivated.
If you need help turning JavaScript On, click here.
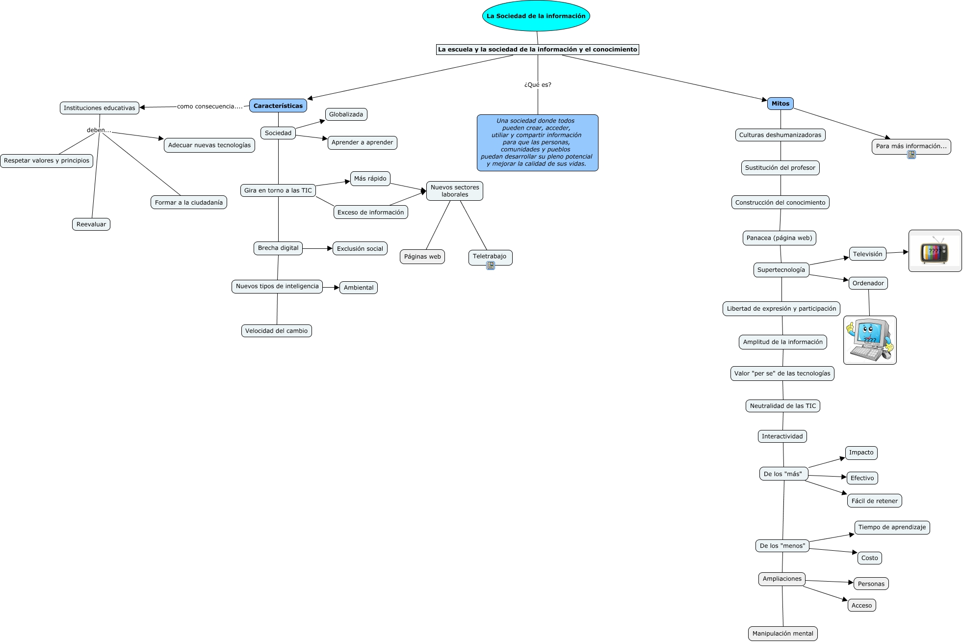
Este Cmap, tiene información relacionada con: SOCIEDAD DE LA INFORMACION, De los "más" Fácil de retener, Culturas deshumanizadoras Sustitución del profesor, Más rápido Nuevos sectores laborales, Sociedad Globalizada, De los "menos" Costo, Panacea (página web) Supertecnología, Instituciones educativas deben... Formar a la ciudadanía, Libertad de expresión y participación Amplitud de la información, Instituciones educativas deben... Respetar valores y principios, Supertecnología Ordenador, Brecha digital Exclusión social, La escuela y la sociedad de la información y el conocimiento Características, De los "menos" Tiempo de aprendizaje, Nuevos tipos de inteligencia Velocidad del cambio, Instituciones educativas deben... Reevaluar, Nuevos sectores laborales Páginas web, Nuevos tipos de inteligencia Ambiental, Gira en torno a las TIC Exceso de información, La Sociedad de la información La escuela y la sociedad de la información y el conocimiento, Exceso de información Nuevos sectores laborales