WARNING:
JavaScript is turned OFF. None of the links on this concept map will
work until it is reactivated.
If you need help turning JavaScript On, click here.
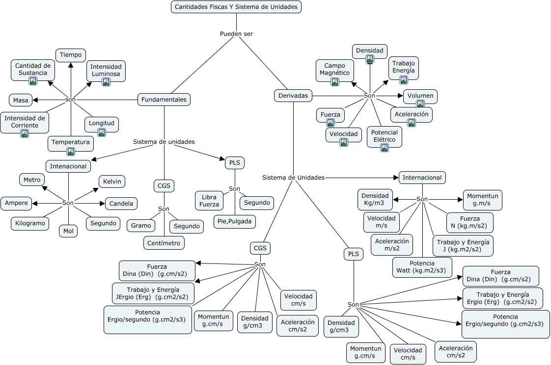
Este Cmap, tiene información relacionada con: Mapa Camilo Mosquera, Fundamentales son Intensidad Luminosa, Derivadas Son Volumen, Cantidades Fiscas Y Sistema de Unidades Pueden ser Fundamentales, Fundamentales son Longitud, PLS Son Trabajo y Energía Ergio (Erg) (g.cm2/s2), PLS Son Pie,Pulgada, Intenacional Son Metro, CGS Son Densidad g/cm3, PLS Son Densidad g/cm3, Derivadas Sistema de Unidades CGS, Intenacional Son Mol, Derivadas Son Fuerza, Fundamentales son Cantidad de Sustancia, Internacional Son Potencia Watt (kg.m2/s3), Derivadas Son Potencial Elétrico, Cantidades Fiscas Y Sistema de Unidades Pueden ser Derivadas, PLS Son Libra Fuerza, CGS Son Momentun g.cm/s, CGS Son Gramo, PLS Son Aceleración cm/s2