WARNING:
JavaScript is turned OFF. None of the links on this concept map will
work until it is reactivated.
If you need help turning JavaScript On, click here.
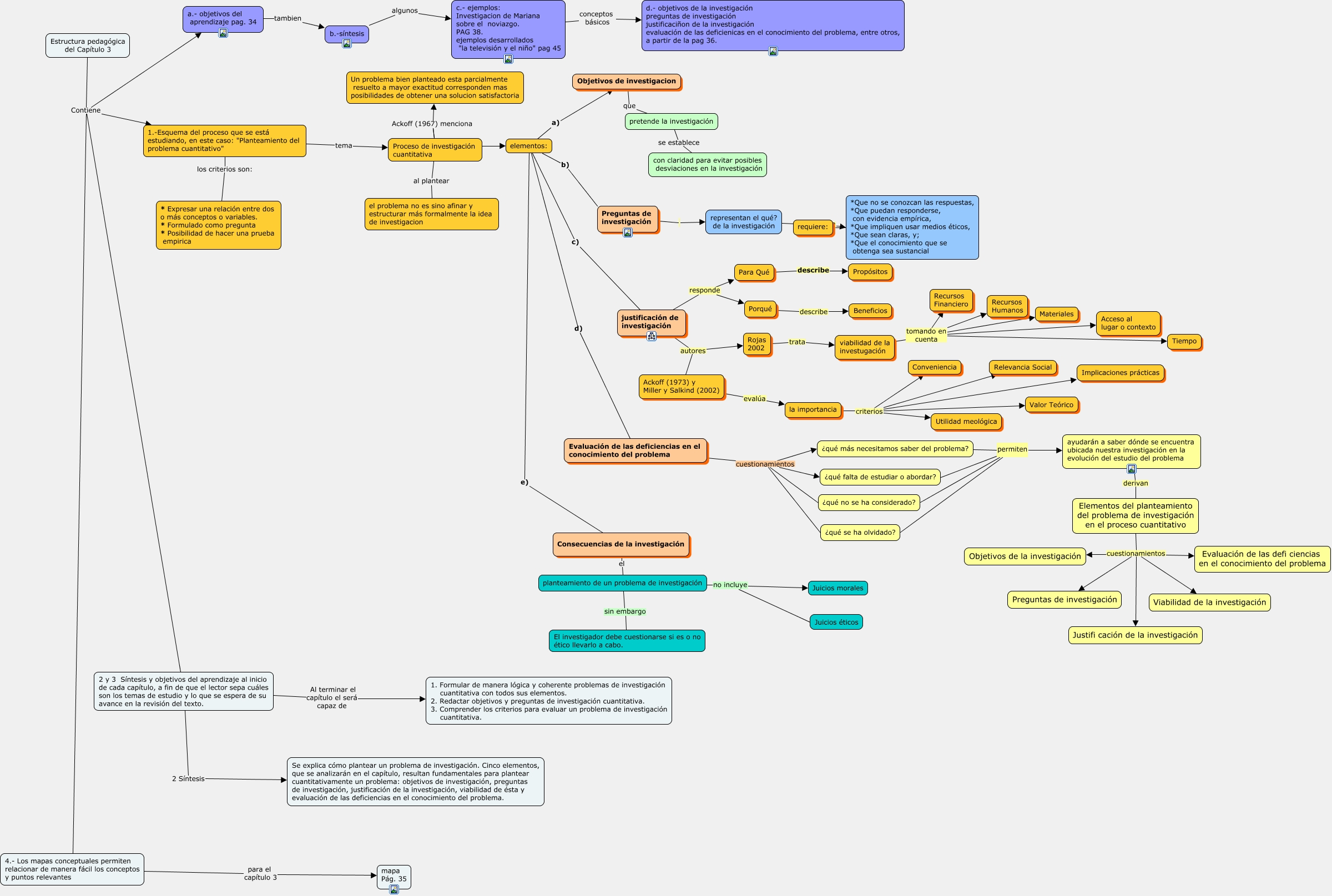
Este Cmap, tiene información relacionada con: Capitulo 3 final con presentación, Elementos del planteamiento del problema de investigación en el proceso cuantitativo cuestionamientos Objetivos de la investigación, Objetivos de investigacion que pretende la investigación, Elementos del planteamiento del problema de investigación en el proceso cuantitativo cuestionamientos Preguntas de investigación, Elementos del planteamiento del problema de investigación en el proceso cuantitativo cuestionamientos Evaluación de las defi ciencias en el conocimiento del problema, la importancia criterios Utilidad meológica, Proceso de investigación cuantitativa Ackoff (1967) menciona Un problema bien planteado esta parcialmente resuelto a mayor exactitud corresponden mas posibilidades de obtener una solucion satisfactoria, 1.-Esquema del proceso que se está estudiando, en este caso: "Planteamiento del problema cuantitativo" los criterios son: * Expresar una relación entre dos o más conceptos o variables. * Formulado como pregunta * Posibilidad de hacer una prueba empirica, ¿qué más necesitamos saber del problema? permiten ¿qué se ha olvidado?, viabilidad de la investugación tomando en cuenta Acceso al lugar o contexto, viabilidad de la investugación tomando en cuenta Materiales, Elementos del planteamiento del problema de investigación en el proceso cuantitativo cuestionamientos Viabilidad de la investigación, Estructura pedagógica del Capítulo 3 Contiene a.- objetivos del aprendizaje pag. 34, justificación de investigación responde Porqué, 2 y 3 Síntesis y objetivos del aprendizaje al inicio de cada capítulo, a fin de que el lector sepa cuáles son los temas de estudio y lo que se espera de su avance en la revisión del texto. 2 Síntesis Se explica cómo plantear un problema de investigación. Cinco elementos, que se analizarán en el capítulo, resultan fundamentales para plantear cuantitativamente un problema: objetivos de investigación, preguntas de investigación, justificación de la investigación, viabilidad de ésta y evaluación de las deficiencias en el conocimiento del problema., planteamiento de un problema de investigación no incluye Juicios éticos, viabilidad de la investugación tomando en cuenta Recursos Humanos, c.- ejemplos: Investigacion de Mariana sobre el noviazgo. PAG 38. ejemplos desarrollados "la televisión y el niño" pag 45 conceptos básicos d.- objetivos de la investigación preguntas de investigación justificaciñon de la investigación evaluación de las deficienicas en el conocimiento del problema, entre otros, a partir de la pag 36., Porqué describe Beneficios, planteamiento de un problema de investigación sin embargo El investigador debe cuestionarse si es o no ético llevarlo a cabo., la importancia criterios Valor Teórico