WARNING:
JavaScript is turned OFF. None of the links on this concept map will
work until it is reactivated.
If you need help turning JavaScript On, click here.
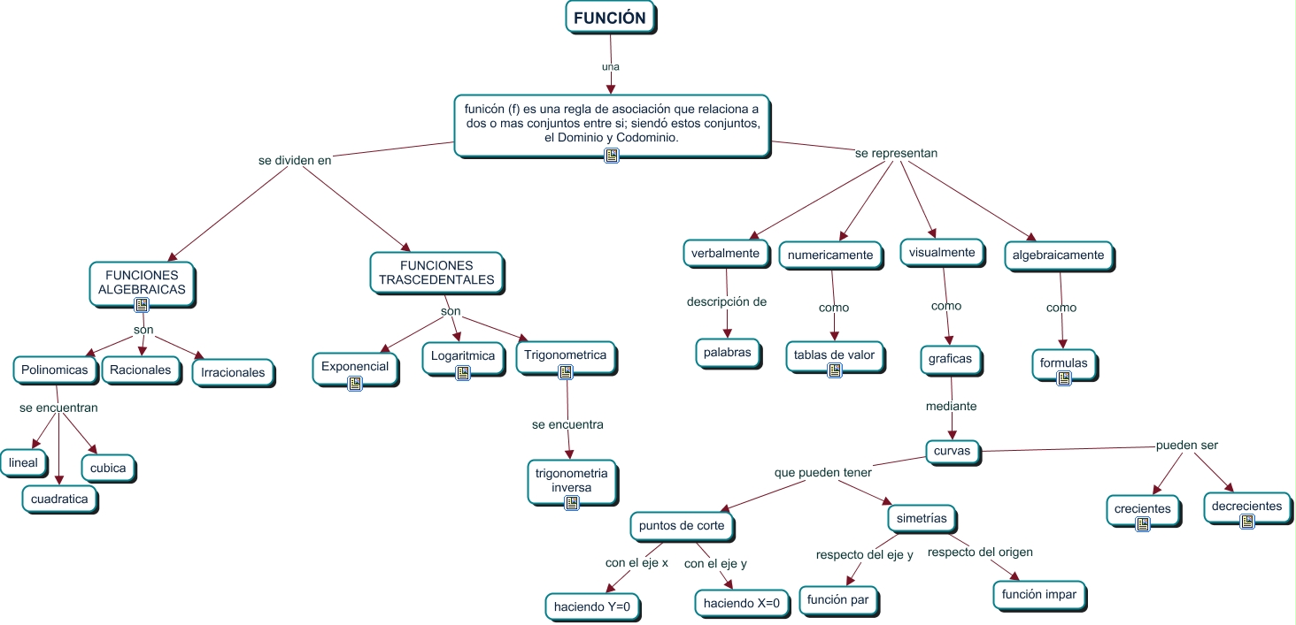
Este Cmap, tiene información relacionada con: calculo funciones 547794, visualmente como graficas, funicón (f) es una regla de asociación que relaciona a dos o mas conjuntos entre si; siendó estos conjuntos, el Dominio y Codominio. se representan verbalmente, simetrías respecto del origen función impar, funicón (f) es una regla de asociación que relaciona a dos o mas conjuntos entre si; siendó estos conjuntos, el Dominio y Codominio. se representan algebraicamente, FUNCIONES ALGEBRAICAS son Polinomicas, funicón (f) es una regla de asociación que relaciona a dos o mas conjuntos entre si; siendó estos conjuntos, el Dominio y Codominio. se representan visualmente, curvas pueden ser decrecientes, curvas pueden ser crecientes, puntos de corte con el eje y haciendo X=0, Polinomicas se encuentran cuadratica, Trigonometrica se encuentra trigonometria inversa, puntos de corte con el eje x haciendo Y=0, FUNCIONES TRASCEDENTALES son Exponencial, FUNCIONES TRASCEDENTALES son Logaritmica, funicón (f) es una regla de asociación que relaciona a dos o mas conjuntos entre si; siendó estos conjuntos, el Dominio y Codominio. se representan numericamente, curvas que pueden tener simetrías, FUNCIONES ALGEBRAICAS son Irracionales, numericamente como tablas de valor, simetrías respecto del eje y función par, curvas que pueden tener puntos de corte