WARNING:
JavaScript is turned OFF. None of the links on this concept map will
work until it is reactivated.
If you need help turning JavaScript On, click here.
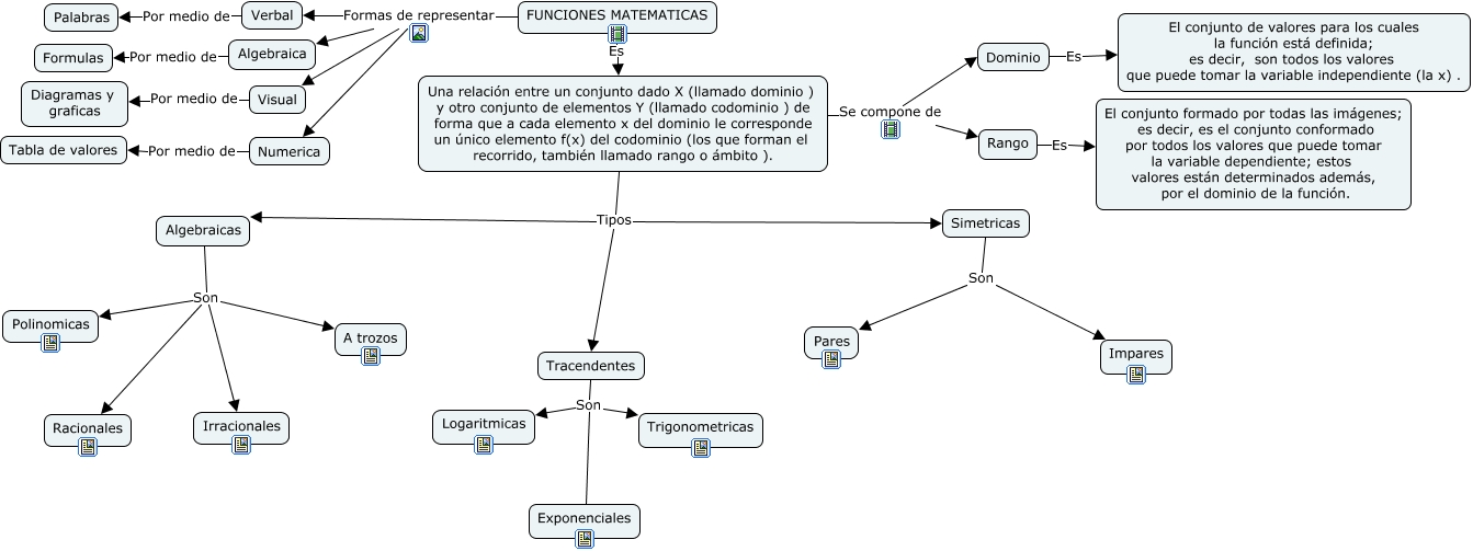
Este Cmap, tiene información relacionada con: Funciones matematicas, Numerica Por medio de Tabla de valores, Simetricas Son Impares, Una relación entre un conjunto dado X (llamado dominio ) y otro conjunto de elementos Y (llamado codominio ) de forma que a cada elemento x del dominio le corresponde un único elemento f(x) del codominio (los que forman el recorrido, también llamado rango o ámbito ). Se compone de Rango, Algebraicas Son A trozos, Una relación entre un conjunto dado X (llamado dominio ) y otro conjunto de elementos Y (llamado codominio ) de forma que a cada elemento x del dominio le corresponde un único elemento f(x) del codominio (los que forman el recorrido, también llamado rango o ámbito ). Tipos Simetricas, Algebraicas Son Racionales, Verbal Por medio de Palabras, Tracendentes Son Exponenciales, Una relación entre un conjunto dado X (llamado dominio ) y otro conjunto de elementos Y (llamado codominio ) de forma que a cada elemento x del dominio le corresponde un único elemento f(x) del codominio (los que forman el recorrido, también llamado rango o ámbito ). Tipos Algebraicas, FUNCIONES MATEMATICAS Formas de representar Visual, Rango Es El conjunto formado por todas las imágenes; es decir, es el conjunto conformado por todos los valores que puede tomar la variable dependiente; estos valores están determinados además, por el dominio de la función., FUNCIONES MATEMATICAS Formas de representar Verbal, Tracendentes Son Trigonometricas, FUNCIONES MATEMATICAS Es Una relación entre un conjunto dado X (llamado dominio ) y otro conjunto de elementos Y (llamado codominio ) de forma que a cada elemento x del dominio le corresponde un único elemento f(x) del codominio (los que forman el recorrido, también llamado rango o ámbito )., Tracendentes Son Logaritmicas, Visual Por medio de Diagramas y graficas, Una relación entre un conjunto dado X (llamado dominio ) y otro conjunto de elementos Y (llamado codominio ) de forma que a cada elemento x del dominio le corresponde un único elemento f(x) del codominio (los que forman el recorrido, también llamado rango o ámbito ). Se compone de Dominio, FUNCIONES MATEMATICAS Formas de representar Algebraica, FUNCIONES MATEMATICAS Formas de representar Numerica, Simetricas Son Pares