WARNING:
JavaScript is turned OFF. None of the links on this concept map will
work until it is reactivated.
If you need help turning JavaScript On, click here.
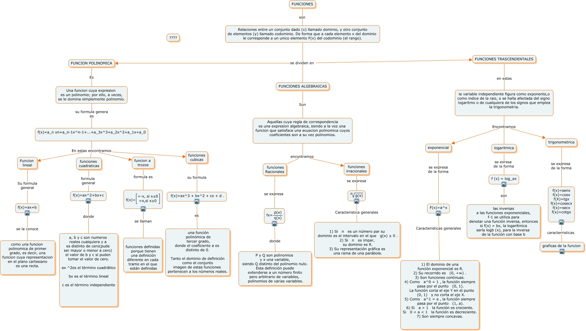
Este Cmap, tiene información relacionada con: mapa conceptual funciones, Una funcion cuya expresion es un polinomio; por ello, a veces, se le domina simplemente polinomio. su formula genera es f(x)=a_n xn+a_n-1x^n-1+...+a_3x^3+a_2x^2+a_1x+a_0, la variable independiente figura como exponente,o como indice de la raiz, o se halla afectada del signo logaritmo o de cualquiera de los signos que emplea la trigonometria. Encontramos logaritmica, funciones irracionales se expresa <math xmlns="http://www.w3.org/1998/Math/MathML"> <mroot> <mtext> g(x) </mtext> <mtext> n </mtext> </mroot> </math>, logaritmica se exresa de la forma f (x) = log_ax, Aquellas cuya regla de correspondencia es una expresion algebraica, siendo a la vez una funcion que satisface una ecuacion polinomica cuyos coeficientes son a su vez polinomios. encontramos funciones Racionales, FUNCION POLINOMICA Es Una funcion cuya expresion es un polinomio; por ello, a veces, se le domina simplemente polinomio., la variable independiente figura como exponente,o como indice de la raiz, o se halla afectada del signo logaritmo o de cualquiera de los signos que emplea la trigonometria. Encontramos exponencial, f(x)=senx f(x)=cosx f(X)=tgx f(x)=cosecx f(x)=secx f(x)=cotgx caracterristicas graficas de la funcion, f(x)=ax+b se la conoce como una funcion polinomica de primer grado, es decir, una funcion cuya representacion en el plano cartesiano es una recta., trigonometrica se expresa de la forma f(x)=senx f(x)=cosx f(X)=tgx f(x)=cosecx f(x)=secx f(x)=cotgx, f (x) = log_ax son las inversas a las funciones exponenciales, f-1 se utiliza para denotar una función inversa, entonces si f(x) = bx, la logarítmica sería logb (x), para la inversa de la función con base b, funciones cubicas su formula f(x)=ax^3 + bx^2 + cx + d ., la variable independiente figura como exponente,o como indice de la raiz, o se halla afectada del signo logaritmo o de cualquiera de los signos que emplea la trigonometria. Encontramos trigonometrica, <math xmlns="http://www.w3.org/1998/Math/MathML"> <mtext> f(x)= </mtext> <mfenced open="[" close="]"> <mtext> =-x, si x≤0
=x,si x≥0 </mtext> </mfenced> <mtext> 

 </mtext> </math> se llaman funciones definidas porque tienen una definición diferente en cada tramo en el que están definidas, Aquellas cuya regla de correspondencia es una expresion algebraica, siendo a la vez una funcion que satisface una ecuacion polinomica cuyos coeficientes son a su vez polinomios. encontramos funciones irracionales, f(x)=a_n xn+a_n-1x^n-1+...+a_3x^3+a_2x^2+a_1x+a_0 En estas encontramos funciones cuadraticas, funciones Racionales se expresa <math xmlns="http://www.w3.org/1998/Math/MathML"> <mrow> <mtext> fx= </mtext> <mfrac> <mtext> p(x) </mtext> <mtext> q(x) </mtext> </mfrac> </mrow> </math>, Relaciones entre un conjunto dado (x) llamado dominio, y otro conjunto de elementos (y) llamado codominio. De forma que a cada elemento x del dominio le corresponde a un unico elemento F(x) del codominio (el rango). se dividen en FUNCION POLINOMICA, funciones cuadraticas formula general f(x)=ax^2+bx+c, Relaciones entre un conjunto dado (x) llamado dominio, y otro conjunto de elementos (y) llamado codominio. De forma que a cada elemento x del dominio le corresponde a un unico elemento F(x) del codominio (el rango). se dividen en FUNCIONES TRASCENDENTALES