WARNING:
JavaScript is turned OFF. None of the links on this concept map will
work until it is reactivated.
If you need help turning JavaScript On, click here.
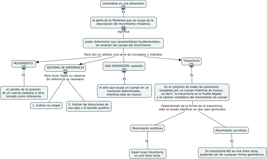
Este Cmap, tiene información relacionada con: Mapa Conceptual cinemática en una dimensión, Es el conjunto de todas las posiciones ocupadas por un cuerpo mientras se mueve, es decir, la trayectoria es la huella dejada o el camino verdadero del movimiento de cuerpo Dependiendo de la forma de la trayectoria, esta se puede clasificar en dos caso generales: Movimiento rectilíneo, UNA DIMENSIÓN: posición Es el sitio que ocupa un cuerpo en un momento determinado, mientras este se mueve., MOVIMIENTO Es el cambio de la posición de un cuerpo,respecto a otro, tomado como referencia., poder determinar sus características fundamentales, sin analizar las causas del movimiento Para ello se utilizan una serie de conceptos y métodos Trayectoria, Trayectoria Es Es el conjunto de todas las posiciones ocupadas por un cuerpo mientras se mueve, es decir, la trayectoria es la huella dejada o el camino verdadero del movimiento de cuerpo, la parte de la Mecánica que se ocupa de la descripción del movimiento mecánico significa poder determinar sus características fundamentales, sin analizar las causas del movimiento, Movimiento rectilíneo Es Aquel cuya trayectoria es una línea recta., SISTEMA DE REFERENCIA Para tener fijado un sistema de referencia es necesario 2. Indicar las direcciones de sus ejes y el sentido positivo, Es el conjunto de todas las posiciones ocupadas por un cuerpo mientras se mueve, es decir, la trayectoria es la huella dejada o el camino verdadero del movimiento de cuerpo Dependiendo de la forma de la trayectoria, esta se puede clasificar en dos caso generales: Movimiento curvilíneo, poder determinar sus características fundamentales, sin analizar las causas del movimiento Para ello se utilizan una serie de conceptos y métodos UNA DIMENSIÓN: posición, poder determinar sus características fundamentales, sin analizar las causas del movimiento Para ello se utilizan una serie de conceptos y métodos SISTEMA DE REFERENCIA, poder determinar sus características fundamentales, sin analizar las causas del movimiento Para ello se utilizan una serie de conceptos y métodos MOVIMIENTO, SISTEMA DE REFERENCIA Para tener fijado un sistema de referencia es necesario 1. Indicar su origen, cinemática en una dimensión Es la parte de la Mecánica que se ocupa de la descripción del movimiento mecánico, Movimiento curvilíneo Es Su trayectoria NO es una línea recta, pudiendo ser de cualquier forma geométrica.