WARNING:
JavaScript is turned OFF. None of the links on this concept map will
work until it is reactivated.
If you need help turning JavaScript On, click here.
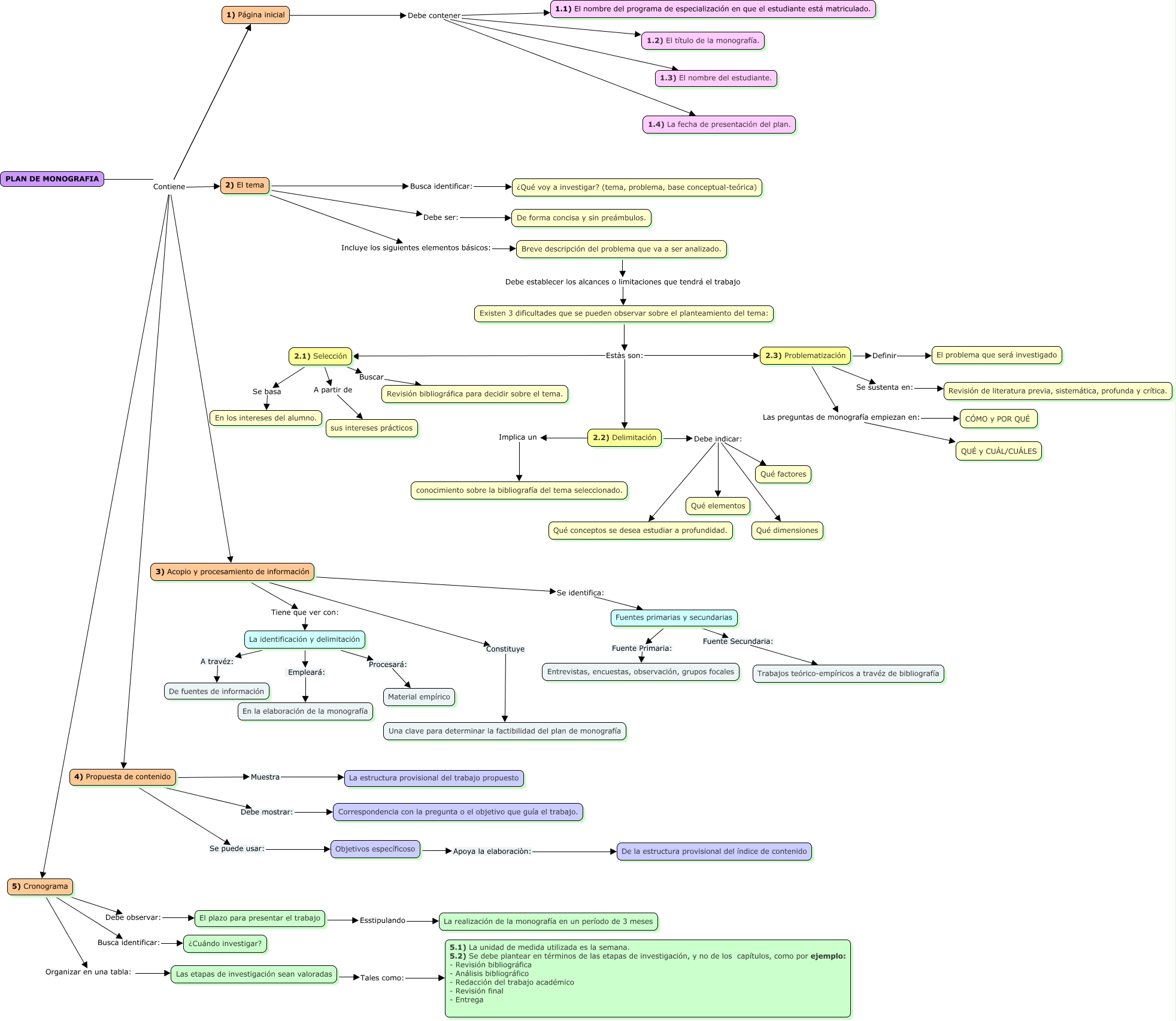
Este Cmap, tiene información relacionada con: PLAN DE MONOGRAF�?A, PLAN DE MONOGRAFIA Contiene 1) Página inicial, 1) Página inicial Debe contener 1.3) El nombre del estudiante., 2.2) Delimitación Debe indicar: Qué dimensiones, PLAN DE MONOGRAFIA Contiene 2) El tema, 2) El tema Busca identificar: ¿Qué voy a investigar? (tema, problema, base conceptual-teórica), 4) Propuesta de contenido Debe mostrar: Correspondencia con la pregunta o el objetivo que guía el trabajo., 2.3) Problematización Se sustenta en: Revisión de literatura previa, sistemática, profunda y crítica., 4) Propuesta de contenido Muestra La estructura provisional del trabajo propuesto, Fuentes primarias y secundarias Fuente Primaria: Entrevistas, encuestas, observación, grupos focales, 2.2) Delimitación Implica un conocimiento sobre la bibliografía del tema seleccionado., 2.2) Delimitación Debe indicar: Qué factores, La identificación y delimitación Procesará: Material empírico, 2) El tema Incluye los siguientes elementos básicos: Breve descripción del problema que va a ser analizado., 3) Acopio y procesamiento de información Se identifica: Fuentes primarias y secundarias, 1) Página inicial Debe contener 1.2) El título de la monografía., La identificación y delimitación Empleará: En la elaboración de la monografía, 4) Propuesta de contenido Se puede usar: Objetivos específicoso, Existen 3 dificultades que se pueden observar sobre el planteamiento del tema: Estàs son: 2.3) Problematización, 1) Página inicial Debe contener 1.1) El nombre del programa de especialización en que el estudiante está matriculado., Breve descripción del problema que va a ser analizado. Debe establecer los alcances o limitaciones que tendrá el trabajo Existen 3 dificultades que se pueden observar sobre el planteamiento del tema: