WARNING:
JavaScript is turned OFF. None of the links on this concept map will
work until it is reactivated.
If you need help turning JavaScript On, click here.
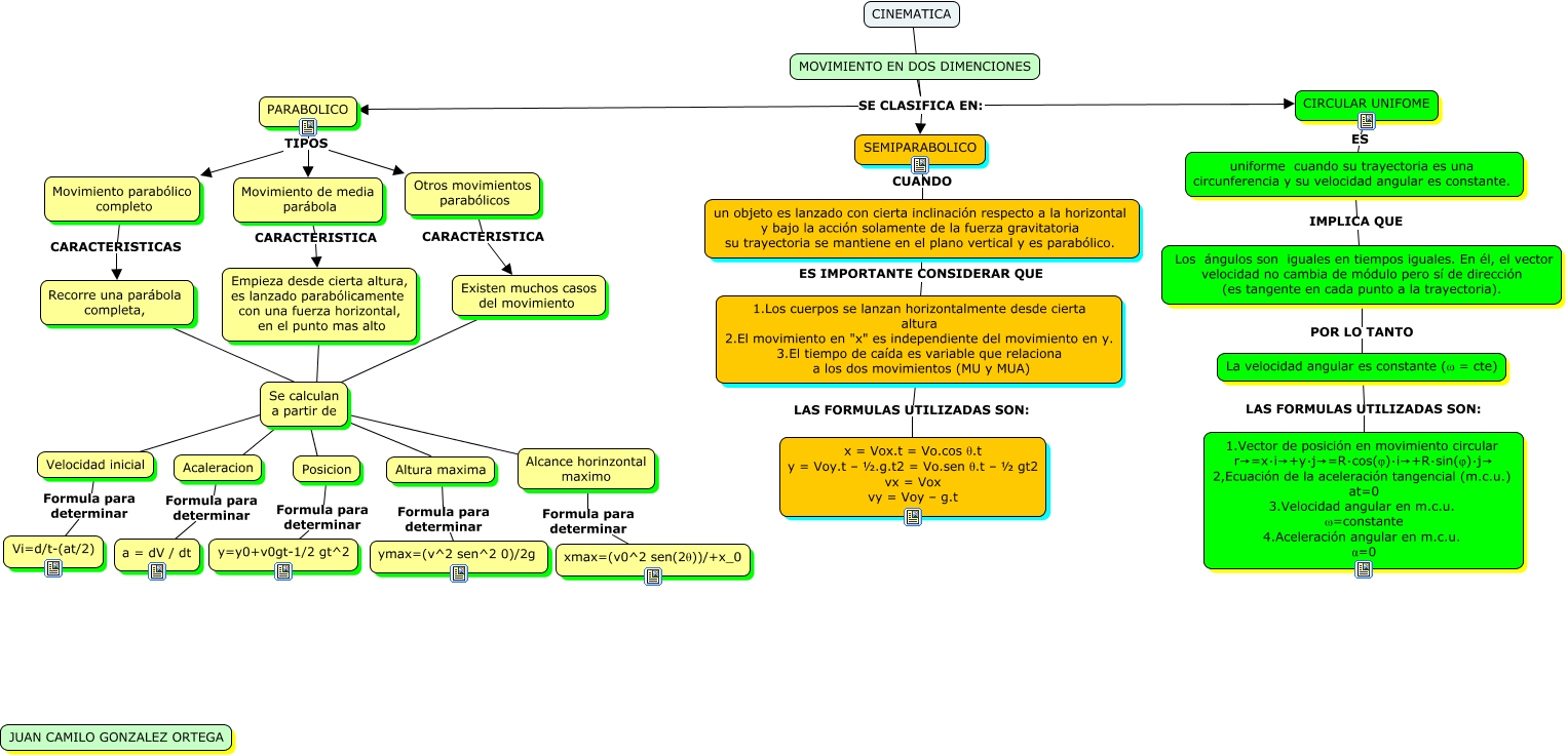
Este Cmap, tiene información relacionada con: MAPA CONCEPTUAL CINEMATICA dos dimenciones, CINEMATICA SE CLASIFICA EN: MOVIMIENTO EN DOS DIMENCIONES, 1.Los cuerpos se lanzan horizontalmente desde cierta altura 2.El movimiento en "x" es independiente del movimiento en y. 3.El tiempo de caída es variable que relaciona a los dos movimientos (MU y MUA) LAS FORMULAS UTILIZADAS SON: x = Vox.t = Vo.cos θ.t y = Voy.t – ½.g.t2 = Vo.sen θ.t – ½ gt2 vx = Vox vy = Voy – g.t, Empieza desde cierta altura, es lanzado parabólicamente con una fuerza horizontal, en el punto mas alto ???? Se calculan a partir de, Acaleracion Formula para determinar a = dV / dt, Movimiento parabólico completo CARACTERISTICAS Recorre una parábola completa,, uniforme cuando su trayectoria es una circunferencia y su velocidad angular es constante. IMPLICA QUE Los ángulos son iguales en tiempos iguales. En él, el vector velocidad no cambia de módulo pero sí de dirección (es tangente en cada punto a la trayectoria)., Recorre una parábola completa, ???? Se calculan a partir de, Velocidad inicial Formula para determinar Vi=d/t-(at/2), Otros movimientos parabólicos CARACTERISTICA Existen muchos casos del movimiento, Velocidad inicial ???? Se calculan a partir de, CINEMATICA SE CLASIFICA EN: PARABOLICO, Alcance horinzontal maximo Formula para determinar xmax=(v0^2 sen(2θ))/+x_0, SEMIPARABOLICO CUANDO un objeto es lanzado con cierta inclinación respecto a la horizontal y bajo la acción solamente de la fuerza gravitatoria su trayectoria se mantiene en el plano vertical y es parabólico., Se calculan a partir de ???? Posicion, Movimiento de media parábola CARACTERISTICA Empieza desde cierta altura, es lanzado parabólicamente con una fuerza horizontal, en el punto mas alto, CIRCULAR UNIFOME ES uniforme cuando su trayectoria es una circunferencia y su velocidad angular es constante., La velocidad angular es constante (ω = cte) LAS FORMULAS UTILIZADAS SON: 1.Vector de posición en movimiento circular r→=x⋅i→+y⋅j→=R⋅cos(φ)⋅i→+R⋅sin(φ)⋅j→ 2,Ecuación de la aceleración tangencial (m.c.u.) at=0 3.Velocidad angular en m.c.u. ω=constante 4.Aceleración angular en m.c.u. α=0, Altura maxima Formula para determinar ymax=(v^2 sen^2 0)/2g, Posicion Formula para determinar y=y0+v0gt-1/2 gt^2, CINEMATICA SE CLASIFICA EN: CIRCULAR UNIFOME