WARNING:
JavaScript is turned OFF. None of the links on this concept map will
work until it is reactivated.
If you need help turning JavaScript On, click here.
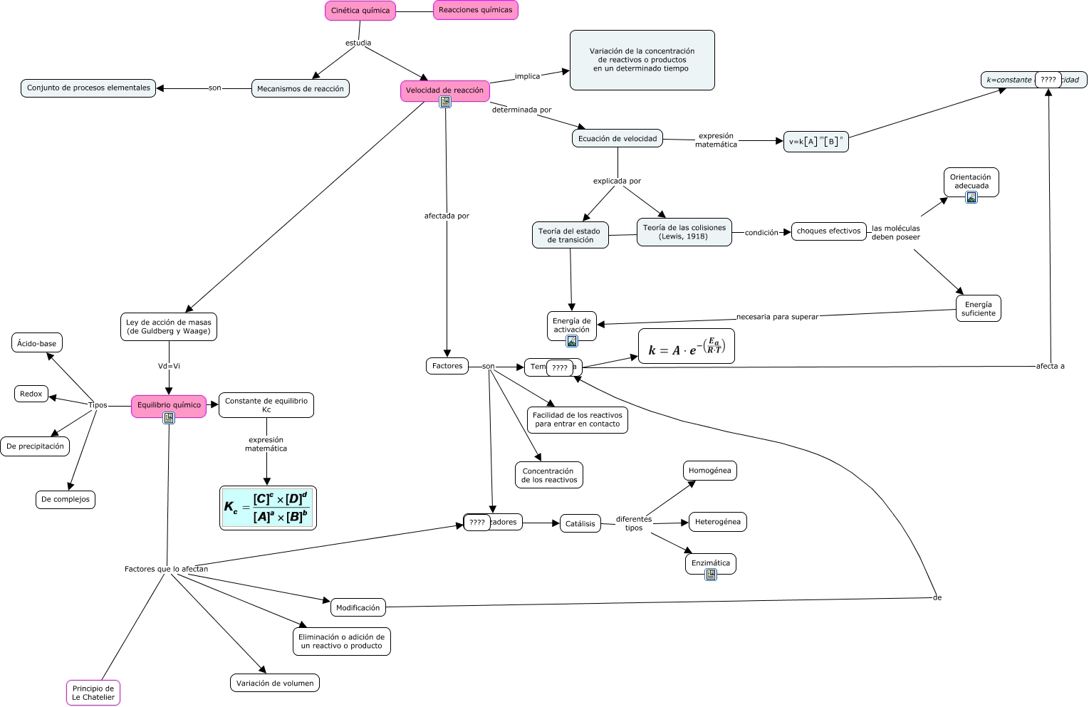
Este Cmap, tiene información relacionada con: Cinética y Equilibrio Químico, Temperatura ????, Equilibrio químico ???? Constante de equilibrio Kc, Velocidad de reacción afectada por Factores, Ecuación de velocidad explicada por Teoría del estado de transición, Ecuación de velocidad explicada por Teoría de las colisiones (Lewis, 1918), Equilibrio químico Factores que lo afectan ????, Catálisis diferentes tipos Enzimática, Mecanismos de reacción son Conjunto de procesos elementales, Equilibrio químico Tipos De precipitación, Ley de acción de masas (de Guldberg y Waage) Vd=Vi Equilibrio químico, Factores son Catalizadores, Energía suficiente necesaria para superar Energía de activación, Cinética química estudia Velocidad de reacción, Ecuación de velocidad expresión matemática <math xmlns="http://www.w3.org/1998/Math/MathML"> <mrow> <mtext> v=k </mtext> <mfenced open="[" close="]"> <mtext> A </mtext> </mfenced> <mmultiscripts> <mtext> </mtext> <none/> <mtext> m </mtext> </mmultiscripts> <mrow> <mfenced open="[" close="]"> <mtext> B </mtext> </mfenced> <mmultiscripts> <mtext> </mtext> <none/> <mtext> n </mtext> </mmultiscripts> </mrow> </mrow> </math>, Equilibrio químico Factores que lo afectan Variación de volumen, choques efectivos las moléculas deben poseer Orientación adecuada, choques efectivos las moléculas deben poseer Energía suficiente, Teoría de las colisiones (Lewis, 1918) condición choques efectivos, Teoría del estado de transición ???? Teoría de las colisiones (Lewis, 1918), <math xmlns="http://www.w3.org/1998/Math/MathML"> <mrow> <mtext> v=k </mtext> <mfenced open="[" close="]"> <mtext> A </mtext> </mfenced> <mmultiscripts> <mtext> </mtext> <none/> <mtext> m </mtext> </mmultiscripts> <mrow> <mfenced open="[" close="]"> <mtext> B </mtext> </mfenced> <mmultiscripts> <mtext> </mtext> <none/> <mtext> n </mtext> </mmultiscripts> </mrow> </mrow> </math> ???? k=constante de velocidad