WARNING:
JavaScript is turned OFF. None of the links on this concept map will
work until it is reactivated.
If you need help turning JavaScript On, click here.
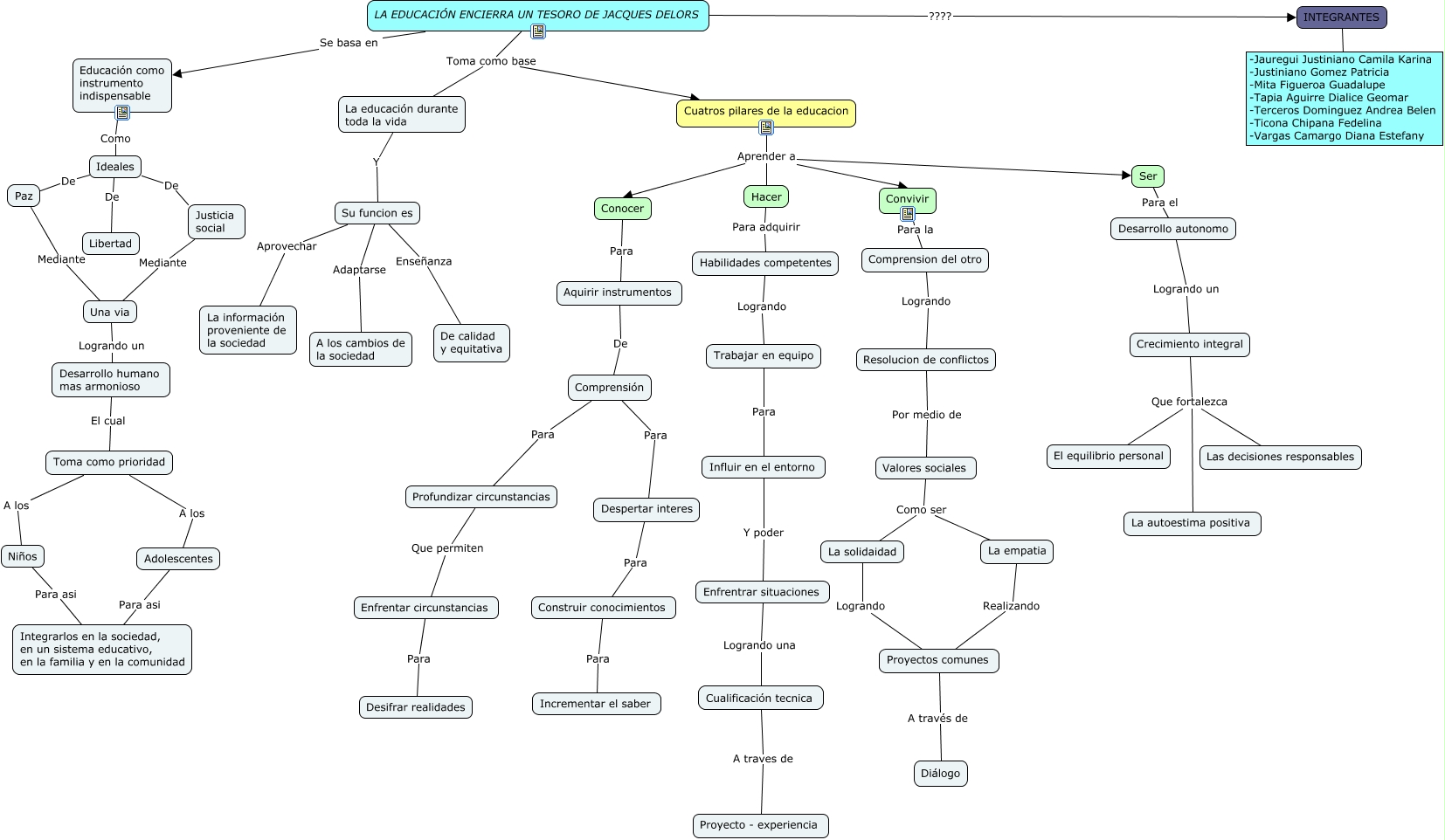
Este Cmap, tiene información relacionada con: La educacion encierra un tesoro Jacques D, LA EDUCACIÓN ENCIERRA UN TESORO DE JACQUES DELORS Toma como base Cuatros pilares de la educacion, Conocer Para Aquirir instrumentos, LA EDUCACIÓN ENCIERRA UN TESORO DE JACQUES DELORS Se basa en Educación como instrumento indispensable, Ideales De Libertad, Adolescentes Para asi Integrarlos en la sociedad, en un sistema educativo, en la familia y en la comunidad, Valores sociales Como ser La solidaidad, Su funcion es Enseñanza De calidad y equitativa, Una via Logrando un Desarrollo humano mas armonioso, Comprensión Para Despertar interes, Toma como prioridad A los Adolescentes, Enfrentar circunstancias Para Desifrar realidades, Convivir Para la Comprension del otro, Toma como prioridad A los Niños, Habilidades competentes Logrando Trabajar en equipo, Crecimiento integral Que fortalezca Las decisiones responsables, Ideales De Justicia social, La solidaidad Logrando Proyectos comunes, Profundizar circunstancias Que permiten Enfrentar circunstancias, Desarrollo humano mas armonioso El cual Toma como prioridad, Aquirir instrumentos De Comprensión