WARNING:
JavaScript is turned OFF. None of the links on this concept map will
work until it is reactivated.
If you need help turning JavaScript On, click here.
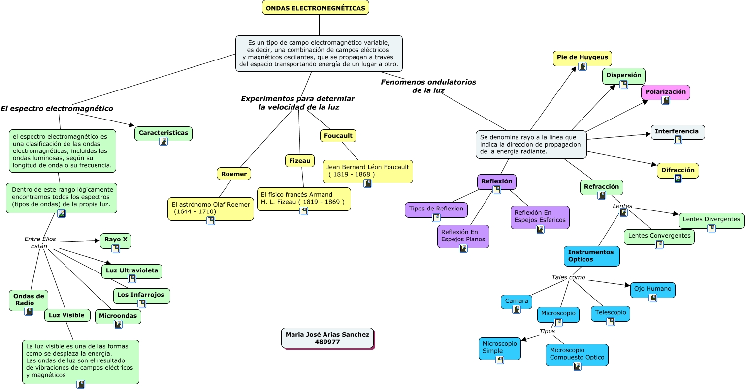
Este Cmap, tiene información relacionada con: Ondas Electromagneticas, Se denomina rayo a la linea que indica la direccion de propagacion de la energia radiante. ???? Difracción, Fizeau ???? El físico francés Armand H. L. Fizeau ( 1819 - 1869 ), Dentro de este rango lógicamente encontramos todos los espectros (tipos de ondas) de la propia luz. Entre Ellos Están Ondas de Radio, Foucault ???? Jean Bernard Léon Foucault ( 1819 - 1868 ), Roemer ???? El astrónomo Olaf Roemer (1644 - 1710), Se denomina rayo a la linea que indica la direccion de propagacion de la energia radiante. ???? Polarización, Instrumentos Opticos Tales como Ojo Humano, Se denomina rayo a la linea que indica la direccion de propagacion de la energia radiante. ???? Refracción, Dentro de este rango lógicamente encontramos todos los espectros (tipos de ondas) de la propia luz. Entre Ellos Están Luz Visible, Dentro de este rango lógicamente encontramos todos los espectros (tipos de ondas) de la propia luz. Entre Ellos Están Microondas, Se denomina rayo a la linea que indica la direccion de propagacion de la energia radiante. ???? Pie de Huygeus, Es un tipo de campo electromagnético variable, es decir, una combinación de campos eléctricos y magnéticos oscilantes, que se propagan a través del espacio transportando energía de un lugar a otro. Experimentos para determiar la velocidad de la luz Fizeau, Dentro de este rango lógicamente encontramos todos los espectros (tipos de ondas) de la propia luz. Entre Ellos Están Luz Ultravioleta, Microscopio Tipos Microscopio Simple, Reflexión ???? Reflexión En Espejos Planos, Se denomina rayo a la linea que indica la direccion de propagacion de la energia radiante. ???? Interferencia, Refracción Lentes Lentes Divergentes, Luz Visible ???? La luz visible es una de las formas como se desplaza la energía. Las ondas de luz son el resultado de vibraciones de campos eléctricos y magnéticos, Dentro de este rango lógicamente encontramos todos los espectros (tipos de ondas) de la propia luz. Entre Ellos Están Los Infarrojos, Refracción Lentes Instrumentos Opticos