WARNING:
JavaScript is turned OFF. None of the links on this concept map will
work until it is reactivated.
If you need help turning JavaScript On, click here.
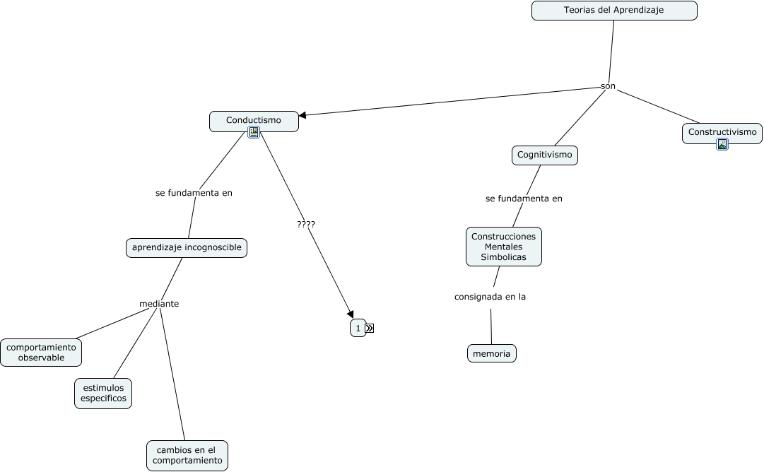
Este Cmap, tiene información relacionada con: Teorias del Aprendizaje, Teorias del Aprendizaje son Constructivismo, Teorias del Aprendizaje son Conductismo, Proceso de Aprendizaje basado en el acto de aprender, Conocimiento de forma externa, Conductismo se fundamenta en aprendizaje incognoscible, aprendizaje incognoscible mediante cambios en el comportamiento, aprendizaje incognoscible mediante comportamiento observable, Teorias del Aprendizaje son Cognitivismo, Conductismo ???? 1, Cognitivismo se fundamenta en Construcciones Mentales Simbolicas, externa al aprendizaje, aprendizaje incognoscible mediante estimulos especificos, Construcciones Mentales Simbolicas consignada en la memoria, acto de aprender a traves del Conocimiento