WARNING:
JavaScript is turned OFF. None of the links on this concept map will
work until it is reactivated.
If you need help turning JavaScript On, click here.
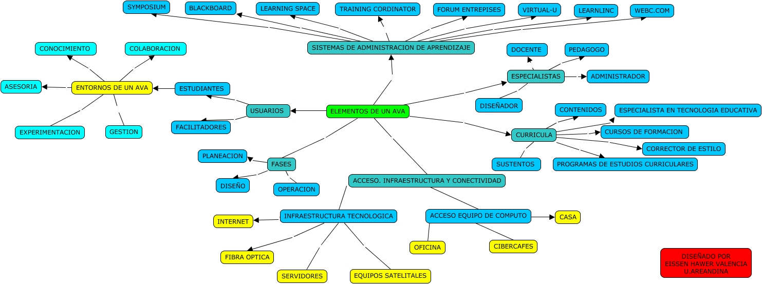
Este Cmap, tiene información relacionada con: elementos de un AVA, ENTORNOS DE UN AVA CONOCIMIENTO, CURRICULA CONTENIDOS, ESPECIALISTAS ADMINISTRADOR, SISTEMAS DE ADMINISTRACION DE APRENDIZAJE TRAINING CORDINATOR, INFRAESTRUCTURA TECNOLOGICA FIBRA OPTICA, ACCESO EQUIPO DE COMPUTO ???? CASA, ESPECIALISTAS DISEÑADOR, ELEMENTOS DE UN AVA ACCESO. INFRAESTRUCTURA Y CONECTIVIDAD, ENTORNOS DE UN AVA GESTION, ELEMENTOS DE UN AVA ESPECIALISTAS, SISTEMAS DE ADMINISTRACION DE APRENDIZAJE SYMPOSIUM, FASES PLANEACION, ENTORNOS DE UN AVA EXPERIMENTACION, ACCESO EQUIPO DE COMPUTO CIBERCAFES, SISTEMAS DE ADMINISTRACION DE APRENDIZAJE LEARNING SPACE, CURRICULA SUSTENTOS, SISTEMAS DE ADMINISTRACION DE APRENDIZAJE VIRTUAL-U, SISTEMAS DE ADMINISTRACION DE APRENDIZAJE LEARNLINC, ESTUDIANTES ENTORNOS DE UN AVA, FASES DISEÑO