WARNING:
JavaScript is turned OFF. None of the links on this concept map will
work until it is reactivated.
If you need help turning JavaScript On, click here.
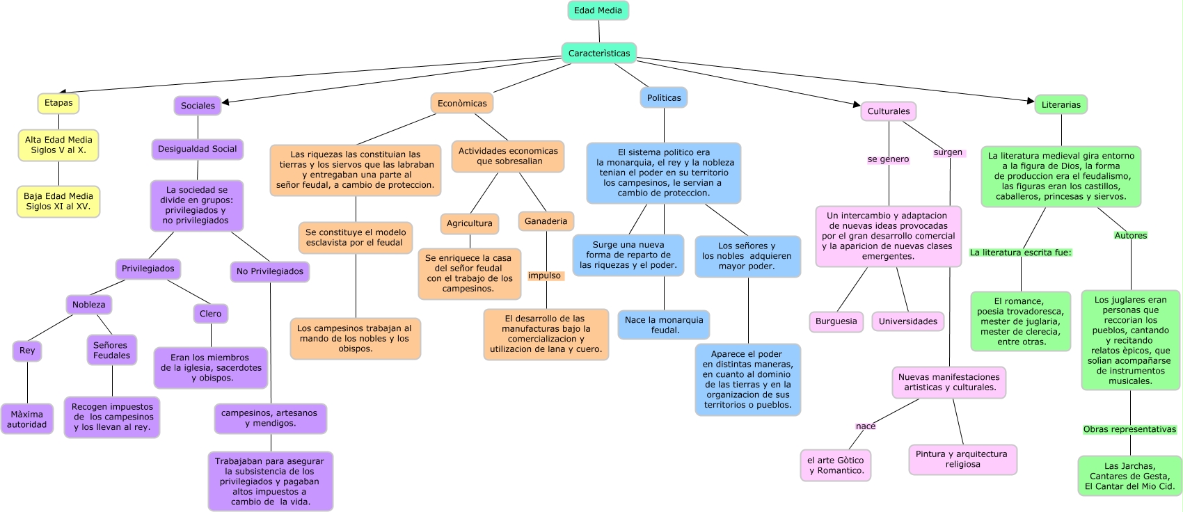
Este Cmap, tiene información relacionada con: Mapa Conceptual de la Edad Media, Un intercambio y adaptacion de nuevas ideas provocadas por el gran desarrollo comercial y la aparicion de nuevas clases emergentes. Burguesia, Las riquezas las constituian las tierras y los siervos que las labraban y entregaban una parte al señor feudal, a cambio de proteccion. Se constituye el modelo esclavista por el feudal, Caracterìsticas Econòmicas, Caracterìsticas Literarias, Caracterìsticas Culturales, Privilegiados Nobleza, El sistema politico era la monarquia, el rey y la nobleza tenian el poder en su territorio los campesinos, le servian a cambio de proteccion. Surge una nueva forma de reparto de las riquezas y el poder., Alta Edad Media Siglos V al X. Baja Edad Media Siglos XI al XV., No Privilegiados campesinos, artesanos y mendigos., Culturales se genero Un intercambio y adaptacion de nuevas ideas provocadas por el gran desarrollo comercial y la aparicion de nuevas clases emergentes., Culturales surgen Nuevas manifestaciones artisticas y culturales., Econòmicas Las riquezas las constituian las tierras y los siervos que las labraban y entregaban una parte al señor feudal, a cambio de proteccion., Polìticas El sistema politico era la monarquia, el rey y la nobleza tenian el poder en su territorio los campesinos, le servian a cambio de proteccion., Edad Media Caracterìsticas, Desigualdad Social La sociedad se divide en grupos: privilegiados y no privilegiados, Agricultura Se enriquece la casa del señor feudal con el trabajo de los campesinos., Se constituye el modelo esclavista por el feudal Los campesinos trabajan al mando de los nobles y los obispos., Rey Màxima autoridad, Sociales Desigualdad Social, La literatura medieval gira entorno a la figura de Dios, la forma de produccion era el feudalismo, las figuras eran los castillos, caballeros, princesas y siervos. Autores Los juglares eran personas que reccorian los pueblos, cantando y recitando relatos èpicos, que solìan acompañarse de instrumentos musicales.