WARNING:
JavaScript is turned OFF. None of the links on this concept map will
work until it is reactivated.
If you need help turning JavaScript On, click here.
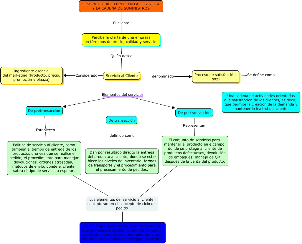
Este Cmap, tiene información relacionada con: Servicio al cliente y la cadena de suministros, Percibe la oferta de una empresa en tèrminos de precio, calidad y servicio. Quièn desea Servicio al Cliente, Servicio al Cliente Elementos del servicio De postransacciòn, De pretransacciòn Establecen Politica de servicio al cliente, como tambien el tiempo de entrega de los productos una vez que se realice el pedido, el procedimiento para manejar devoluciones, òrdenes atrasadas, mètodos de envìo, donde el cliente sabra el tipo de servicio a esperar., De transacciòn definido como Dan por resultado directo la entrega del producto al cliente, donde se esta- blece los niveles de inventario, formas de transporte y el procedimiento para el procesamiento de pedidos., De postransacciòn Representan El conjunto de servicios para mantener el producto en e campo, donde se protege al cliente de productos defectuosos, devoluciòn de empaques, manejo de QR despuès de la venta del producto., Servicio al Cliente Considerado Ingrediente esencial del marketing (Producto, precio, promociòn y plaaza), Proceso de satisfacciòn total Se define como Una cadena de actividades orientadas a la satisfacciòn de los clientes, es decir, que permite la creaciòn de la demanda y mantener la lealtad del cliente., Politica de servicio al cliente, como tambien el tiempo de entrega de los productos una vez que se realice el pedido, el procedimiento para manejar devoluciones, òrdenes atrasadas, mètodos de envìo, donde el cliente sabra el tipo de servicio a esperar. Los elementos del servicio al cliente se capturan en el concepto de ciclo del pedido Es el tiempo transcurrido entre el momento que se realiza el pedido ( orden de compra - solicitud de servicio) y el momento en el que el producto o servicio es entregado al cliente., Servicio al Cliente Elementos del servicio De pretransacciòn, El conjunto de servicios para mantener el producto en e campo, donde se protege al cliente de productos defectuosos, devoluciòn de empaques, manejo de QR despuès de la venta del producto. Los elementos del servicio al cliente se capturan en el concepto de ciclo del pedido Es el tiempo transcurrido entre el momento que se realiza el pedido ( orden de compra - solicitud de servicio) y el momento en el que el producto o servicio es entregado al cliente., Dan por resultado directo la entrega del producto al cliente, donde se esta- blece los niveles de inventario, formas de transporte y el procedimiento para el procesamiento de pedidos. Los elementos del servicio al cliente se capturan en el concepto de ciclo del pedido Es el tiempo transcurrido entre el momento que se realiza el pedido ( orden de compra - solicitud de servicio) y el momento en el que el producto o servicio es entregado al cliente., Servicio al Cliente Elementos del servicio De transacciòn, EL SERVICIO AL CLIENTE EN LA LOGISTICA Y LA CADENA DE SUMINISTROS El cliente Percibe la oferta de una empresa en tèrminos de precio, calidad y servicio., Servicio al Cliente denominado Proceso de satisfacciòn total