WARNING:
JavaScript is turned OFF. None of the links on this concept map will
work until it is reactivated.
If you need help turning JavaScript On, click here.
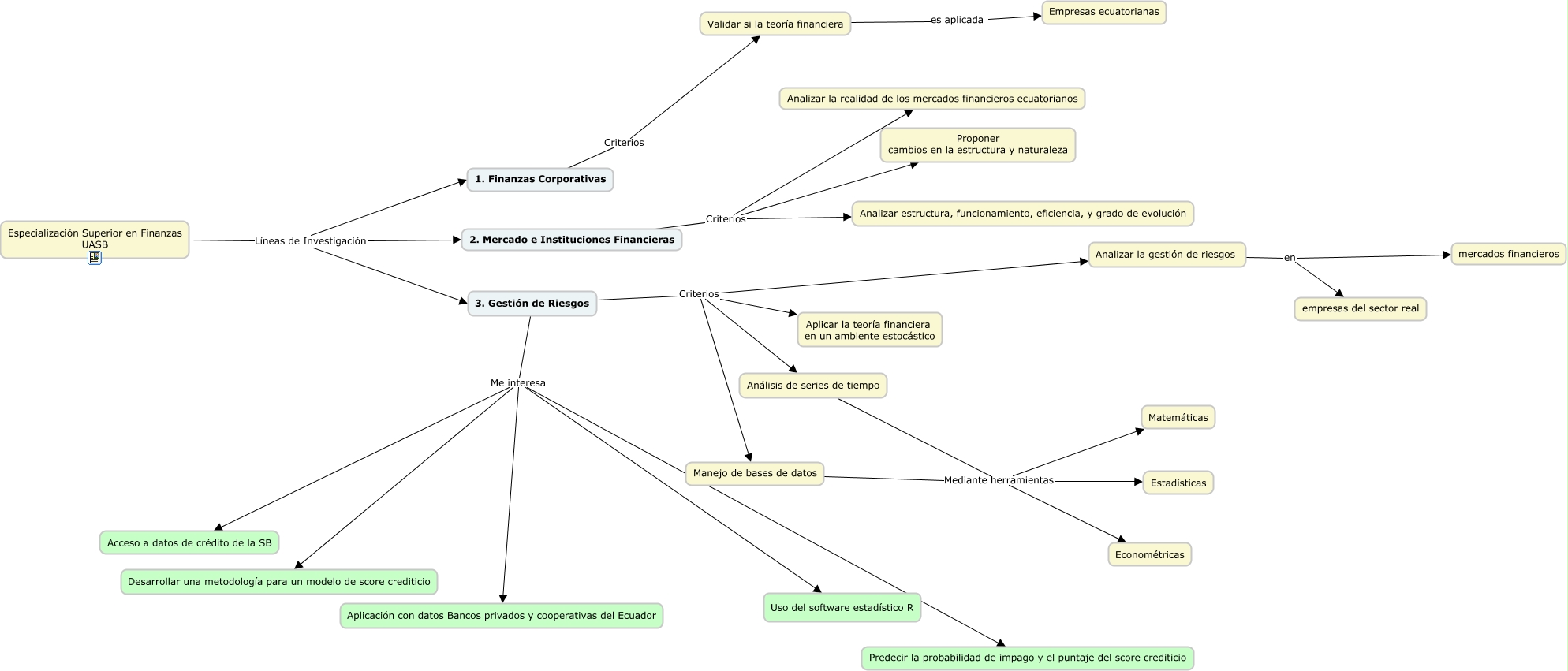
Este Cmap, tiene información relacionada con: Líneas_Investigación, Analizar la gestión de riesgos en mercados financieros, 3. Gestión de Riesgos Me interesa Predecir la probabilidad de impago y el puntaje del score crediticio, 3. Gestión de Riesgos Me interesa Acceso a datos de crédito de la SB, 2. Mercado e Instituciones Financieras Criterios Proponer cambios en la estructura y naturaleza, Manejo de bases de datos Mediante herramientas Matemáticas, Análisis de series de tiempo Mediante herramientas Matemáticas, 3. Gestión de Riesgos Me interesa Uso del software estadístico R, Validar si la teoría financiera es aplicada Empresas ecuatorianas, 3. Gestión de Riesgos Criterios Analizar la gestión de riesgos, Manejo de bases de datos Mediante herramientas Estadísticas, Especialización Superior en Finanzas UASB Líneas de Investigación 3. Gestión de Riesgos, Especialización Superior en Finanzas UASB Líneas de Investigación 2. Mercado e Instituciones Financieras, 3. Gestión de Riesgos Criterios Análisis de series de tiempo, 3. Gestión de Riesgos Criterios Aplicar la teoría financiera en un ambiente estocástico, Analizar la gestión de riesgos en empresas del sector real, 1. Finanzas Corporativas Criterios Validar si la teoría financiera, 2. Mercado e Instituciones Financieras Criterios Analizar estructura, funcionamiento, eficiencia, y grado de evolución, Manejo de bases de datos Mediante herramientas Econométricas, 2. Mercado e Instituciones Financieras Criterios Analizar la realidad de los mercados financieros ecuatorianos, 3. Gestión de Riesgos Me interesa Desarrollar una metodología para un modelo de score crediticio