WARNING:
JavaScript is turned OFF. None of the links on this concept map will
work until it is reactivated.
If you need help turning JavaScript On, click here.
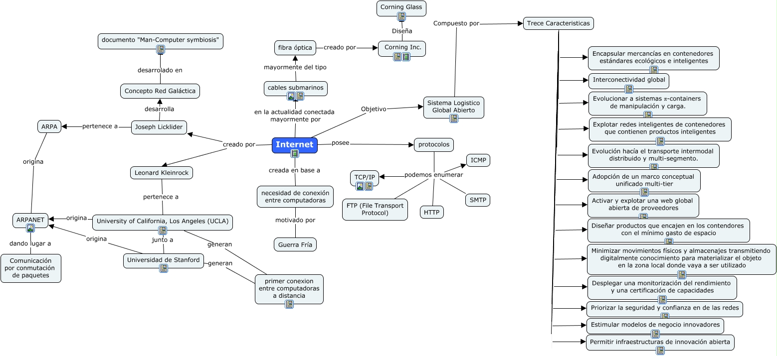
Este Cmap, tiene información relacionada con: Internet Física, Trece Caracteristicas Explotar redes inteligentes de contenedores que contienen productos inteligentes, Trece Caracteristicas Encapsular mercancías en contenedores estándares ecológicos e inteligentes, Internet en la actualidad conectada mayormente por cables submarinos, cables submarinos mayormente del tipo fibra óptica, necesidad de conexión entre computadoras motivado por Guerra Fría, Universidad de Stanford origina ARPANET, ARPA origina ARPANET, Trece Caracteristicas Estimular modelos de negocio innovadores, Universidad de Stanford generan primer conexion entre computadoras a distancia, Leonard Kleinrock pertenece a University of California, Los Angeles (UCLA), protocolos podemos enumerar ICMP, Corning Inc. Diseña Corning Glass, Internet creada en base a necesidad de conexión entre computadoras, Trece Caracteristicas Evolución hacía el transporte intermodal distribuido y multi-segmento., Trece Caracteristicas Activar y explotar una web global abierta de proveedores, Concepto Red Galáctica desarrolado en documento "Man-Computer symbiosis", University of California, Los Angeles (UCLA) generan primer conexion entre computadoras a distancia, Joseph Licklider pertenece a ARPA, Trece Caracteristicas Priorizar la seguridad y confianza en de las redes, protocolos podemos enumerar SMTP