WARNING:
JavaScript is turned OFF. None of the links on this concept map will
work until it is reactivated.
If you need help turning JavaScript On, click here.
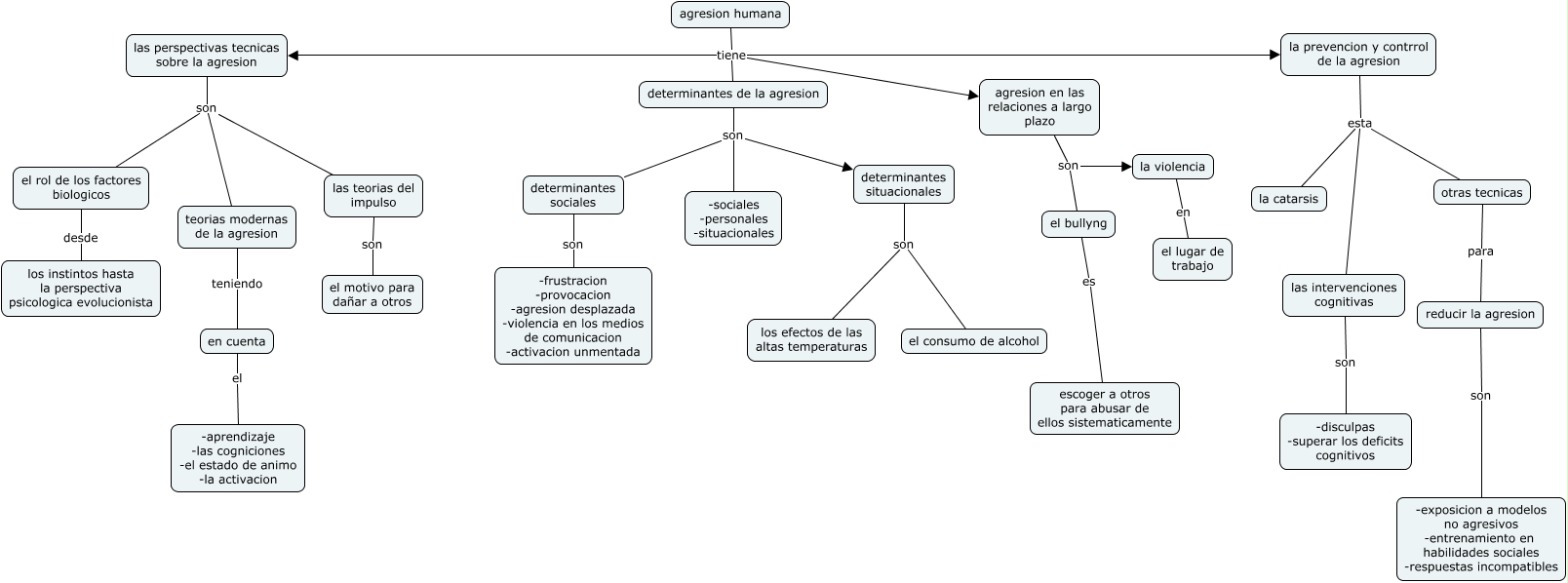
Este Cmap, tiene información relacionada con: fidelania, la violencia en el lugar de trabajo, el rol de los factores biologicos desde los instintos hasta la perspectiva psicologica evolucionista, las perspectivas tecnicas sobre la agresion son el rol de los factores biologicos, las intervenciones cognitivas son -disculpas -superar los deficits cognitivos, determinantes de la agresion son determinantes situacionales, determinantes sociales son -frustracion -provocacion -agresion desplazada -violencia en los medios de comunicacion -activacion unmentada, agresion humana tiene la prevencion y contrrol de la agresion, otras tecnicas para reducir la agresion, agresion humana tiene las perspectivas tecnicas sobre la agresion, las perspectivas tecnicas sobre la agresion son las teorias del impulso, determinantes situacionales son el consumo de alcohol, determinantes situacionales son los efectos de las altas temperaturas, en cuenta el -aprendizaje -las cogniciones -el estado de animo -la activacion, agresion humana tiene determinantes de la agresion, las perspectivas tecnicas sobre la agresion son teorias modernas de la agresion, las teorias del impulso son el motivo para dañar a otros, agresion humana tiene agresion en las relaciones a largo plazo, reducir la agresion son -exposicion a modelos no agresivos -entrenamiento en habilidades sociales -respuestas incompatibles, determinantes de la agresion son -sociales -personales -situacionales, la prevencion y contrrol de la agresion esta las intervenciones cognitivas