WARNING:
JavaScript is turned OFF. None of the links on this concept map will
work until it is reactivated.
If you need help turning JavaScript On, click here.
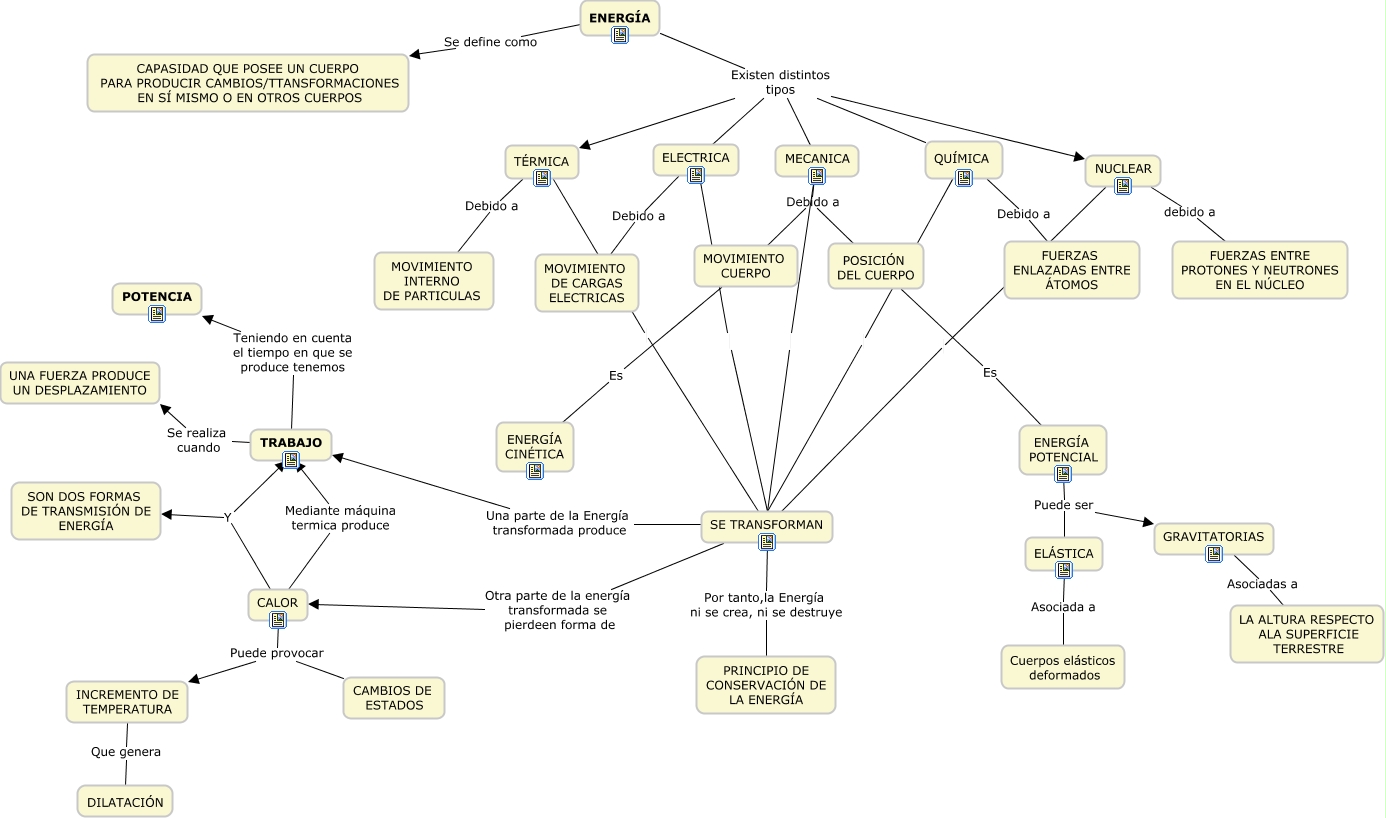
Este Cmap, tiene información relacionada con: MAPA CONCEPTUAL POTENCIA, SE TRANSFORMAN Otra parte de la energía transformada se pierdeen forma de CALOR, QUÍMICA Debido a FUERZAS ENLAZADAS ENTRE ÁTOMOS, ENERGÍA POTENCIAL Puede ser ELÁSTICA, MECANICA Debido a MOVIMIENTO CUERPO, ELECTRICA SE TRANSFORMAN, QUÍMICA SE TRANSFORMAN, MECANICA SE TRANSFORMAN, TÉRMICA Debido a MOVIMIENTO INTERNO DE PARTICULAS, CALOR Puede provocar CAMBIOS DE ESTADOS, ENERGÍA Existen distintos tipos TÉRMICA, ENERGÍA Existen distintos tipos ELECTRICA, CALOR Y TRABAJO, MOVIMIENTO CUERPO Es ENERGÍA CINÉTICA, ENERGÍA Existen distintos tipos QUÍMICA, INCREMENTO DE TEMPERATURA Que genera DILATACIÓN, CALOR Puede provocar INCREMENTO DE TEMPERATURA, ENERGÍA Existen distintos tipos NUCLEAR, NUCLEAR debido a FUERZAS ENTRE PROTONES Y NEUTRONES EN EL NÚCLEO, SE TRANSFORMAN Una parte de la Energía transformada produce TRABAJO, GRAVITATORIAS Asociadas a LA ALTURA RESPECTO ALA SUPERFICIE TERRESTRE