WARNING:
JavaScript is turned OFF. None of the links on this concept map will
work until it is reactivated.
If you need help turning JavaScript On, click here.
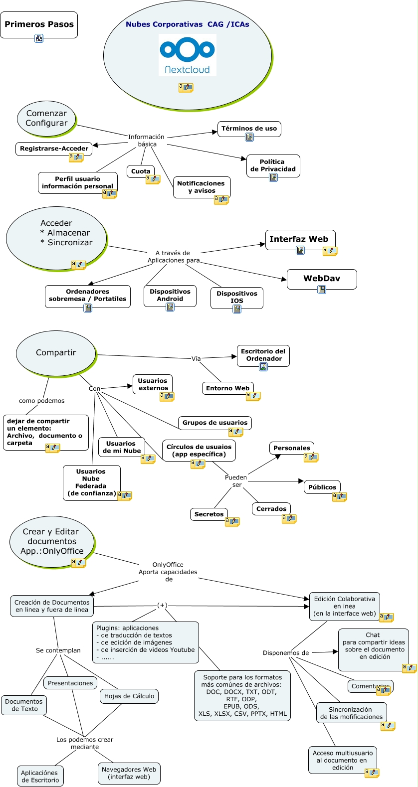
Este mapa conceptual ten información relativa a: Primeros_Pasos_Nubes_EdCol_AG_es, Edición Colaborativa en inea (en la interface web) Disponemos de Acceso multiusuario al documento en edición, Compartir Con Círculos de usuaios (app específica), Crear y Editar documentos App.:OnlyOffice OnlyOffice Aporta capacidades de Edición Colaborativa en inea (en la interface web), Compartir Vía Entorno Web, Documentos de Texto Los podemos crear mediante Aplicaciónes de Escritorio, Creación de Documentos en linea y fuera de linea Se contemplan Presentaciones, Creación de Documentos en linea y fuera de linea Se contemplan Hojas de Cálculo, Crear y Editar documentos App.:OnlyOffice OnlyOffice Aporta capacidades de Creación de Documentos en linea y fuera de linea, Presentaciones Los podemos crear mediante Navegadores Web (interfaz web), Creación de Documentos en linea y fuera de linea (+) Soporte para los formatos más comúnes de archivos: DOC, DOCX, TXT, ODT, RTF, ODP, EPUB, ODS, XLS, XLSX, CSV, PPTX, HTML, Creación de Documentos en linea y fuera de linea (+) Plugins: aplicaciones - de traducción de textos - de edición de imágenes - de inserción de videos Youtube - ......, Compartir como podemos dejar de compartir un elemento: Archivo, documento o carpeta, Comenzar Configurar Información básica Notificaciones y avisos, Acceder * Almacenar * Sincronizar A través de Aplicaciones para Ordenadores sobremesa / Portatiles, Círculos de usuaios (app específica) Pueden ser Cerrados, Edición Colaborativa en inea (en la interface web) Disponemos de Sincronización de las mofificaciones, Documentos de Texto Los podemos crear mediante Navegadores Web (interfaz web), Edición Colaborativa en inea (en la interface web) Disponemos de Chat para compartir ideas sobre el documento en edición, Hojas de Cálculo Los podemos crear mediante Aplicaciónes de Escritorio, Comenzar Configurar Información básica Términos de uso