WARNING:
JavaScript is turned OFF. None of the links on this concept map will
work until it is reactivated.
If you need help turning JavaScript On, click here.
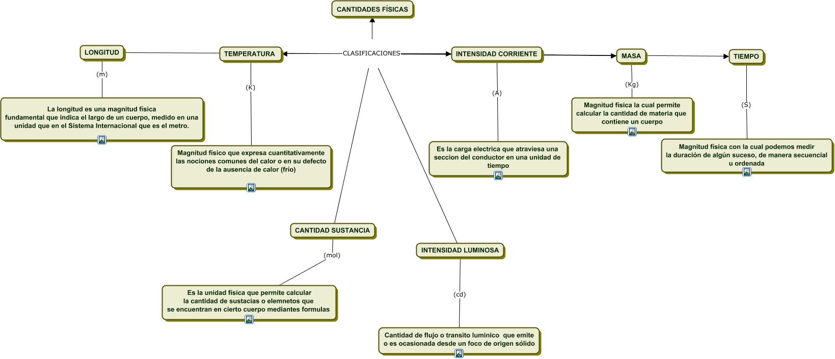
Este Cmap, tiene información relacionada con: MAGNITUDES FÍSICAS, LONGITUD CLASIFICACIONES INTENSIDAD LUMINOSA, LONGITUD CLASIFICACIONES TIEMPO, TEMPERATURA (K) Magnitud físico que expresa cuantitativamente las nociones comunes del calor o en su defecto de la ausencia de calor (frío), MASA (Kg) Magnitud física la cual permite calcular la cantidad de materia que contiene un cuerpo, INTENSIDAD CORRIENTE (A) Es la carga electrica que atraviesa una seccion del conductor en una unidad de tiempo, LONGITUD CLASIFICACIONES CANTIDAD SUSTANCIA, LONGITUD CLASIFICACIONES CANTIDADES FÍSICAS, TIEMPO (S) Magnitud física con la cual podemos medir la duración de algún suceso, de manera secuencial u ordenada, LONGITUD CLASIFICACIONES INTENSIDAD CORRIENTE, INTENSIDAD LUMINOSA (cd) Cantidad de flujo o transito luminico que emite o es ocasionada desde un foco de origen sòlido, CANTIDAD SUSTANCIA (mol) Es la unidad física que permite calcular la cantidad de sustacias o elemnetos que se encuentran en cierto cuerpo mediantes formulas, LONGITUD CLASIFICACIONES TEMPERATURA, LONGITUD CLASIFICACIONES MASA, LONGITUD (m) La longitud es una magnitud física fundamental que indica el largo de un cuerpo, medido en una unidad que en el Sistema Internacional que es el metro.