WARNING:
JavaScript is turned OFF. None of the links on this concept map will
work until it is reactivated.
If you need help turning JavaScript On, click here.
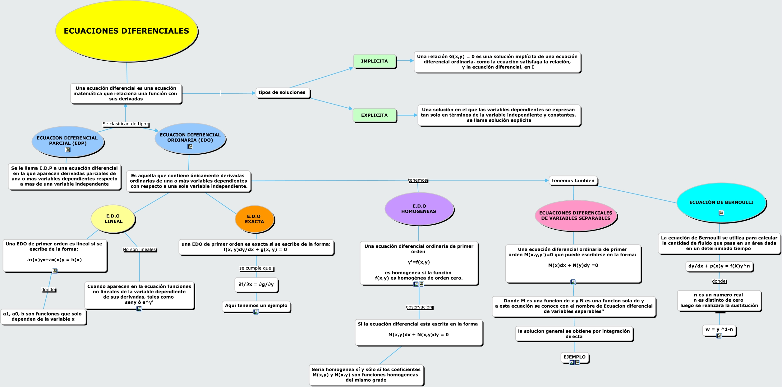
Este Cmap, tiene información relacionada con: ECUACIONES DIFERENCIALES MAPA CONCEPTUAL, IMPLICITA ???? Una relación G(x,y) = 0 es una solución implícita de una ecuación diferencial ordinaria, como la ecuación satisfaga la relación, y la ecuación diferencial, en I, Es aquella que contiene únicamente derivadas ordinarias de una o más variables dependientes con respecto a una sola variable independiente. tenemos tenemos tambien, E.D.O LINEAL No son lineales Cuando aparecen en la ecuación funciones no lineales de la variable dependiente de sus derivadas, tales como seny ó e^y', E.D.O LINEAL ???? Una EDO de primer orden es lineal si se escribe de la forma: a1(x)y0+a0(x)y = b(x), E.D.O HOMOGENEAS ???? Una ecuación diferencial ordinaria de primer orden y'=f(x,y) es homogénea si la función f(x,y) es homogénea de orden cero., Una EDO de primer orden es lineal si se escribe de la forma: a1(x)y0+a0(x)y = b(x) donde a1, a0, b son funciones que solo dependen de la variable x, ∂f/∂x = ∂g/∂y ???? Aqui tenemos un ejemplo, Una ecuación diferencial es una ecuación matemática que relaciona una función con sus derivadas tipos de soluciones, Si la ecuación diferencial esta escrita en la forma M(x,y)dx + N(x,y)dy = 0 ???? Seria homogenea sí y sólo sí los coeficientes M(x,y) y N(x,y) son funciones homogeneas del mismo grado, ECUACIÓN DE BERNOULLI ???? La ecuación de Bernoulli se utiliza para calcular la cantidad de fluido que pasa en un área dada en un deternimado tiempo, La ecuación de Bernoulli se utiliza para calcular la cantidad de fluido que pasa en un área dada en un deternimado tiempo ???? dy/dx + p(x)y = f(X)y^n, Una ecuación diferencial ordinaria de primer orden y'=f(x,y) es homogénea si la función f(x,y) es homogénea de orden cero. observación Si la ecuación diferencial esta escrita en la forma M(x,y)dx + N(x,y)dy = 0, ECUACIONES DIFERENCIALES ???? Una ecuación diferencial es una ecuación matemática que relaciona una función con sus derivadas, Es aquella que contiene únicamente derivadas ordinarias de una o más variables dependientes con respecto a una sola variable independiente. ???? E.D.O EXACTA, Es aquella que contiene únicamente derivadas ordinarias de una o más variables dependientes con respecto a una sola variable independiente. tenemos E.D.O HOMOGENEAS, ECUACION DIFERENCIAL PARCIAL (EDP) ???? Se le llama E.D.P a una ecuación diferencial en la que aparecen derivadas parciales de una o mas variables dependientes respecto a mas de una variable independente, Una ecuación diferencial ordinaria de primer orden M(x,y,y')=0 que puede escribirse en la forma: M(x)dx + N(y)dy =0 ???? Donde M es una funcion de x y N es una funcion sola de y a esta ecuación se conoce con el nombre de Ecuacion diferencial de variables separables", tipos de soluciones ???? IMPLICITA, ECUACION DIFERENCIAL PARCIAL (EDP) Se clasifican de tipo: ECUACION DIFERENCIAL ORDINARIA (EDO), ECUACION DIFERENCIAL PARCIAL (EDP) Se clasifican de tipo: Una ecuación diferencial es una ecuación matemática que relaciona una función con sus derivadas