WARNING:
JavaScript is turned OFF. None of the links on this concept map will
work until it is reactivated.
If you need help turning JavaScript On, click here.
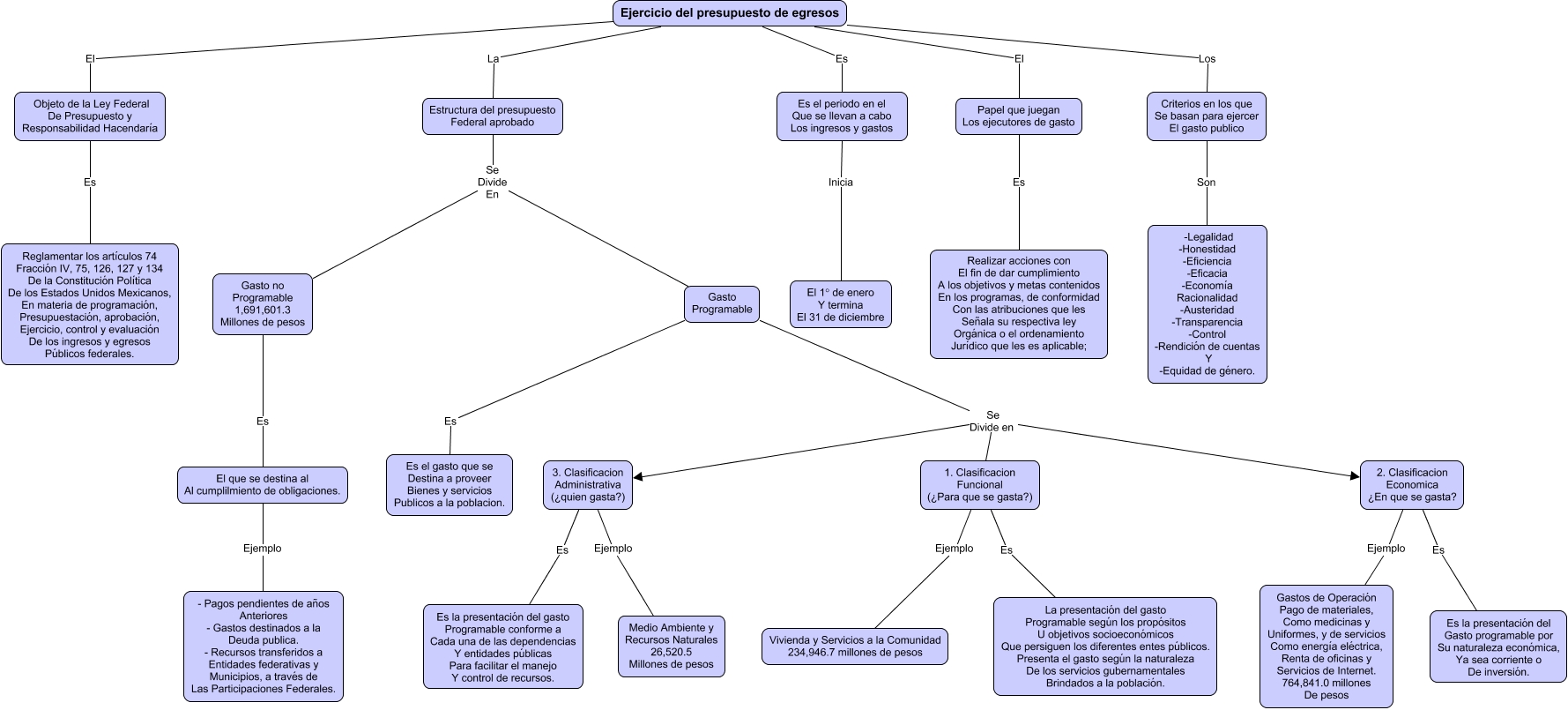
Este Cmap, tiene información relacionada con: Ejercicio del presupuesto de egresos, 1. Clasificacion Funcional (¿Para que se gasta?) Ejemplo Vivienda y Servicios a la Comunidad 234,946.7 millones de pesos, Estructura del presupuesto Federal aprobado Se Divide En Gasto no Programable 1,691,601.3 Millones de pesos, 3. Clasificacion Administrativa (¿quien gasta?) Es Es la presentación del gasto Programable conforme a Cada una de las dependencias Y entidades públicas Para facilitar el manejo Y control de recursos., Ejercicio del presupuesto de egresos Es Es el periodo en el Que se llevan a cabo Los ingresos y gastos, Ejercicio del presupuesto de egresos La Estructura del presupuesto Federal aprobado, Ejercicio del presupuesto de egresos El Objeto de la Ley Federal De Presupuesto y Responsabilidad Hacendaría, Criterios en los que Se basan para ejercer El gasto publico Son -Legalidad -Honestidad -Eficiencia -Eficacia -Economía Racionalidad -Austeridad -Transparencia -Control -Rendición de cuentas Y -Equidad de género., El que se destina al Al cumplilmiento de obligaciones. Ejemplo - Pagos pendientes de años Anteriores - Gastos destinados a la Deuda publica. - Recursos transferidos a Entidades federativas y Municipios, a través de Las Participaciones Federales., Ejercicio del presupuesto de egresos El Papel que juegan Los ejecutores de gasto, Gasto no Programable 1,691,601.3 Millones de pesos Es El que se destina al Al cumplilmiento de obligaciones., 2. Clasificacion Economica ¿En que se gasta? Es Es la presentación del Gasto programable por Su naturaleza económica, Ya sea corriente o De inversión., Es el periodo en el Que se llevan a cabo Los ingresos y gastos Inicia El 1° de enero Y termina El 31 de diciembre, Papel que juegan Los ejecutores de gasto Es Realizar acciones con El fin de dar cumplimiento A los objetivos y metas contenidos En los programas, de conformidad Con las atribuciones que les Señala su respectiva ley Orgánica o el ordenamiento Jurídico que les es aplicable;, 2. Clasificacion Economica ¿En que se gasta? Ejemplo Gastos de Operación Pago de materiales, Como medicinas y Uniformes, y de servicios Como energía eléctrica, Renta de oficinas y Servicios de Internet. 764,841.0 millones De pesos, Gasto Programable Se Divide en 3. Clasificacion Administrativa (¿quien gasta?), Ejercicio del presupuesto de egresos Los Criterios en los que Se basan para ejercer El gasto publico, Estructura del presupuesto Federal aprobado Se Divide En Gasto Programable, 1. Clasificacion Funcional (¿Para que se gasta?) Es La presentación del gasto Programable según los propósitos U objetivos socioeconómicos Que persiguen los diferentes entes públicos. Presenta el gasto según la naturaleza De los servicios gubernamentales Brindados a la población., Gasto Programable Se Divide en 2. Clasificacion Economica ¿En que se gasta?, Gasto Programable Es Es el gasto que se Destina a proveer Bienes y servicios Publicos a la poblacion.