WARNING:
JavaScript is turned OFF. None of the links on this concept map will
work until it is reactivated.
If you need help turning JavaScript On, click here.
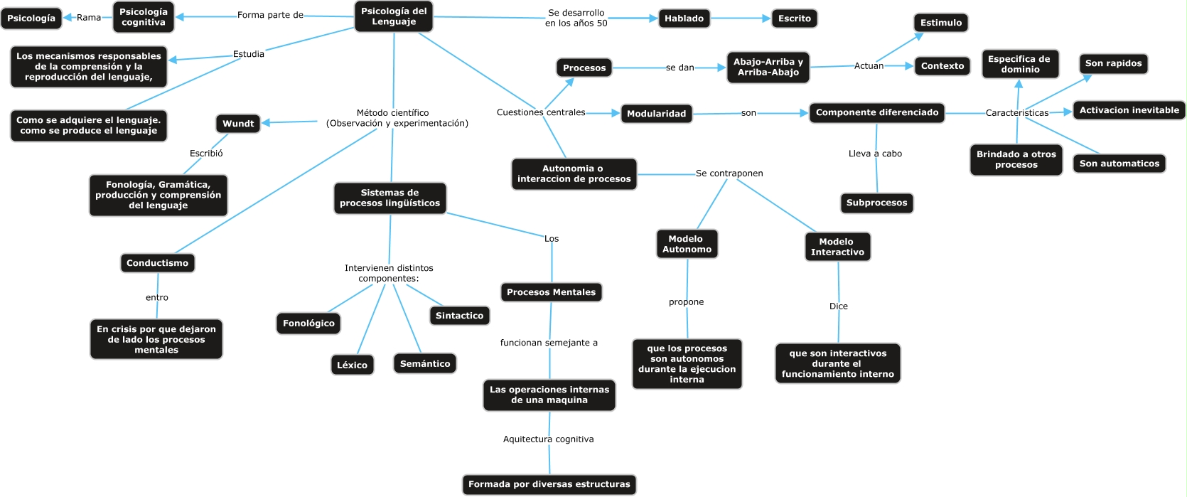
Este Cmap, tiene información relacionada con: Capitulo 11, Psicología del Lenguaje Método científico (Observación y experimentación) Wundt, Psicología del Lenguaje Estudia Los mecanismos responsables de la comprensión y la reproducción del lenguaje,, Las operaciones internas de una maquina Aquitectura cognitiva Formada por diversas estructuras, Psicología del Lenguaje Forma parte de Psicología cognitiva, Psicología del Lenguaje Se desarrollo en los años 50 Hablado, Abajo-Arriba y Arriba-Abajo Actuan Contexto, Sistemas de procesos lingüísticos Intervienen distintos componentes: S¡ntactico, Procesos Mentales funcionan semejante a Las operaciones internas de una maquina, Autonomia o interaccion de procesos Se contraponen Modelo Autonomo, Psicología del Lenguaje Se desarrollo en los años 50 Escrito, Psicología del Lenguaje Estudia Como se adquiere el lenguaje. como se produce el lenguaje, Conductismo entro En crisis por que dejaron de lado los procesos mentales, Componente diferenciado Caracteristicas Son rapidos, Psicología del Lenguaje Cuestiones centrales Autonomia o interaccion de procesos, Componente diferenciado Caracteristicas Activacion inevitable, Modularidad son Componente diferenciado, Modelo Interactivo Dice que son interactivos durante el funcionamiento interno, Psicología del Lenguaje Cuestiones centrales Modularidad, Sistemas de procesos lingüísticos Intervienen distintos componentes: Semántico, Psicología del Lenguaje Cuestiones centrales Procesos