WARNING:
JavaScript is turned OFF. None of the links on this concept map will
work until it is reactivated.
If you need help turning JavaScript On, click here.
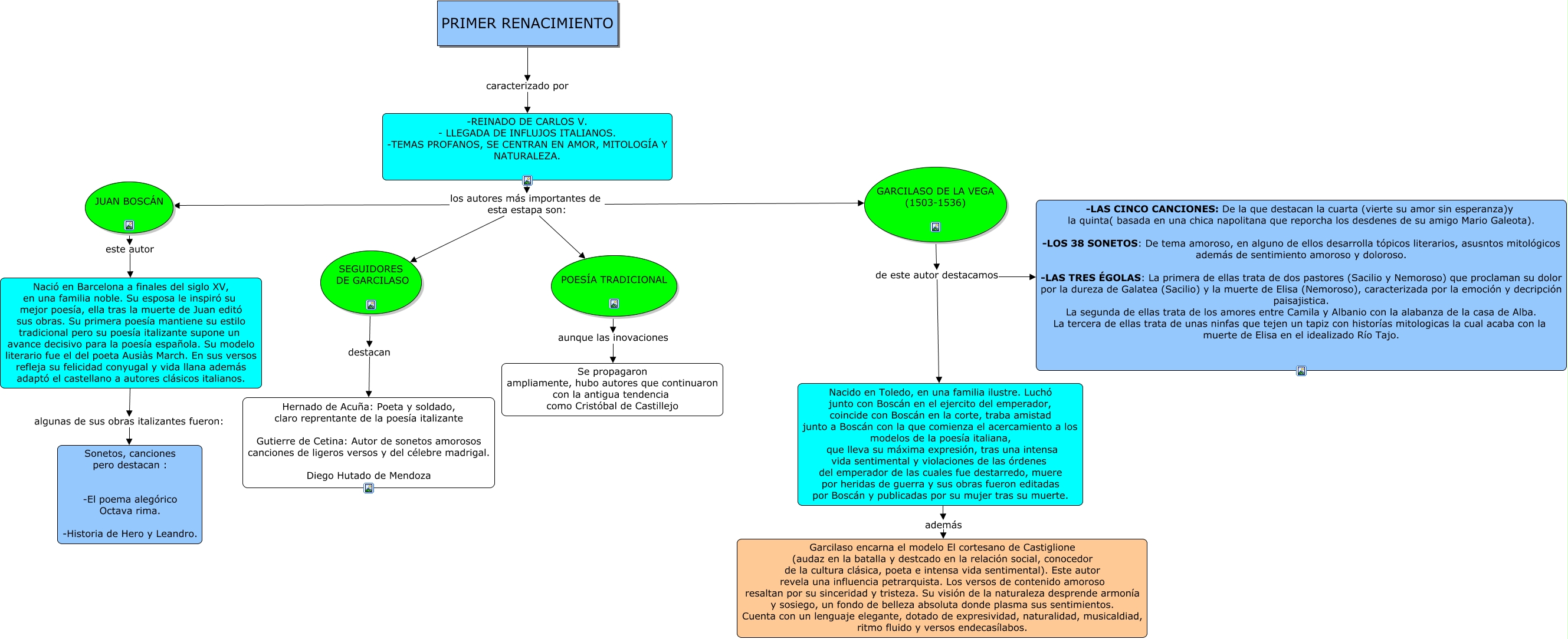
Este Cmap, tiene información relacionada con: ESQUEMA RENACIMIENTO, -REINADO DE CARLOS V. - LLEGADA DE INFLUJOS ITALIANOS. -TEMAS PROFANOS, SE CENTRAN EN AMOR, MITOLOGÍA Y NATURALEZA. los autores más importantes de esta estapa son: JUAN BOSCÁN, GARCILASO DE LA VEGA (1503-1536) de este autor destacamos -LAS CINCO CANCIONES: De la que destacan la cuarta (vierte su amor sin esperanza)y la quinta( basada en una chica napolitana que reporcha los desdenes de su amigo Mario Galeota). -LOS 38 SONETOS: De tema amoroso, en alguno de ellos desarrolla tópicos literarios, asusntos mitológicos además de sentimiento amoroso y doloroso. -LAS TRES ÉGOLAS: La primera de ellas trata de dos pastores (Sacilio y Nemoroso) que proclaman su dolor por la dureza de Galatea (Sacilio) y la muerte de Elisa (Nemoroso), caracterizada por la emoción y decripción paisajistica. La segunda de ellas trata de los amores entre Camila y Albanio con la alabanza de la casa de Alba. La tercera de ellas trata de unas ninfas que tejen un tapiz con historías mitologicas la cual acaba con la muerte de Elisa en el idealizado Río Tajo., JUAN BOSCÁN este autor Nació en Barcelona a finales del siglo XV, en una familia noble. Su esposa le inspiró su mejor poesía, ella tras la muerte de Juan editó sus obras. Su primera poesía mantiene su estilo tradicional pero su poesía italizante supone un avance decisivo para la poesía española. Su modelo literario fue el del poeta Ausiàs March. En sus versos refleja su felicidad conyugal y vida llana además adaptó el castellano a autores clásicos italianos., -REINADO DE CARLOS V. - LLEGADA DE INFLUJOS ITALIANOS. -TEMAS PROFANOS, SE CENTRAN EN AMOR, MITOLOGÍA Y NATURALEZA. los autores más importantes de esta estapa son: POESÍA TRADICIONAL, Nació en Barcelona a finales del siglo XV, en una familia noble. Su esposa le inspiró su mejor poesía, ella tras la muerte de Juan editó sus obras. Su primera poesía mantiene su estilo tradicional pero su poesía italizante supone un avance decisivo para la poesía española. Su modelo literario fue el del poeta Ausiàs March. En sus versos refleja su felicidad conyugal y vida llana además adaptó el castellano a autores clásicos italianos. algunas de sus obras italizantes fueron: Sonetos, canciones pero destacan : -El poema alegórico Octava rima. -Historia de Hero y Leandro., SEGUIDORES DE GARCILASO destacan Hernado de Acuña: Poeta y soldado, claro reprentante de la poesía italizante Gutierre de Cetina: Autor de sonetos amorosos canciones de ligeros versos y del célebre madrigal. Diego Hutado de Mendoza, Nacido en Toledo, en una familia ilustre. Luchó junto con Boscán en el ejercito del emperador, coincide con Boscán en la corte, traba amistad junto a Boscán con la que comienza el acercamiento a los modelos de la poesía italiana, que lleva su máxima expresión, tras una intensa vida sentimental y violaciones de las órdenes del emperador de las cuales fue destarredo, muere por heridas de guerra y sus obras fueron editadas por Boscán y publicadas por su mujer tras su muerte. además Garcilaso encarna el modelo El cortesano de Castiglione (audaz en la batalla y destcado en la relación social, conocedor de la cultura clásica, poeta e intensa vida sentimental). Este autor revela una influencia petrarquista. Los versos de contenido amoroso resaltan por su sinceridad y tristeza. Su visión de la naturaleza desprende armonía y sosiego, un fondo de belleza absoluta donde plasma sus sentimientos. Cuenta con un lenguaje elegante, dotado de expresividad, naturalidad, musicaldiad, ritmo fluido y versos endecasílabos., POESÍA TRADICIONAL aunque las inovaciones Se propagaron ampliamente, hubo autores que continuaron con la antigua tendencia como Cristóbal de Castillejo, GARCILASO DE LA VEGA (1503-1536) de este autor destacamos Nacido en Toledo, en una familia ilustre. Luchó junto con Boscán en el ejercito del emperador, coincide con Boscán en la corte, traba amistad junto a Boscán con la que comienza el acercamiento a los modelos de la poesía italiana, que lleva su máxima expresión, tras una intensa vida sentimental y violaciones de las órdenes del emperador de las cuales fue destarredo, muere por heridas de guerra y sus obras fueron editadas por Boscán y publicadas por su mujer tras su muerte., -REINADO DE CARLOS V. - LLEGADA DE INFLUJOS ITALIANOS. -TEMAS PROFANOS, SE CENTRAN EN AMOR, MITOLOGÍA Y NATURALEZA. los autores más importantes de esta estapa son: SEGUIDORES DE GARCILASO, -REINADO DE CARLOS V. - LLEGADA DE INFLUJOS ITALIANOS. -TEMAS PROFANOS, SE CENTRAN EN AMOR, MITOLOGÍA Y NATURALEZA. los autores más importantes de esta estapa son: GARCILASO DE LA VEGA (1503-1536), PRIMER RENACIMIENTO caracterizado por -REINADO DE CARLOS V. - LLEGADA DE INFLUJOS ITALIANOS. -TEMAS PROFANOS, SE CENTRAN EN AMOR, MITOLOGÍA Y NATURALEZA.