WARNING:
JavaScript is turned OFF. None of the links on this concept map will
work until it is reactivated.
If you need help turning JavaScript On, click here.
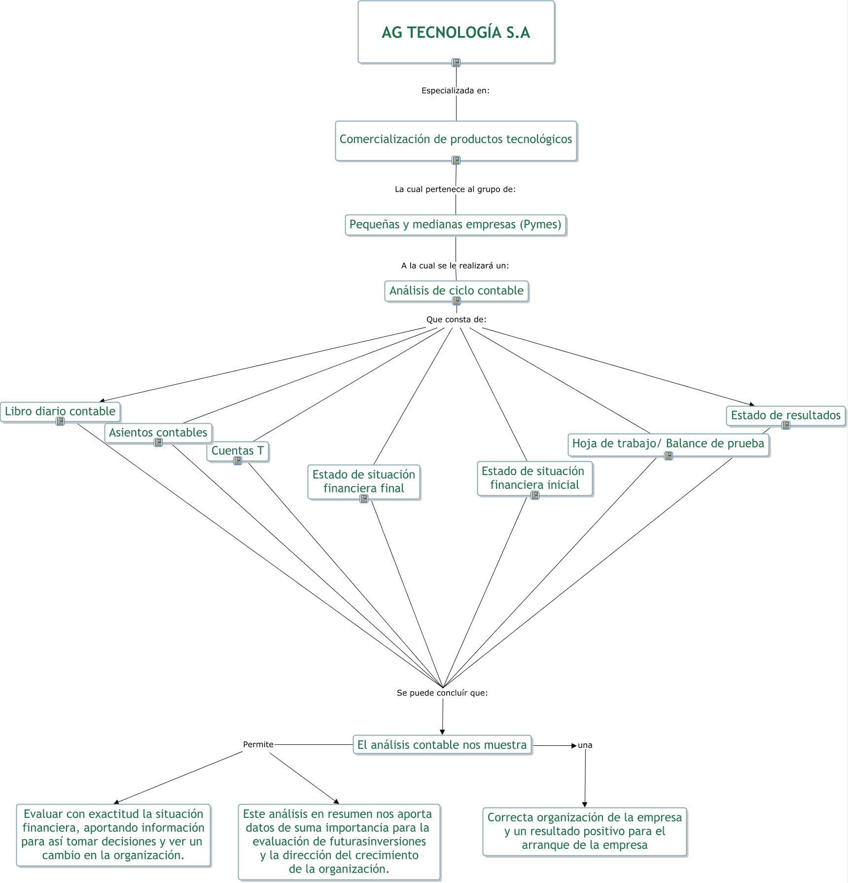
Este Cmap, tiene información relacionada con: Análisis contable, Estado de resultados Se puede concluír que: El análisis contable nos muestra, El análisis contable nos muestra Permite Evaluar con exactitud la situación financiera, aportando información para así tomar decisiones y ver un cambio en la organización., Análisis de ciclo contable Que consta de: Hoja de trabajo/ Balance de prueba, Análisis de ciclo contable Que consta de: Asientos contables, Hoja de trabajo/ Balance de prueba Se puede concluír que: El análisis contable nos muestra, El análisis contable nos muestra una Correcta organización de la empresa y un resultado positivo para el arranque de la empresa, Estado de situación financiera inicial Se puede concluír que: El análisis contable nos muestra, Libro diario contable Se puede concluír que: El análisis contable nos muestra, Comercialización de productos tecnológicos La cual pertenece al grupo de: Pequeñas y medianas empresas (Pymes), Análisis de ciclo contable Que consta de: Cuentas T, Pequeñas y medianas empresas (Pymes) A la cual se le realizará un: Análisis de ciclo contable, Análisis de ciclo contable Que consta de: Libro diario contable, El análisis contable nos muestra Permite Este análisis en resumen nos aporta datos de suma importancia para la evaluación de futurasinversiones y la dirección del crecimiento de la organización., Análisis de ciclo contable Que consta de: Estado de resultados, Análisis de ciclo contable Que consta de: Estado de situación financiera inicial, AG TECNOLOGÍA S.A Especializada en: Comercialización de productos tecnológicos, Análisis de ciclo contable Que consta de: Estado de situación financiera final, Cuentas T Se puede concluír que: El análisis contable nos muestra, Asientos contables Se puede concluír que: El análisis contable nos muestra, Estado de situación financiera final Se puede concluír que: El análisis contable nos muestra