WARNING:
JavaScript is turned OFF. None of the links on this concept map will
work until it is reactivated.
If you need help turning JavaScript On, click here.
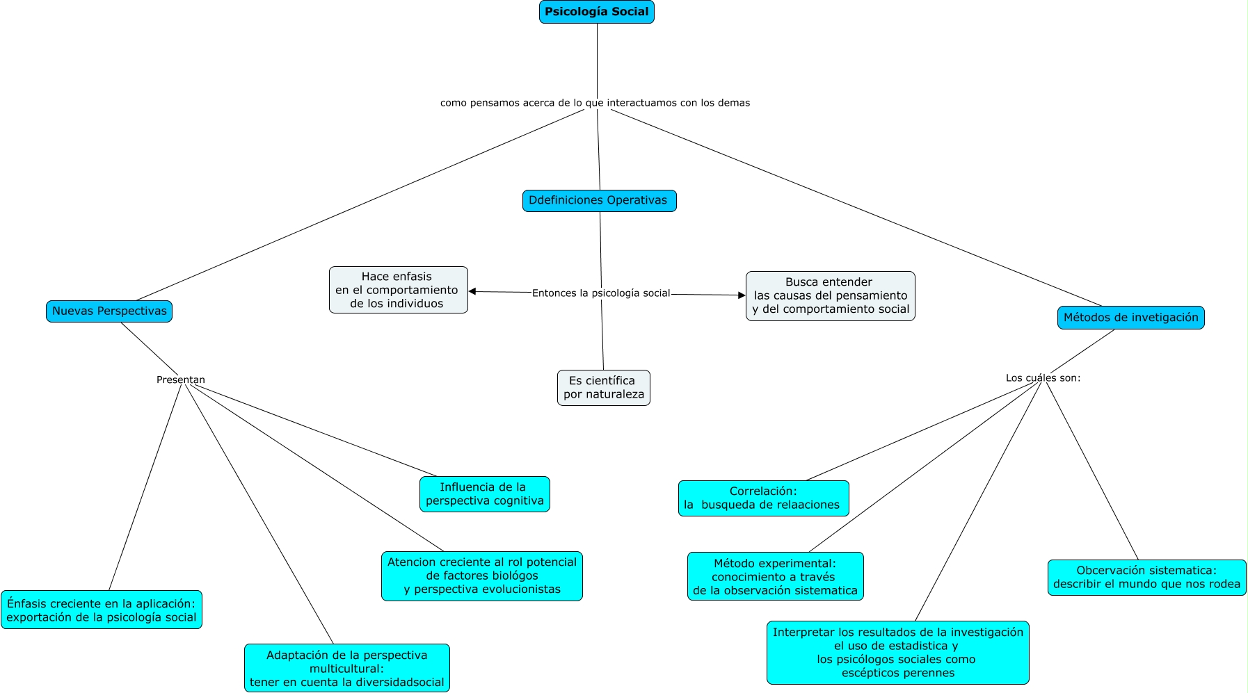
Este Cmap, tiene información relacionada con: ,Mapa Conceptual Psicología, Nuevas Perspectivas Presentan Atencion creciente al rol potencial de factores biológos y perspectiva evolucionistas, Nuevas Perspectivas Presentan Énfasis creciente en la aplicación: exportación de la psicología social, Ddefiniciones Operativas Entonces la psicología social Es científica por naturaleza, Ddefiniciones Operativas Entonces la psicología social Hace enfasis en el comportamiento de los individuos, Métodos de invetigación Los cuáles son: Correlación: la busqueda de relaaciones, Ddefiniciones Operativas Entonces la psicología social Busca entender las causas del pensamiento y del comportamiento social, Psicología Social como pensamos acerca de lo que interactuamos con los demas Ddefiniciones Operativas, Psicología Social como pensamos acerca de lo que interactuamos con los demas Nuevas Perspectivas, Nuevas Perspectivas Presentan Adaptación de la perspectiva multicultural: tener en cuenta la diversidadsocial, Métodos de invetigación Los cuáles son: Obcervación sistematica: describir el mundo que nos rodea, Métodos de invetigación Los cuáles son: Interpretar los resultados de la investigación el uso de estadistica y los psicólogos sociales como escépticos perennes, Métodos de invetigación Los cuáles son: Método experimental: conocimiento a través de la observación sistematica, Psicología Social como pensamos acerca de lo que interactuamos con los demas Métodos de invetigación, Nuevas Perspectivas Presentan Influencia de la perspectiva cognitiva