WARNING:
JavaScript is turned OFF. None of the links on this concept map will
work until it is reactivated.
If you need help turning JavaScript On, click here.
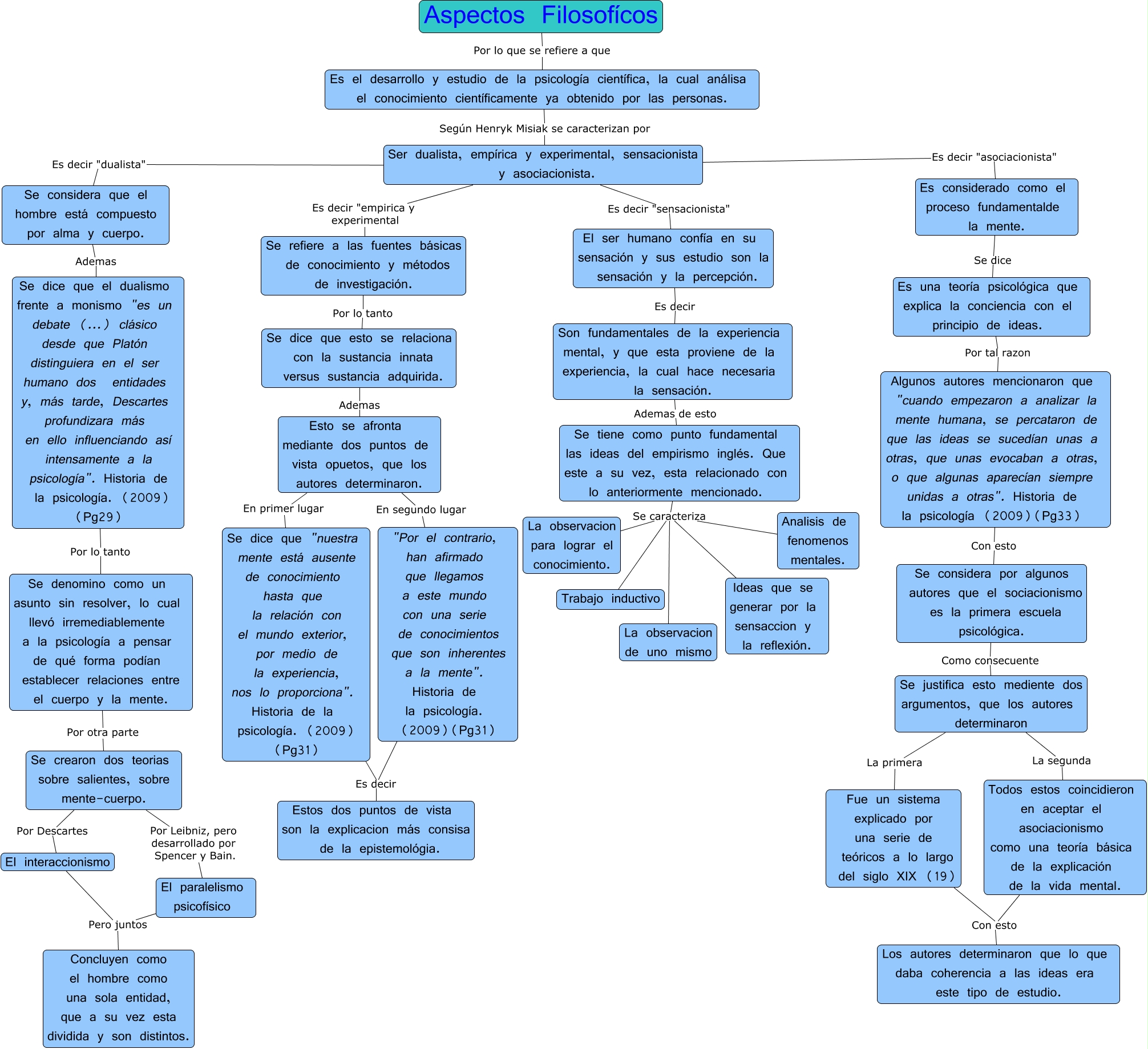
Este Cmap, tiene información relacionada con: Mapa 1 Filosofía, Se crearon dos teorias sobre salientes, sobre mente-cuerpo. Por Leibniz, pero desarrollado por Spencer y Bain. El paralelismo psicofísico, Ser dualista, empírica y experimental, sensacionista y asociacionista. Es decir "empirica y experimental Se refiere a las fuentes básicas de conocimiento y métodos de investigación., Ser dualista, empírica y experimental, sensacionista y asociacionista. Es decir "dualista" Se considera que el hombre está compuesto por alma y cuerpo., Todos estos coincidieron en aceptar el asociacionismo como una teoría básica de la explicación de la vida mental. La segunda Se justifica esto mediente dos argumentos, que los autores determinaron, Se dice que esto se relaciona con la sustancia innata versus sustancia adquirida. Ademas Esto se afronta mediante dos puntos de vista opuetos, que los autores determinaron., Se considera que el hombre está compuesto por alma y cuerpo. Ademas Se dice que el dualismo frente a monismo "es un debate (...) clásico desde que Platón distinguiera en el ser humano dos entidades y, más tarde, Descartes profundizara más en ello influenciando así intensamente a la psicología". Historia de la psicología. (2009) (Pg29), Se tiene como punto fundamental las ideas del empirismo inglés. Que este a su vez, esta relacionado con lo anteriormente mencionado. Se caracteriza Analisis de fenomenos mentales., Es el desarrollo y estudio de la psicología científica, la cual análisa el conocimiento científicamente ya obtenido por las personas. Según Henryk Misiak se caracterizan por Ser dualista, empírica y experimental, sensacionista y asociacionista., Se tiene como punto fundamental las ideas del empirismo inglés. Que este a su vez, esta relacionado con lo anteriormente mencionado. Se caracteriza La observacion de uno mismo, Se considera por algunos autores que el sociacionismo es la primera escuela psicológica. Como consecuente Se justifica esto mediente dos argumentos, que los autores determinaron, El ser humano confía en su sensación y sus estudio son la sensación y la percepción. Es decir Son fundamentales de la experiencia mental, y que esta proviene de la experiencia, la cual hace necesaria la sensación., Ser dualista, empírica y experimental, sensacionista y asociacionista. Es decir "sensacionista" El ser humano confía en su sensación y sus estudio son la sensación y la percepción., Fue un sistema explicado por una serie de teóricos a lo largo del siglo XIX (19) Con esto Los autores determinaron que lo que daba coherencia a las ideas era este tipo de estudio., Se dice que "nuestra mente está ausente de conocimiento hasta que la relación con el mundo exterior, por medio de la experiencia, nos lo proporciona". Historia de la psicología. (2009) (Pg31) Es decir Estos dos puntos de vista son la explicacion más consisa de la epistemológia., Es una teoría psicológica que explica la conciencia con el principio de ideas. Por tal razon Algunos autores mencionaron que "cuando empezaron a analizar la mente humana, se percataron de que las ideas se sucedían unas a otras, que unas evocaban a otras, o que algunas aparecían siempre unidas a otras". Historia de la psicología (2009)(Pg33), Son fundamentales de la experiencia mental, y que esta proviene de la experiencia, la cual hace necesaria la sensación. Ademas de esto Se tiene como punto fundamental las ideas del empirismo inglés. Que este a su vez, esta relacionado con lo anteriormente mencionado., El paralelismo psicofísico Pero juntos Concluyen como el hombre como una sola entidad, que a su vez esta dividida y son distintos., Se tiene como punto fundamental las ideas del empirismo inglés. Que este a su vez, esta relacionado con lo anteriormente mencionado. Se caracteriza Trabajo inductivo, "Por el contrario, han afirmado que llegamos a este mundo con una serie de conocimientos que son inherentes a la mente". Historia de la psicología. (2009)(Pg31) Es decir Estos dos puntos de vista son la explicacion más consisa de la epistemológia., Fue un sistema explicado por una serie de teóricos a lo largo del siglo XIX (19) La primera Se justifica esto mediente dos argumentos, que los autores determinaron