WARNING:
JavaScript is turned OFF. None of the links on this concept map will
work until it is reactivated.
If you need help turning JavaScript On, click here.
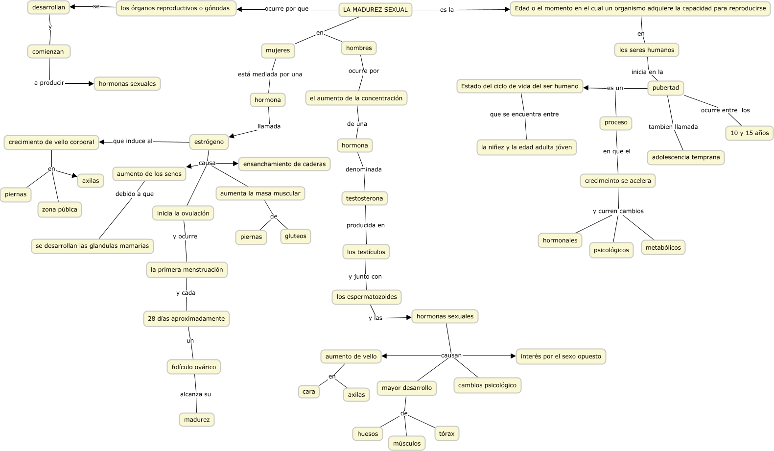
Este Cmap, tiene información relacionada con: MADUREZ SEXUAL, testosterona producida en los testículos, hormona denominada testosterona, mayor desarrollo de músculos, hormonas sexuales causan aumento de vello, pubertad es un Estado del ciclo de vida del ser humano, aumenta la masa muscular de piernas, el aumento de la concentración de una hormona, Edad o el momento en el cual un organismo adquiere la capacidad para reproducirse en los seres humanos, pubertad es un proceso, los seres humanos inicia en la pubertad, LA MADUREZ SEXUAL en hombres, la primera menstruación y cada 28 días aproximadamente, 28 días aproximadamente un folículo ovárico, aumenta la masa muscular de gluteos, hormona llamada estrógeno, crecimiento de vello corporal en zona púbica, LA MADUREZ SEXUAL ocurre por que los órganos reproductivos o gónodas, mayor desarrollo de huesos, estrógeno causa ensanchamiento de caderas, hormonas sexuales causan interés por el sexo opuesto