WARNING:
JavaScript is turned OFF. None of the links on this concept map will
work until it is reactivated.
If you need help turning JavaScript On, click here.
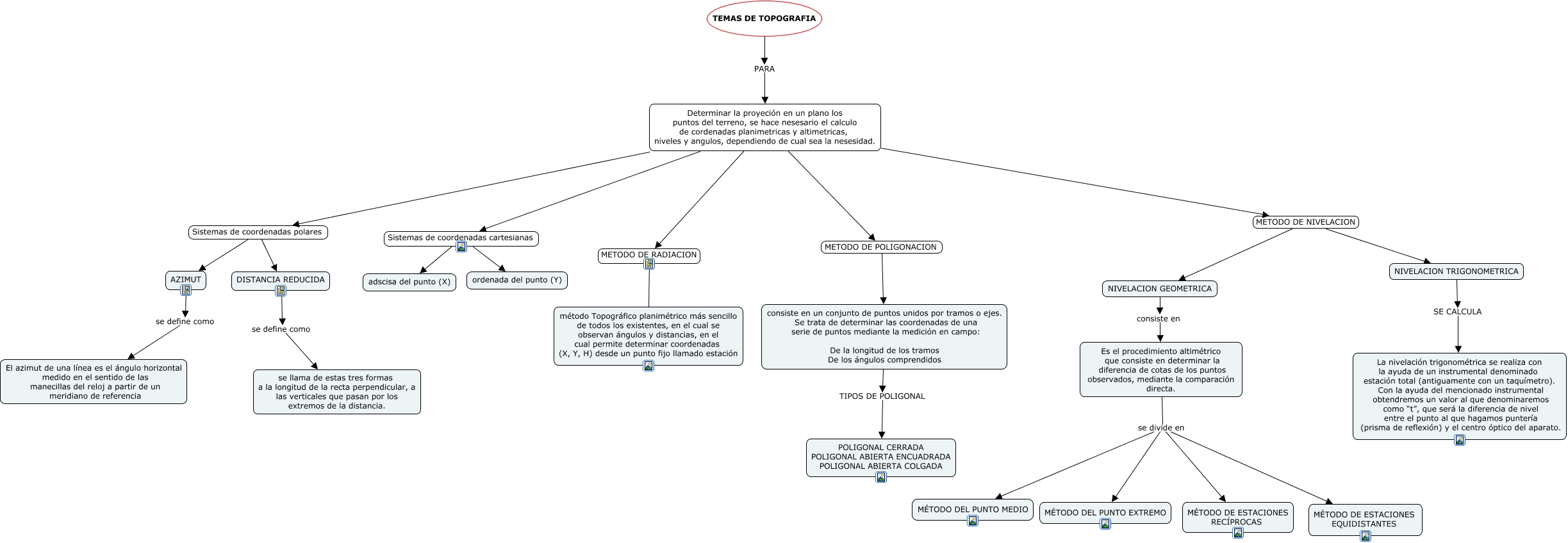
Este Cmap, tiene información relacionada con: temas de topografia, NIVELACION TRIGONOMETRICA SE CALCULA La nivelación trigonométrica se realiza con la ayuda de un instrumental denominado estación total (antiguamente con un taquímetro). Con la ayuda del mencionado instrumental obtendremos un valor al que denominaremos como “t”, que será la diferencia de nivel entre el punto al que hagamos puntería (prisma de reflexión) y el centro óptico del aparato., NIVELACION GEOMETRICA consiste en Es el procedimiento altimétrico que consiste en determinar la diferencia de cotas de los puntos observados, mediante la comparación directa., TEMAS DE TOPOGRAFIA PARA Determinar la proyeción en un plano los puntos del terreno, se hace nesesario el calculo de cordenadas planimetricas y altimetricas, niveles y angulos, dependiendo de cual sea la nesesidad., DISTANCIA REDUCIDA se define como se llama de estas tres formas a la longitud de la recta perpendicular, a las verticales que pasan por los extremos de la distancia., Determinar la proyeción en un plano los puntos del terreno, se hace nesesario el calculo de cordenadas planimetricas y altimetricas, niveles y angulos, dependiendo de cual sea la nesesidad. Sistemas de coordenadas cartesianas ordenada del punto (Y), Determinar la proyeción en un plano los puntos del terreno, se hace nesesario el calculo de cordenadas planimetricas y altimetricas, niveles y angulos, dependiendo de cual sea la nesesidad. METODO DE NIVELACION NIVELACION GEOMETRICA, Determinar la proyeción en un plano los puntos del terreno, se hace nesesario el calculo de cordenadas planimetricas y altimetricas, niveles y angulos, dependiendo de cual sea la nesesidad. Sistemas de coordenadas cartesianas adscisa del punto (X), Es el procedimiento altimétrico que consiste en determinar la diferencia de cotas de los puntos observados, mediante la comparación directa. se divide en MÉTODO DEL PUNTO EXTREMO, Determinar la proyeción en un plano los puntos del terreno, se hace nesesario el calculo de cordenadas planimetricas y altimetricas, niveles y angulos, dependiendo de cual sea la nesesidad. METODO DE POLIGONACION consiste en un conjunto de puntos unidos por tramos o ejes. Se trata de determinar las coordenadas de una serie de puntos mediante la medición en campo: De la longitud de los tramos De los ángulos comprendidos, Determinar la proyeción en un plano los puntos del terreno, se hace nesesario el calculo de cordenadas planimetricas y altimetricas, niveles y angulos, dependiendo de cual sea la nesesidad. Sistemas de coordenadas polares DISTANCIA REDUCIDA, Es el procedimiento altimétrico que consiste en determinar la diferencia de cotas de los puntos observados, mediante la comparación directa. se divide en MÉTODO DEL PUNTO MEDIO, Es el procedimiento altimétrico que consiste en determinar la diferencia de cotas de los puntos observados, mediante la comparación directa. se divide en MÉTODO DE ESTACIONES RECÍPROCAS, Determinar la proyeción en un plano los puntos del terreno, se hace nesesario el calculo de cordenadas planimetricas y altimetricas, niveles y angulos, dependiendo de cual sea la nesesidad. METODO DE RADIACION método Topográfico planimétrico más sencillo de todos los existentes, en el cual se observan ángulos y distancias, en el cual permite determinar coordenadas (X, Y, H) desde un punto fijo llamado estación, AZIMUT se define como El azimut de una línea es el ángulo horizontal medido en el sentido de las manecillas del reloj a partir de un meridiano de referencia, Determinar la proyeción en un plano los puntos del terreno, se hace nesesario el calculo de cordenadas planimetricas y altimetricas, niveles y angulos, dependiendo de cual sea la nesesidad. Sistemas de coordenadas polares AZIMUT, Determinar la proyeción en un plano los puntos del terreno, se hace nesesario el calculo de cordenadas planimetricas y altimetricas, niveles y angulos, dependiendo de cual sea la nesesidad. METODO DE NIVELACION NIVELACION TRIGONOMETRICA, Es el procedimiento altimétrico que consiste en determinar la diferencia de cotas de los puntos observados, mediante la comparación directa. se divide en MÉTODO DE ESTACIONES EQUIDISTANTES, consiste en un conjunto de puntos unidos por tramos o ejes. Se trata de determinar las coordenadas de una serie de puntos mediante la medición en campo: De la longitud de los tramos De los ángulos comprendidos TIPOS DE POLIGONAL POLIGONAL CERRADA POLIGONAL ABIERTA ENCUADRADA POLIGONAL ABIERTA COLGADA