WARNING:
JavaScript is turned OFF. None of the links on this concept map will
work until it is reactivated.
If you need help turning JavaScript On, click here.
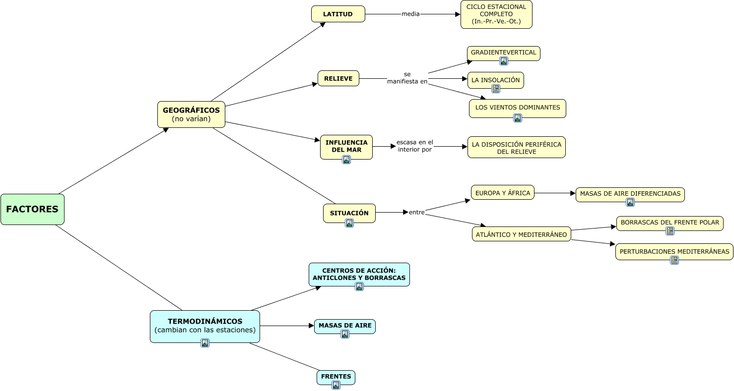
Este Cmap, tiene información relacionada con: Factores del clima peninsular, GEOGR�?FICOS (no varían) INFLUENCIA DEL MAR, RELIEVE se manifiesta en LOS VIENTOS DOMINANTES, TERMODIN�?MICOS (cambian con las estaciones) MASAS DE AIRE, GEOGR�?FICOS (no varían) RELIEVE, RELIEVE se manifiesta en GRADIENTEVERTICAL, EUROPA Y �?FRICA MASAS DE AIRE DIFERENCIADAS, LATITUD media CICLO ESTACIONAL COMPLETO (In.-Pr.-Ve.-Ot.), ATL�?NTICO Y MEDITERR�?NEO PERTURBACIONES MEDITERR�?NEAS, FACTORES GEOGR�?FICOS (no varían), SITUACIÓN entre ATL�?NTICO Y MEDITERR�?NEO, TERMODIN�?MICOS (cambian con las estaciones) CENTROS DE ACCIÓN: ANTICLONES Y BORRASCAS, ATL�?NTICO Y MEDITERR�?NEO BORRASCAS DEL FRENTE POLAR, SITUACIÓN entre EUROPA Y �?FRICA, GEOGR�?FICOS (no varían) LATITUD, INFLUENCIA DEL MAR escasa en el interior por LA DISPOSICIÓN PERIFÉRICA DEL RELIEVE, TERMODIN�?MICOS (cambian con las estaciones) FRENTES, RELIEVE se manifiesta en LA INSOLACIÓN, FACTORES TERMODIN�?MICOS (cambian con las estaciones), GEOGR�?FICOS (no varían) SITUACIÓN