WARNING:
JavaScript is turned OFF. None of the links on this concept map will
work until it is reactivated.
If you need help turning JavaScript On, click here.
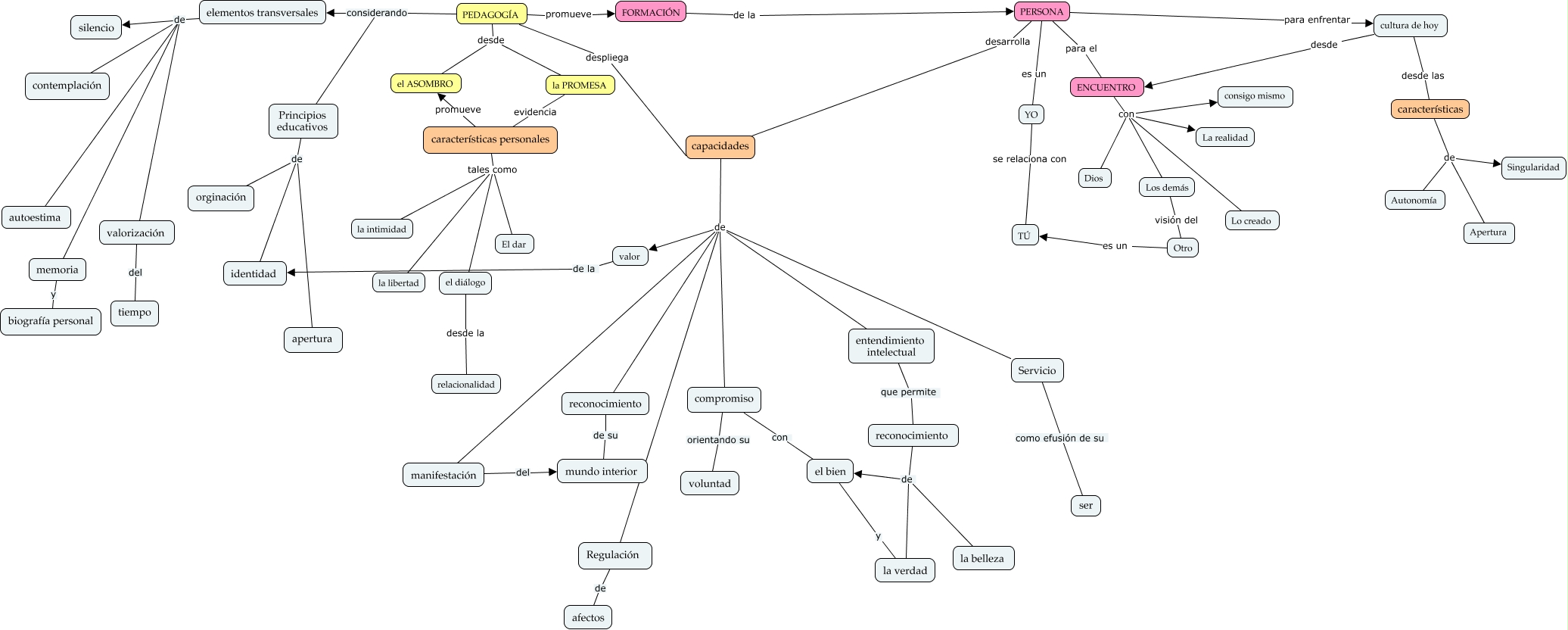
Este Cmap, tiene información relacionada con: PEDAGOGÍA LLG, características de Autonomía, capacidades de valor, ENCUENTRO con Los demás, PERSONA para enfrentar cultura de hoy, PEDAGOGÍA despliega capacidades, Principios educativos de identidad, compromiso orientando su voluntad, ENCUENTRO con La realidad, reconocimiento de el bien, PEDAGOGÍA desde la PROMESA, PERSONA es un YO, Otro es un TÚ, memoria y biografía personal, características personales tales como El dar, características personales tales como la libertad, la PROMESA evidencia características personales, características personales tales como el diálogo, PERSONA para el ENCUENTRO, características de Singularidad, capacidades de manifestación