WARNING:
JavaScript is turned OFF. None of the links on this concept map will
work until it is reactivated.
If you need help turning JavaScript On, click here.
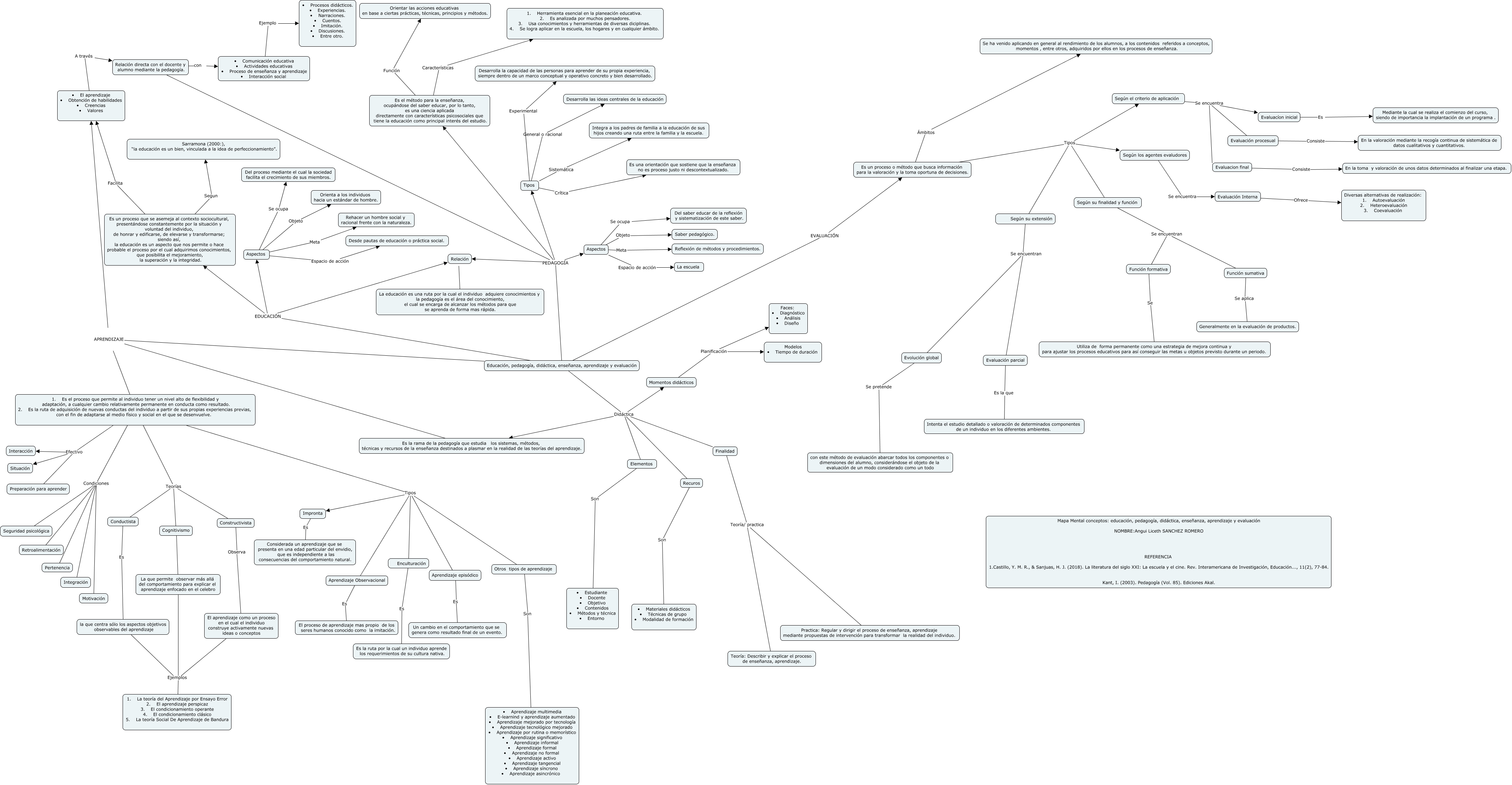
Este Cmap, tiene información relacionada con: Mapa Mental conceptos educación, pedagogía, didáctica, enseñanza, aprendizaje y evaluación, 1. Es el proceso que permite al individuo tener un nivel alto de flexibilidad y adaptación, a cualquier cambio relativamente permanente en conducta como resultado. 2. Es la ruta de adquisición de nuevas conductas del individuo a partir de sus propias experiencias previas, con el fin de adaptarse al medio físico y social en el que se desenvuelve. Tipos Aprendizaje episódico, Evaluación parcial Es la que Intenta el estudio detallado o valoración de determinados componentes de un individuo en los diferentes ambientes., Según los agentes evaludores Se encuentra Evaluación Interna, • El aprendizaje • Obtención de habilidades • Creencias • Valores A través Relación directa con el docente y alumno mediante la pedagogía., Constructivista Observa El aprendizaje como un proceso en el cual el individuo construye activamente nuevas ideas o conceptos, Momentos didácticos Planificación Faces: • Diagnóstico • Análisis • Diseño, Educación, pedagogía, didáctica, enseñanza, aprendizaje y evaluación Didáctica Momentos didácticos, Enculturación Es Es la ruta por la cual un individuo aprende los requerimientos de su cultura nativa., Es un proceso que se asemeja al contexto sociocultural, presentándose constantemente por la situación y voluntad del individuo, de honrar y edificarse, de elevarse y transformarse; siendo así, la educación es un aspecto que nos permite o hace probable el proceso por el cual adquirimos conocimientos, que posibilita el mejoramiento, la superación y la integridad. Segun Sarramona (2000:), “la educación es un bien, vinculada a la idea de perfeccionamiento”., Elementos Son • Estudiante • Docente • Objetivo • Contenidos • Métodos y técnica • Entorno, Aspectos Meta Rehacer un hombre social y racional frente con la naturaleza., Es un proceso o método que busca información para la valoración y la toma oportuna de decisiones. Ámbitos Se ha venido aplicando en general al rendimiento de los alumnos, a los contenidos referidos a conceptos, momentos , entre otros, adquiridos por ellos en los procesos de enseñanza., Evaluacion final Consiste En la toma y valoración de unos datos determinados al finalizar una etapa., 1. Es el proceso que permite al individuo tener un nivel alto de flexibilidad y adaptación, a cualquier cambio relativamente permanente en conducta como resultado. 2. Es la ruta de adquisición de nuevas conductas del individuo a partir de sus propias experiencias previas, con el fin de adaptarse al medio físico y social en el que se desenvuelve. Tipos Aprendizaje Observacional, Tipos Experimental Desarrolla la capacidad de las personas para aprender de su propia experiencia, siempre dentro de un marco conceptual y operativo concreto y bien desarrollado., Función formativa Se Utiliza de forma permanente como una estrategia de mejora continua y para ajustar los procesos educativos para así conseguir las metas u objetos previsto durante un periodo., Es el método para la enseñanza, ocupándose del saber educar, por lo tanto, es una ciencia aplicada directamente con características psicosociales que tiene la educación como principal interés del estudio. Función Orientar las acciones educativas en base a ciertas prácticas, técnicas, principios y métodos., Educación, pedagogía, didáctica, enseñanza, aprendizaje y evaluación EVALUACIÓN Es un proceso o método que busca información para la valoración y la toma oportuna de decisiones., Educación, pedagogía, didáctica, enseñanza, aprendizaje y evaluación APRENDIZAJE • El aprendizaje • Obtención de habilidades • Creencias • Valores, Es un proceso que se asemeja al contexto sociocultural, presentándose constantemente por la situación y voluntad del individuo, de honrar y edificarse, de elevarse y transformarse; siendo así, la educación es un aspecto que nos permite o hace probable el proceso por el cual adquirimos conocimientos, que posibilita el mejoramiento, la superación y la integridad. Facilita • El aprendizaje • Obtención de habilidades • Creencias • Valores