WARNING:
JavaScript is turned OFF. None of the links on this concept map will
work until it is reactivated.
If you need help turning JavaScript On, click here.
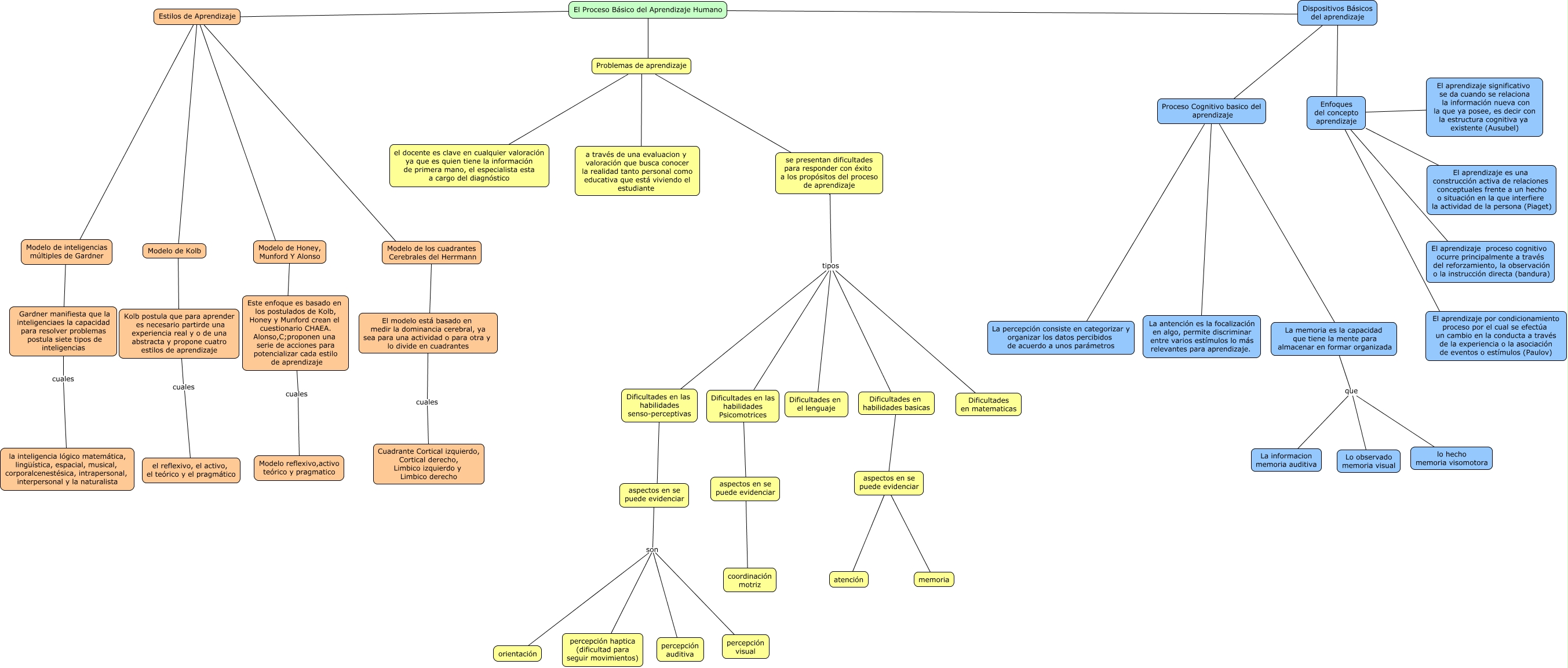
Este Cmap, tiene información relacionada con: mapa conceptual, aspectos en se puede evidenciar son percepción auditiva, Estilos de Aprendizaje ???? Modelo de Honey, Munford Y Alonso, Kolb postula que para aprender es necesario partirde una experiencia real y o de una abstracta y propone cuatro estilos de aprendizaje cuales el reflexivo, el activo, el teórico y el pragmático, Gardner manifiesta que la inteligenciaes la capacidad para resolver problemas postula siete tipos de inteligencias cuales la inteligencia lógico matemática, lingüística, espacial, musical, corporalcenestésica, intrapersonal, interpersonal y la naturalista, Problemas de aprendizaje como a través de una evaluacion y valoración que busca conocer la realidad tanto personal como educativa que está viviendo el estudiante, se presentan dificultades para responder con éxito a los propósitos del proceso de aprendizaje tipos Dificultades en las habilidades Psicomotrices, Modelo de inteligencias múltiples de Gardner ???? Gardner manifiesta que la inteligenciaes la capacidad para resolver problemas postula siete tipos de inteligencias, La memoria es la capacidad que tiene la mente para almacenar en formar organizada que La informacion memoria auditiva, Dificultades en habilidades basicas ???? aspectos en se puede evidenciar, aspectos en se puede evidenciar ???? coordinación motriz, Problemas de aprendizaje porque se presentan dificultades para responder con éxito a los propósitos del proceso de aprendizaje, aspectos en se puede evidenciar son orientación, Proceso Cognitivo basico del aprendizaje ???? La antención es la focalización en algo, permite discriminar entre varios estímulos lo más relevantes para aprendizaje., Este enfoque es basado en los postulados de Kolb, Honey y Munford crean el cuestionario CHAEA. Alonso,C;proponen una serie de acciones para potencializar cada estilo de aprendizaje cuales Modelo reflexivo,activo teórico y pragmatico, aspectos en se puede evidenciar son percepción haptica (dificultad para seguir movimientos), Modelo de los cuadrantes Cerebrales del Herrmann ???? El modelo está basado en medir la dominancia cerebral, ya sea para una actividad o para otra y lo divide en cuadrantes, aspectos en se puede evidenciar ???? atención, Enfoques del concepto aprendizaje ???? El aprendizaje significativo se da cuando se relaciona la información nueva con la que ya posee, es decir con la estructura cognitiva ya existente (Ausubel), El Proceso Básico del Aprendizaje Humano ???? Dispositivos Básicos del aprendizaje, El Proceso Básico del Aprendizaje Humano ???? Problemas de aprendizaje