WARNING:
JavaScript is turned OFF. None of the links on this concept map will
work until it is reactivated.
If you need help turning JavaScript On, click here.
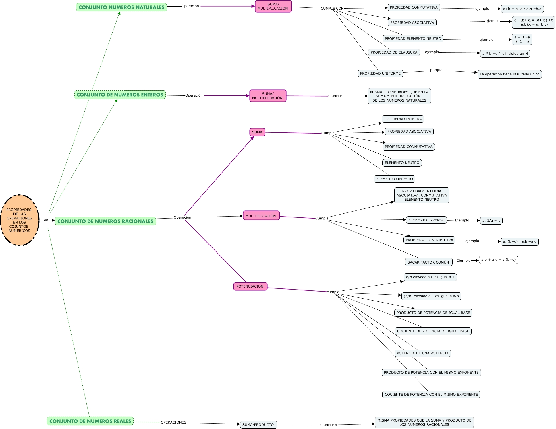
Este Cmap, tiene información relacionada con: ELEMENTOS DE LA ARITMÉTICA Y DEL ALGEBRA, PROPIEDAD UNIFORME porque La operación tiene resultado único, MULTIPLICACIÓN Cumple SACAR FACTOR COMÚN, PROPIEDADES DE LAS OPERACIONES EN LOS COJUNTOS NUMÉRICOS en CONJUNTO DE NUMEROS ENTEROS, CONJUNTO DE NUMEROS REALES OPERACIONES SUMA/PRODUCTO, SUMA/PRODUCTO CUMPLEN MISMA PROPIEDADES QUE LA SUMA Y PRODUCTO DE LOS NUMEROS RACIONALES, CONJUNTO DE NUMEROS ENTEROS Operación SUMA/ MULTIPLICACION, MULTIPLICACIÓN Cumple PROPIEDAD: INTERNA ASOCIATIVA, CONMUTATIVA ELEMENTO NEUTRO, SUMA Cumple ELEMENTO NEUTRO, SACAR FACTOR COMÚN Ejemplo a.b + a.c = a.(b+c), ELEMENTO INVERSO Ejemplo a. 1/a = 1, POTENCIACION cumple COCIENTE DE POTENCIA CON EL MISMO EXPONENTE, POTENCIACION cumple (a/b) elevado a 1 es igual a a/b, SUMA Cumple PROPIEDAD CONMUTATIVA, POTENCIACION cumple PRODUCTO DE POTENCIA DE IGUAL BASE, SUMA/ MULTIPLICACION CUMPLE CON PROPIEDAD ELEMENTO NEUTRO, SUMA Cumple ELEMENTO OPUESTO, PROPIEDAD ELEMENTO NEUTRO ejemplo a + 0 =a a. 1 = a, POTENCIACION cumple a/b elevado a 0 es igual a 1, PROPIEDADES DE LAS OPERACIONES EN LOS COJUNTOS NUMÉRICOS en CONJUNTO DE NUMEROS RACIONALES, SUMA Cumple PROPIEDAD ASOCIATIVA