WARNING:
JavaScript is turned OFF. None of the links on this concept map will
work until it is reactivated.
If you need help turning JavaScript On, click here.
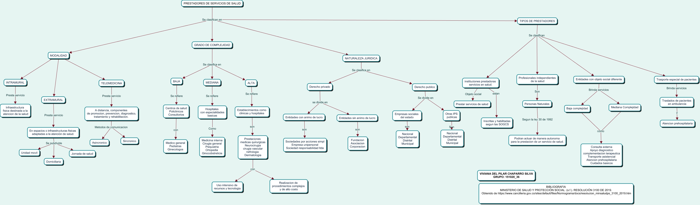
Este Cmap, tiene información relacionada con: PRESTADORES DE SERVICIOS DE SALUD, MODALIDAD ???? INTRAMURAL, EXTRAMURAL Presta servicio En espacios o infraestructuras fisicas adaptadas a la atención de salud., Entidades con objeto social diferente Brinda servicios Mediana Complejidad, PRESTADORES DE SERVICIOS DE SALUD Se clasifican en GRADO DE COMPLEJIDAD, En espacios o infraestructuras fisicas adaptadas a la atención de salud. Se subdivide Unidad movil, Derecho privado se divide en Entidades con animo de lucro, TELEMEDICINA Presta servicio A distancia, componentes de promocion, prevencion, diagnostico, tratamiento y rehabilitacion., MODALIDAD ???? TELEMEDICINA, PRESTADORES DE SERVICIOS DE SALUD Se clasifican en MODALIDAD, BAJA Se refiere Centros de salud Policlinicos Consultorios, ALTA Se refiere Establecimientos como clinicas y hospitales, Personas Naturales Segun la ley 30 de 1992 Podran actuar de manera autonoma para la prestacion de un servicio de salud., Derecho privado se divide en Entidades sin animo de lucro, A distancia, componentes de promocion, prevencion, diagnostico, tratamiento y rehabilitacion. Metodos de comunicacion Sincronico, Mediana Complejidad como Consulta externa Apoyo diagnostico complementacion terapeutica Transporte asistencial Atencion prehospitalaria Cuidados basicos, Hospitales con especialidades basicas Como Medicina interna Cirugia general Psiquiatria Ortopedia Ginocobstreticia, Trasporte especial de pacientes Brinda servicios Traslados de pacientes en ambulancia, Baja complejidad como Consulta externa Apoyo diagnostico complementacion terapeutica Transporte asistencial Atencion prehospitalaria Cuidados basicos, Entidades con objeto social diferente Brinda servicios Baja complejidad, INTRAMURAL Presta servicio Infraestructura fisica destinada a la atencion de la salud