WARNING:
JavaScript is turned OFF. None of the links on this concept map will
work until it is reactivated.
If you need help turning JavaScript On, click here.
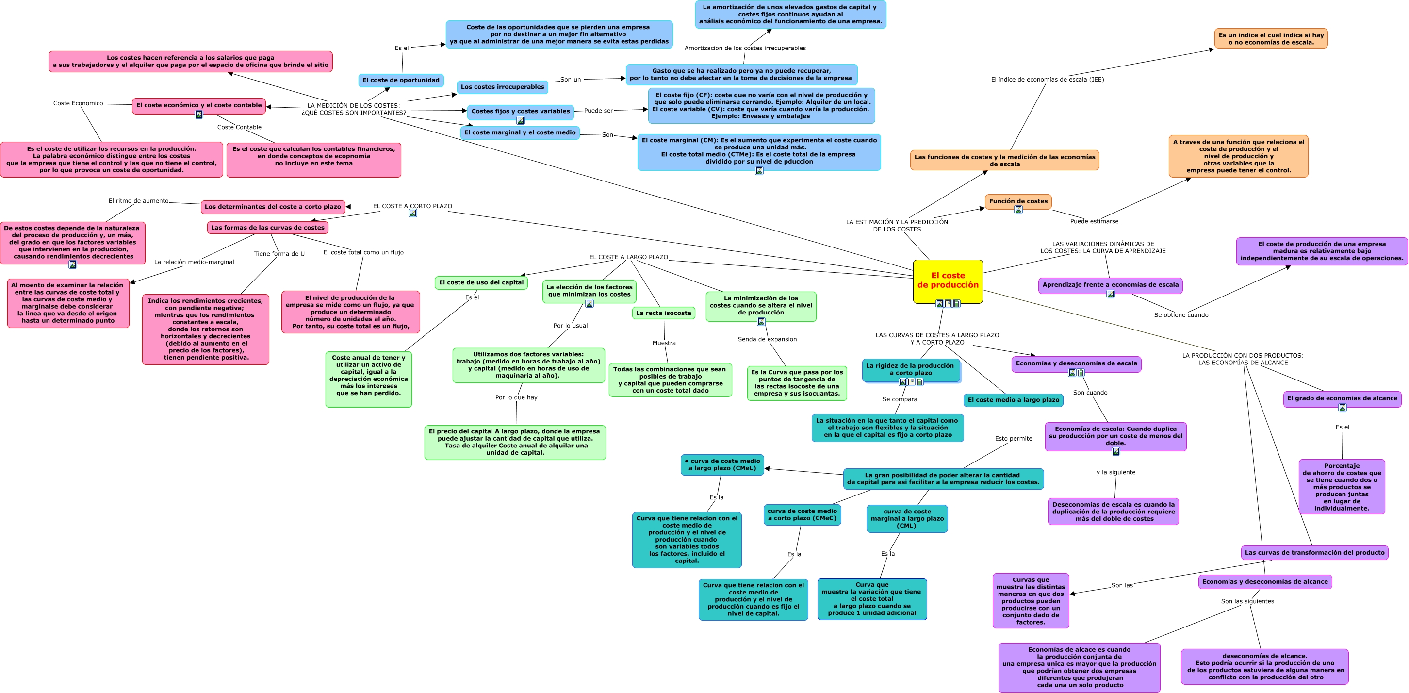
Este Cmap, tiene información relacionada con: Capitulo 7- El Coste de la Producción, El coste de producción LA MEDICIÓN DE LOS COSTES: ¿QUÉ COSTES SON IMPORTANTES? El coste marginal y el coste medio, El coste de producción LA ESTIMACIÓN Y LA PREDICCIÓN DE LOS COSTES Las funciones de costes y la medición de las economías de escala, El coste económico y el coste contable Coste Contable Es el coste que calculan los contables financieros, en donde conceptos de ecopnomia no incluye en este tema, El coste de producción LA MEDICIÓN DE LOS COSTES: ¿QUÉ COSTES SON IMPORTANTES? Los costes irrecuperables, El coste de oportunidad Es el Coste de las oportunidades que se pierden una empresa por no destinar a un mejor fin alternativo ya que al administrar de una mejor manera se evita estas perdidas, El coste marginal y el coste medio Son El coste marginal (CM): Es el aumento que experimenta el coste cuando se produce una unidad más. El coste total medio (CTMe): Es el coste total de la empresa dividido por su nivel de pduccion, Los determinantes del coste a corto plazo El ritmo de aumento De estos costes depende de la naturaleza del proceso de producción y, un más, del grado en que los factores variables que intervienen en la producción, causando rendimientos decrecientes, La rigidez de la producción a corto plazo Se compara La situación en la que tanto el capital como el trabajo son flexibles y la situación en la que el capital es fijo a corto plazo, El coste de producción EL COSTE A LARGO PLAZO La elección de los factores que minimizan los costes, El coste de producción LAS CURVAS DE COSTES A LARGO PLAZO Y A CORTO PLAZO La rigidez de la producción a corto plazo, El coste de producción LA PRODUCCIÓN CON DOS PRODUCTOS: LAS ECONOM�?AS DE ALCANCE El grado de economías de alcance, Utilizamos dos factores variables: trabajo (medido en horas de trabajo al año) y capital (medido en horas de uso de maquinaria al año). Por lo que hay El precio del capital A largo plazo, donde la empresa puede ajustar la cantidad de capital que utiliza. Tasa de alquiler Coste anual de alquilar una unidad de capital., Economías y deseconomías de alcance Son las siguientes deseconomías de alcance. Esto podría ocurrir si la producción de uno de los productos estuviera de alguna manera en conflicto con la producción del otro, • curva de coste medio a largo plazo (CMeL) Es la Curva que tiene relacion con el coste medio de producción y el nivel de producción cuando son variables todos los factores, incluido el capital., El coste de producción EL COSTE A LARGO PLAZO El coste de uso del capital, Las curvas de transformación del producto Son las Curvas que muestra las distintas maneras en que dos productos pueden producirse con un conjunto dado de factores., El coste de producción EL COSTE A CORTO PLAZO Los determinantes del coste a corto plazo, La gran posibilidad de poder alterar la cantidad de capital para asi facilitar a la empresa reducir los costes. ???? curva de coste marginal a largo plazo (CML), El coste de producción EL COSTE A CORTO PLAZO Las formas de las curvas de costes, El grado de economías de alcance Es el Porcentaje de ahorro de costes que se tiene cuando dos o más productos se producen juntas en lugar de individualmente.