WARNING:
JavaScript is turned OFF. None of the links on this concept map will
work until it is reactivated.
If you need help turning JavaScript On, click here.
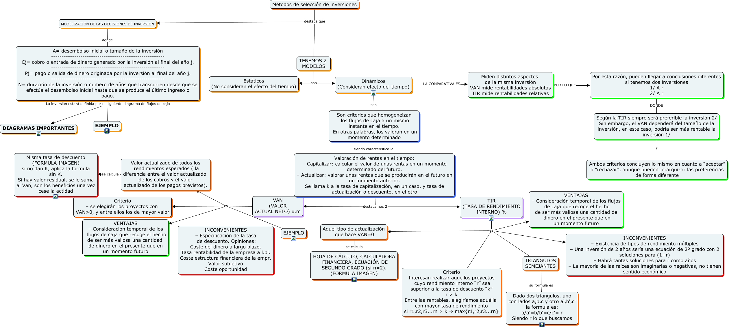
Este Cmap, tiene información relacionada con: METODOS DINAMICOS, VAN (VALOR ACTUAL NETO) u.m es EJEMPLO, TENEMOS 2 MODELOS son Dinámicos (Consideran efecto del tiempo), MODELIZACIÓN DE LAS DECISIONES DE INVERSIÓN donde A= desembolso inicial o tamaño de la inversión ------------------------------------------------------ Cj= cobro o entrada de dinero generado por la inversión al final del año j. ------------------------------------------------------ Pj= pago o salida de dinero originada por la inversión al final del año j. ------------------------------------------------------ N= duración de la inversión o numero de años que transcurren desde que se efectúa el desembolso inicial hasta que se produce el último ingreso o pago., TIR (TASA DE RENDIMIENTO INTERNO) % es TRIANGULOS SEMEJANTES, TIR (TASA DE RENDIMIENTO INTERNO) % es Criterio Interesan realizar aquellos proyectos cuyo rendimiento interno “r” sea superior a la tasa de descuento “k” r > k Entre las rentables, elegiríamos aquélla con mayor tasa de rendimiento si r1,r2,r3...rn > k ⇒ max{r1,r2,r3...rn}, Dinámicos (Consideran efecto del tiempo) son Son criterios que homogeneizan los flujos de caja a un mismo instante en el tiempo. En otras palabras, los valoran en un momento determinado, Métodos de selección de inversiones destaca que MODELIZACIÓN DE LAS DECISIONES DE INVERSIÓN, Son criterios que homogeneizan los flujos de caja a un mismo instante en el tiempo. En otras palabras, los valoran en un momento determinado siendo característico la Valoración de rentas en el tiempo: – Capitalizar: calcular el valor de unas rentas en un momento determinado del futuro. – Actualizar: valorar unas rentas que se producirán en el futuro en un momento anterior. Se llama k a la tasa de capitalización, en un caso, y tasa de actualización o descuento, en el otro, TIR (TASA DE RENDIMIENTO INTERNO) % es Aquel tipo de actualización que hace VAN=0, VAN (VALOR ACTUAL NETO) u.m es INCONVENIENTES – Especificación de la tasa de descuento. Opiniones: Coste del dinero a largo plazo. Tasa rentabilidad de la empresa a l.pl. Coste estructura financiera de la empr. Valor subjetivo Coste oportunidad, VAN (VALOR ACTUAL NETO) u.m es VENTAJAS – Consideración temporal de los flujos de caja que recoge el hecho de ser más valiosa una cantidad de dinero en el presente que en un momento futuro, TENEMOS 2 MODELOS son Estáticos (No consideran el efecto del tiempo), VAN (VALOR ACTUAL NETO) u.m es Valor actualizado de todos los rendimientos esperados ( la diferencia entre el valor actualizado de los cobros y el valor actualizado de los pagos previstos)., Valor actualizado de todos los rendimientos esperados ( la diferencia entre el valor actualizado de los cobros y el valor actualizado de los pagos previstos). se calcula Misma tasa de descuento (FORMULA IMAGEN) si no dan K, aplica la formula sin K. Si hay valor residual, se le suma al Van, son los beneficios una vez cese la actidad, TIR (TASA DE RENDIMIENTO INTERNO) % es VENTAJAS – Consideración temporal de los flujos de caja que recoge el hecho de ser más valiosa una cantidad de dinero en el presente que en un momento futuro, VAN (VALOR ACTUAL NETO) u.m es Criterio – se elegirán los proyectos con VANɬ, y entre ellos los de mayor valor, Valoración de rentas en el tiempo: – Capitalizar: calcular el valor de unas rentas en un momento determinado del futuro. – Actualizar: valorar unas rentas que se producirán en el futuro en un momento anterior. Se llama k a la tasa de capitalización, en un caso, y tasa de actualización o descuento, en el otro destacamos 2 TIR (TASA DE RENDIMIENTO INTERNO) %, Dinámicos (Consideran efecto del tiempo) LA COMPARATIVA ES Miden distintos aspectos de la misma inversión VAN mide rentabilidades absolutas TIR mide rentabilidades relativas, Valoración de rentas en el tiempo: – Capitalizar: calcular el valor de unas rentas en un momento determinado del futuro. – Actualizar: valorar unas rentas que se producirán en el futuro en un momento anterior. Se llama k a la tasa de capitalización, en un caso, y tasa de actualización o descuento, en el otro destacamos 2 VAN (VALOR ACTUAL NETO) u.m, Por esta razón, pueden llegar a conclusiones diferentes si tenemos dos inversiones 1/ A r 2/ A r DONDE Según la TIR siempre será preferible la inversión 2/ Sin embargo, el VAN dependerá del tamaño de la inversión, en este caso, podría ser más rentable la inversión 1/