WARNING:
JavaScript is turned OFF. None of the links on this concept map will
work until it is reactivated.
If you need help turning JavaScript On, click here.
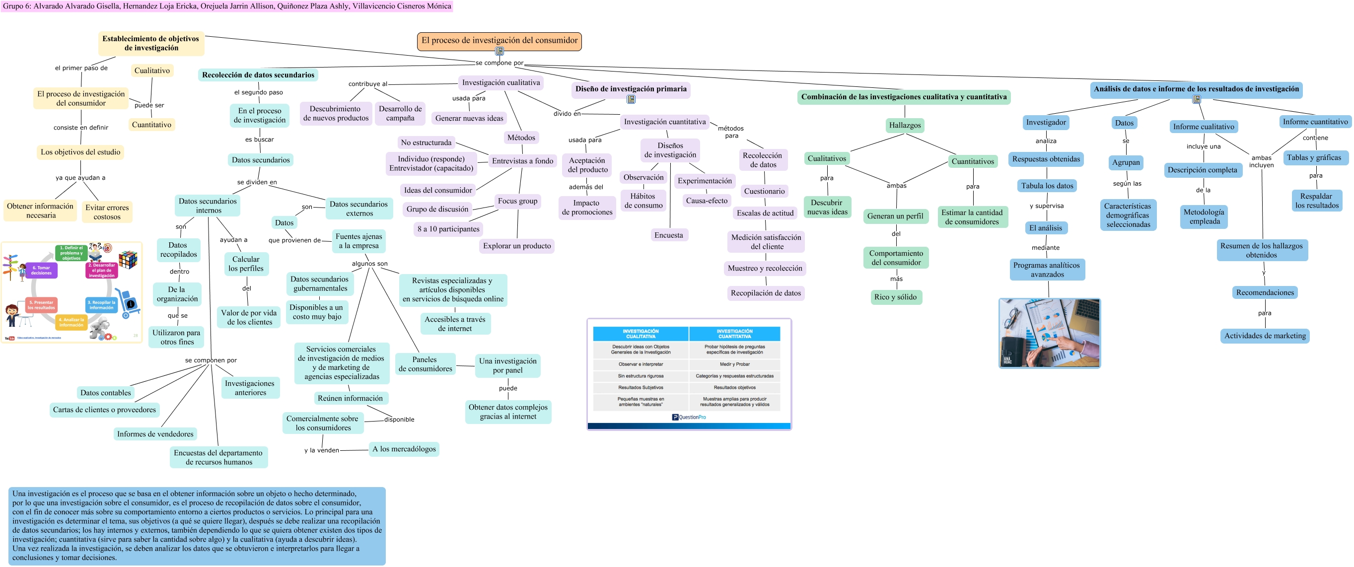
Este Cmap, tiene información relacionada con: PROCESO DE INVESTIGACIÓN DEL CONSUMIDOR, Investigación cuantitativa usada para Aceptación del producto, Combinación de las investigaciones cualitativa y cuantitativa Hallazgos, El proceso de investigación del consumidor consiste en definir Los objetivos del estudio, Cualitativos ambas Cuantitativos, Datos recopilados dentro De la organización, Agrupan según las Características demográficas seleccionadas, Recomendaciones para Actividades de marketing, Paneles de consumidores Una investigación por panel, Informe cualitativo ambas incluyen Resumen de los hallazgos obtenidos, Tabula los datos y supervisa El análisis, Informe cualitativo incluye una Descripción completa, Experimentación Causa-efecto, Focus group 8 a 10 participantes, Diseños de investigación Observación, Datos secundarios se dividen en Datos secundarios externos, Muestreo y recolección Recopilación de datos, Investigador analiza Respuestas obtenidas, El proceso de investigación del consumidor se compone por Combinación de las investigaciones cualitativa y cuantitativa, Aceptación del producto además del Impacto de promociones, Entrevistas a fondo Focus group