WARNING:
JavaScript is turned OFF. None of the links on this concept map will
work until it is reactivated.
If you need help turning JavaScript On, click here.
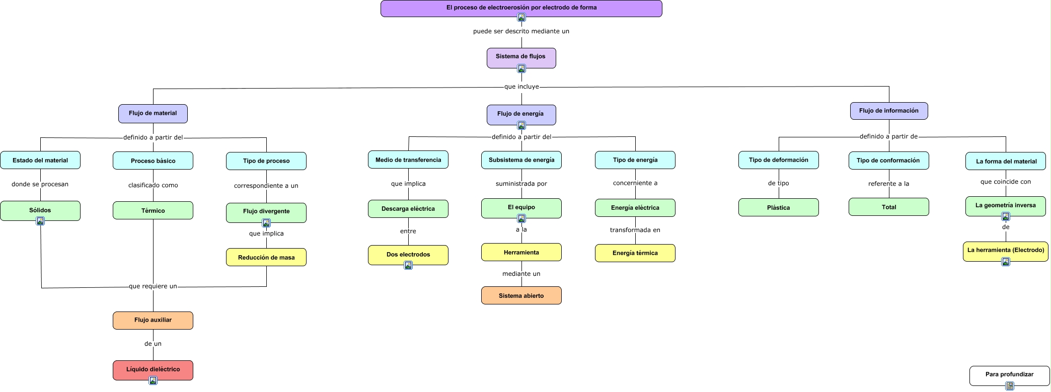
Este Cmap, tiene información relacionada con: Proceso de electroerosión por electrodo de forma, Flujo de material definido a partir del Tipo de proceso, Tipo de conformación referente a la Total, Térmico que requiere un Flujo auxiliar, Sistema de flujos que incluye Flujo de información, Flujo de energía definido a partir del Medio de transferencia, Flujo de material definido a partir del Estado del material, Sistema de flujos que incluye Flujo de material, Tipo de energía concerniente a Energía eléctrica, Energía eléctrica transformada en Energía térmica, Flujo de material definido a partir del Proceso básico, El equipo a la Herramienta, Sólidos que requiere un Reducción de masa, Flujo divergente que implica Reducción de masa, La geometría inversa de La herramienta (Electrodo), Descarga eléctrica entre Dos electrodos, Proceso básico clasificado como Térmico, Térmico que requiere un Reducción de masa, Tipo de proceso correspondiente a un Flujo divergente, La forma del material que coincide con La geometría inversa, Estado del material donde se procesan Sólidos