WARNING:
JavaScript is turned OFF. None of the links on this concept map will
work until it is reactivated.
If you need help turning JavaScript On, click here.
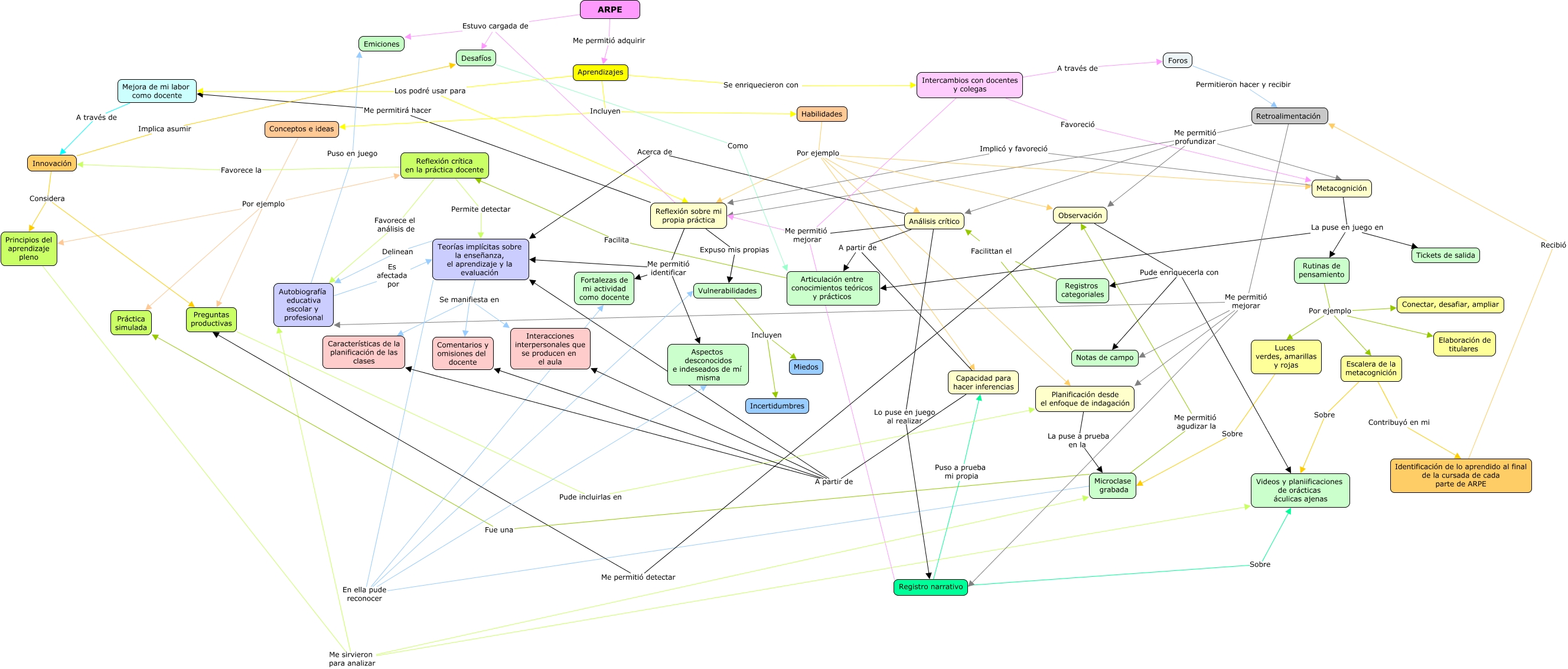
Este Cmap, tiene información relacionada con: Servera- Reflexión sobre el proceso de aprendizaje- ARPE, Reflexión sobre mi propia práctica Estuvo cargada de Emiciones, Microclase grabada Fue una Práctica simulada, Reflexión crítica en la práctica docente Favorece el análisis de Autobiografía educativa escolar y profesional, Microclase grabada Me permitió agudizar la Observación, Capacidad para hacer inferencias A partir de Características de la planificación de las clases, Habilidades Por ejemplo Observación, Conceptos e ideas Por ejemplo Práctica simulada, Rutinas de pensamiento Por ejemplo Conectar, desafiar, ampliar, Autobiografía educativa escolar y profesional Es afectada por Teorías implícitas sobre la enseñanza, el aprendizaje y la evaluación, Habilidades Por ejemplo Metacognición, Aprendizajes Incluyen Conceptos e ideas, Retroalimentación Me permitió mejorar Notas de campo, Habilidades Por ejemplo Análisis crítico, Innovación Considera Principios del aprendizaje pleno, Innovación Considera Preguntas productivas, Observación Pude enriquecerla con Registros categoriales, Principios del aprendizaje pleno Me sirvieron para analizar Videos y planiificaciones de orácticas áculicas ajenas, Retroalimentación Me permitió profundizar Reflexión sobre mi propia práctica, Reflexión sobre mi propia práctica Me permitió identificar Aspectos desconocidos e indeseados de mí misma, Microclase grabada En ella pude reconocer Vulnerabilidades