WARNING:
JavaScript is turned OFF. None of the links on this concept map will
work until it is reactivated.
If you need help turning JavaScript On, click here.
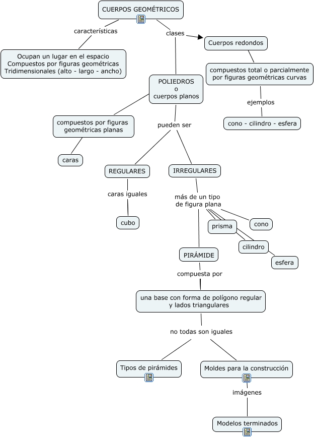
Este Cmap, tiene información relacionada con: CUERPOS GEOMÉTRICOS, una base con forma de polígono regular y lados triangulares no todas son iguales Moldes para la construcción, IRREGULARES más de un tipo de figura plana PIR�?MIDE, POLIEDROS o cuerpos planos ???? compuestos por figuras geométricas planas, CUERPOS GEOMÉTRICOS clases Cuerpos redondos, una base con forma de polígono regular y lados triangulares no todas son iguales Tipos de pirámides, Moldes para la construcción imágenes Modelos terminados, IRREGULARES más de un tipo de figura plana prisma, CUERPOS GEOMÉTRICOS clases POLIEDROS o cuerpos planos, compuestos por figuras geométricas planas ???? caras, IRREGULARES más de un tipo de figura plana cono, PIR�?MIDE compuesta por una base con forma de polígono regular y lados triangulares, REGULARES caras iguales cubo, compuestos total o parcialmente por figuras geométricas curvas ejemplos cono - cilindro - esfera, REGULARES caras iguales cubo, CUERPOS GEOMÉTRICOS características Ocupan un lugar en el espacio Compuestos por figuras geométricas Tridimensionales (alto - largo - ancho), IRREGULARES más de un tipo de figura plana esfera, IRREGULARES más de un tipo de figura plana cilindro, POLIEDROS o cuerpos planos pueden ser IRREGULARES, Cuerpos redondos ???? compuestos total o parcialmente por figuras geométricas curvas, POLIEDROS o cuerpos planos pueden ser REGULARES