WARNING:
JavaScript is turned OFF. None of the links on this concept map will
work until it is reactivated.
If you need help turning JavaScript On, click here.
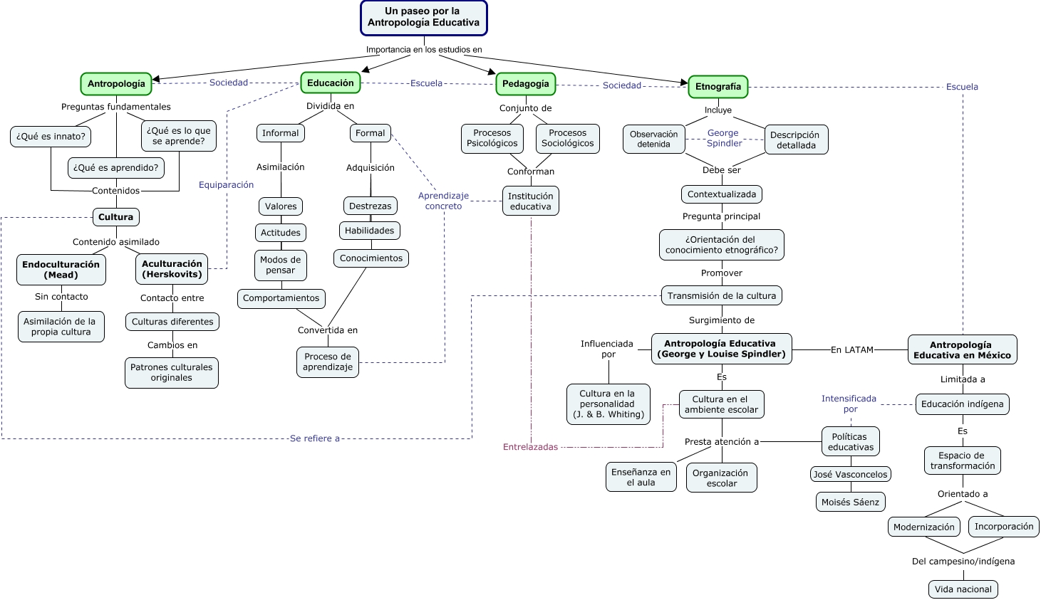
Este Cmap, tiene información relacionada con: Jiménez-Vázquez-Cesar Augusto-Act2, Antropología Educativa en México Limitada a Educación indígena, Proceso de aprendizaje Aprendizaje concreto Institución educativa, Un paseo por la Antropología Educativa Importancia en los estudios en Pedagogía, Etnografía Incluye Descripción detallada, ¿Qué es innato? Contenidos Cultura, Contextualizada Pregunta principal ¿Orientación del conocimiento etnográfico?, ¿Qué es aprendido? Contenidos Cultura, Observación detenida George Spindler Descripción detallada, Espacio de transformación Orientado a Incorporación, Antropología Sociedad Educación, Cultura en el ambiente escolar Entrelazadas Institución educativa, Un paseo por la Antropología Educativa Importancia en los estudios en Etnografía, Antropología Educativa (George y Louise Spindler) Influenciada por Cultura en la personalidad (J. & B. Whiting), Informal Asimilación Actitudes, Comportamientos Convertida en Proceso de aprendizaje, Culturas diferentes Cambios en Patrones culturales originales, Antropología Preguntas fundamentales ¿Qué es lo que se aprende?, Informal Asimilación Modos de pensar, Pedagogía Conjunto de Procesos Sociológicos, Procesos Sociológicos Conforman Institución educativa