WARNING:
JavaScript is turned OFF. None of the links on this concept map will
work until it is reactivated.
If you need help turning JavaScript On, click here.
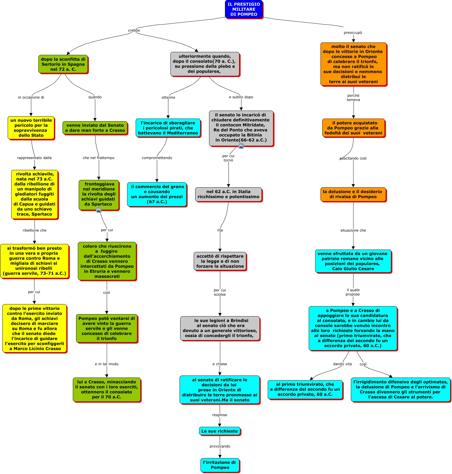
Questa Cmap, creata con IHMC CmapTools, contiene informazioni relative a: la fine della repubblica romana Gneo pompeo, l'incarico di sbaragliare i pericolosi pirati, che battevano il Mediterraneo compromettendo il commercio del grano e causando un aumento dei prezzi (67 a.C.), il senato lo incaricò di chiudere definitivamente il contocon Mitridate, Re del Ponto che aveva occupato la Bitinia in Oriente(66-62 a.C.) per cui tornò nel 62 a.C. in Italia ricchissimo e potentissimo, venne sfruttata da un giovane patrizio romano vicino alle posizioni dei populares, Caio Giulio Cesare il quale propose a Pompeo e a Crasso di appoggiare la sua candidatura al consolato, e in cambio lui da console sarebbe venuto incontro alle loro richieste forzando la mano al senato (primo triumvirato, che a differenza del secondo fu un accordo privato, 60 a.C.), IL PRESTIGIO MILITARE DI POMPEO crebbe ulteriormente quando, dopo il consolato(70 a. C.), su pressione della plebe e dei populares,, la delusione e il desiderio di rivalsa di Pompeo situazione che venne sfruttata da un giovane patrizio romano vicino alle posizioni dei populares, Caio Giulio Cesare, le sue legioni a Brindisi al senato ciò che era dovuto a un generale vittorioso, ossia di concedergli il trionfo, e chiese al senato di ratificare le decisioni da lui prese in Oriente di distribuire le terre pronmesse ai suoi veterani.Ma il senato, dopo la sconfitta di Sertorio in Spagna nel 72 a. C. quando venne inviato dal Senato a dare man forte a Crasso, Pompeo potè vantarsi di avere vinto la guerra servile e gli venne concesso di celebrare il trionfo e in tal modo lui e Crasso, minacciando il senato con i loro eserciti, ottennero il consolato per il 70 a.C., un nuovo terribile pericolo per la sopravvivenza dello Stato rappresentato dalla rivolta schiavile, nata nel 73 a.C. dalla ribellione di un manipolo di gladiatori fuggiti dalla scuola di Capua e guidati da uno schiavo trace, Spartaco, fronteggiava nel meridione la rivolta degli schiavi guidati da Spartaco per cui coloro che riuscirono a fuggire dall'accerchiamento di Crasso vennero intercettati da Pompeo in Etruria e vennero massacrati, ulteriormente quando, dopo il consolato(70 a. C.), su pressione della plebe e dei populares, ottenne l'incarico di sbaragliare i pericolosi pirati, che battevano il Mediterraneo, Le sue richieste provocando l'irritazione di Pompeo, molto il senato che dopo le vittorie in Oriente concesse a Pompeo di celebrare il trionfo, ma non ratificò le sue decisioni e nemmeno distribuì le terre ai suoi veterani perchè temeva il potere acquistato da Pompeo grazie alla fedeltà dei suoi veterani, coloro che riuscirono a fuggire dall'accerchiamento di Crasso vennero intercettati da Pompeo in Etruria e vennero massacrati così Pompeo potè vantarsi di avere vinto la guerra servile e gli venne concesso di celebrare il trionfo, IL PRESTIGIO MILITARE DI POMPEO crebbe dopo la sconfitta di Sertorio in Spagna nel 72 a. C., a Pompeo e a Crasso di appoggiare la sua candidatura al consolato, e in cambio lui da console sarebbe venuto incontro alle loro richieste forzando la mano al senato (primo triumvirato, che a differenza del secondo fu un accordo privato, 60 a.C.) così l'irrigidimento difensivo degli optimates, la delusione di Pompeo e l'arrivismo di Crasso divennero gli strumenti per l'ascesa di Cesare al potere., ulteriormente quando, dopo il consolato(70 a. C.), su pressione della plebe e dei populares, e subito dopo il senato lo incaricò di chiudere definitivamente il contocon Mitridate, Re del Ponto che aveva occupato la Bitinia in Oriente(66-62 a.C.), il potere acquistato da Pompeo grazie alla fedeltà dei suoi veterani suscitando così la delusione e il desiderio di rivalsa di Pompeo, rivolta schiavile, nata nel 73 a.C. dalla ribellione di un manipolo di gladiatori fuggiti dalla scuola di Capua e guidati da uno schiavo trace, Spartaco ribellione che si trasformò ben presto in una vera e propria guerra contro Roma e migliaia di schiavi si unironoai ribelli (guerra servile, 73-71 a.C.), a Pompeo e a Crasso di appoggiare la sua candidatura al consolato, e in cambio lui da console sarebbe venuto incontro alle loro richieste forzando la mano al senato (primo triumvirato, che a differenza del secondo fu un accordo privato, 60 a.C.) dando vita al primo triumvirato, che a differenza del secondo fu un accordo privato, 60 a.C.