WARNING:
JavaScript is turned OFF. None of the links on this concept map will
work until it is reactivated.
If you need help turning JavaScript On, click here.
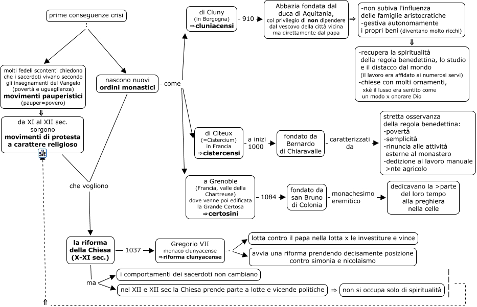
Questa Cmap, creata con IHMC CmapTools, contiene informazioni relative a: riforma_cluniaecense, prime conseguenze crisi . molti fedeli scontenti chiedono che i sacerdoti vivano secondo gli insegnamenti del Vangelo (povertà e uguaglianza) movimenti pauperistici (pauper=povero), nascono nuovi ordini monastici come di Citeux (=Cistercium) in Francia ⇒cistercensi, -non subiva l'influenza delle famiglie aristocratiche -gestiva autonomamente i propri beni (diventano molto ricchi) ⇓ -recupera la spiritualità della regola benedettina, lo studio e il distacco dal mondo (il lavoro era affidato ai numerosi servi) -chiese con molti ornamenti, xkè il lusso era sentito come un modo x onorare Dio, la riforma della Chiesa (X-XI sec.) ma i comportamenti dei sacerdoti non cambiano, Gregorio VII monaco clunyacense ⇒riforma clunyacense . lotta contro il papa nella lotta x le investiture e vince, nascono nuovi ordini monastici come di Cluny (in Borgogna) ⇒cluniacensi, Gregorio VII monaco clunyacense ⇒riforma clunyacense . avvia una riforma prendendo decisamente posizione contro simonia e nicolaismo, la riforma della Chiesa (X-XI sec.) ma nel XII e XII sec la Chiesa prende parte a lotte e vicende politiche, a Grenoble (Francia, valle della Chartreuse) dove venne poi edificata la Grande Certosa ⇒certosini 1084 fondato da san Bruno di Colonia, la riforma della Chiesa (X-XI sec.) 1037 Gregorio VII monaco clunyacense ⇒riforma clunyacense, fondato da Bernardo di Chiaravalle caratterizzati da stretta osservanza della regola benedettina: -povertà -semplicità -rinuncia alle attività esterne al monastero -dedizione al lavoro manuale >nte agricolo, prime conseguenze crisi . nascono nuovi ordini monastici, nascono nuovi ordini monastici come a Grenoble (Francia, valle della Chartreuse) dove venne poi edificata la Grande Certosa ⇒certosini, nel XII e XII sec la Chiesa prende parte a lotte e vicende politiche ⇒ non si occupa solo di spiritualità, Abbazia fondata dal duca di Aquitania, col privilegio di non dipendere dal vescovo della città vicina ma direttamente dal papa ⇒ -non subiva l'influenza delle famiglie aristocratiche -gestiva autonomamente i propri beni (diventano molto ricchi), molti fedeli scontenti chiedono che i sacerdoti vivano secondo gli insegnamenti del Vangelo (povertà e uguaglianza) movimenti pauperistici (pauper=povero) ⇓ da XI al XII sec. sorgono movimenti di protesta a carattere religioso, di Cluny (in Borgogna) ⇒cluniacensi 910 Abbazia fondata dal duca di Aquitania, col privilegio di non dipendere dal vescovo della città vicina ma direttamente dal papa, fondato da san Bruno di Colonia monachesimo eremitico dedicavano la >parte del loro tempo alla preghiera nella celle, | | | | ⇑ da XI al XII sec. sorgono movimenti di protesta a carattere religioso, da XI al XII sec. sorgono movimenti di protesta a carattere religioso che vogliono la riforma della Chiesa (X-XI sec.)