WARNING:
JavaScript is turned OFF. None of the links on this concept map will
work until it is reactivated.
If you need help turning JavaScript On, click here.
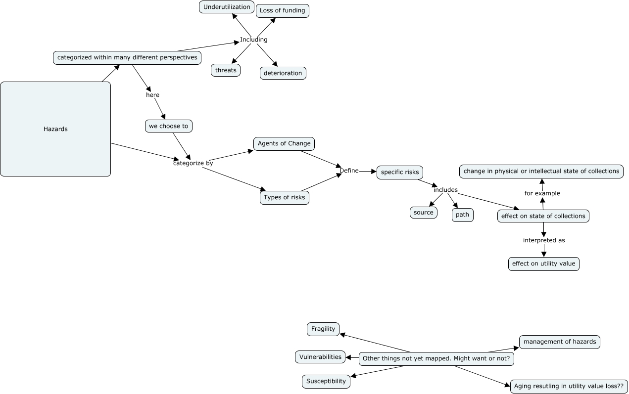
This Concept Map, created with IHMC CmapTools, has information related to: Hazard-Agent, categorized within many different perspectives Including deterioration, Other things not yet mapped. Might want or not? Fragility, Agents of Change Define specific risks, Hazards categorize by Agents of Change, specific risks includes effect on state of collections, effect on state of collections for example change in physical or intellectual state of collections, Types of risks Define specific risks, we choose to categorize by Agents of Change, specific risks includes path, we choose to categorize by Types of risks, Other things not yet mapped. Might want or not? Vulnerabilities, categorized within many different perspectives Including Loss of funding, specific risks includes source, effect on state of collections interpreted as effect on utility value, categorized within many different perspectives Including threats, Other things not yet mapped. Might want or not? Aging resutling in utility value loss??, Other things not yet mapped. Might want or not? management of hazards, categorized within many different perspectives here we choose to, Hazards can be categorized within many different perspectives, Hazards categorize by Types of risks