WARNING:
JavaScript is turned OFF. None of the links on this concept map will
work until it is reactivated.
If you need help turning JavaScript On, click here.
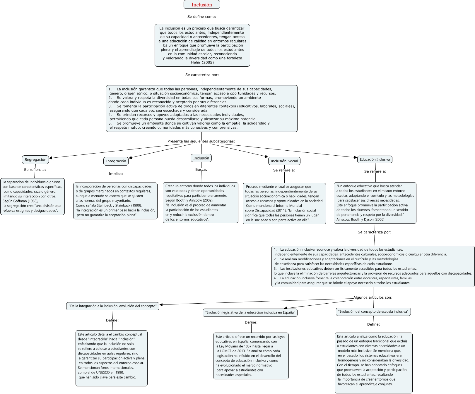
Este Cmap, tiene información relacionada con: Inclusion, 1. La inclusión garantiza que todas las personas, independientemente de sus capacidades, género, origen étnico, o situación socioeconómica, tengan acceso a oportunidades y recursos. 2. Se valora y respeta la diversidad en todas sus formas, promoviendo un ambiente donde cada individuo es reconocido y aceptado por sus diferencias. 3. Se fomenta la participación activa de todos en diferentes contextos (educativos, laborales, sociales), asegurando que cada voz sea escuchada y considerada. 4. Se brindan recursos y apoyos adaptados a las necesidades individuales, permitiendo que cada persona pueda desarrollarse y alcanzar su máximo potencial. 5. Se promueve un ambiente donde se cultivan valores como la empatía, la solidaridad y el respeto mutuo, creando comunidades más cohesivas y comprensivas. Presenta las siguientes subcategorias: Inclusión, La inclusión es un proceso que busca garantizar que todos los estudiantes, independientemente de su capacidad o antecedentes, tengan acceso a una educación de calidad en entornos regulares. Es un enfoque que promueve la participación plena y el aprendizaje de todos los estudiantes en la comunidad escolar, reconociendo y valorando la diversidad como una fortaleza. Hehir (2005) Se caracteriza por: 1. La inclusión garantiza que todas las personas, independientemente de sus capacidades, género, origen étnico, o situación socioeconómica, tengan acceso a oportunidades y recursos. 2. Se valora y respeta la diversidad en todas sus formas, promoviendo un ambiente donde cada individuo es reconocido y aceptado por sus diferencias. 3. Se fomenta la participación activa de todos en diferentes contextos (educativos, laborales, sociales), asegurando que cada voz sea escuchada y considerada. 4. Se brindan recursos y apoyos adaptados a las necesidades individuales, permitiendo que cada persona pueda desarrollarse y alcanzar su máximo potencial. 5. Se promueve un ambiente donde se cultivan valores como la empatía, la solidaridad y el respeto mutuo, creando comunidades más cohesivas y comprensivas., 1. La inclusión garantiza que todas las personas, independientemente de sus capacidades, género, origen étnico, o situación socioeconómica, tengan acceso a oportunidades y recursos. 2. Se valora y respeta la diversidad en todas sus formas, promoviendo un ambiente donde cada individuo es reconocido y aceptado por sus diferencias. 3. Se fomenta la participación activa de todos en diferentes contextos (educativos, laborales, sociales), asegurando que cada voz sea escuchada y considerada. 4. Se brindan recursos y apoyos adaptados a las necesidades individuales, permitiendo que cada persona pueda desarrollarse y alcanzar su máximo potencial. 5. Se promueve un ambiente donde se cultivan valores como la empatía, la solidaridad y el respeto mutuo, creando comunidades más cohesivas y comprensivas. Presenta las siguientes subcategorias: Educación Inclusiva, "De la integración a la inclusión: evolución del concepto" Define: Este artículo detalla el cambio conceptual desde "integración" hacia "inclusión", enfatizando que la inclusión no solo se refiere a colocar a estudiantes con discapacidades en aulas regulares, sino a garantizar su participación activa y plena en todos los aspectos del entorno escolar. Se mencionan foros internacionales, como el de UNESCO en 1990, que han sido clave para este cambio., 1. La inclusión garantiza que todas las personas, independientemente de sus capacidades, género, origen étnico, o situación socioeconómica, tengan acceso a oportunidades y recursos. 2. Se valora y respeta la diversidad en todas sus formas, promoviendo un ambiente donde cada individuo es reconocido y aceptado por sus diferencias. 3. Se fomenta la participación activa de todos en diferentes contextos (educativos, laborales, sociales), asegurando que cada voz sea escuchada y considerada. 4. Se brindan recursos y apoyos adaptados a las necesidades individuales, permitiendo que cada persona pueda desarrollarse y alcanzar su máximo potencial. 5. Se promueve un ambiente donde se cultivan valores como la empatía, la solidaridad y el respeto mutuo, creando comunidades más cohesivas y comprensivas. Presenta las siguientes subcategorias: Segregación, 1. La educación inclusiva reconoce y valora la diversidad de todos los estudiantes, independientemente de sus capacidades, antecedentes culturales, socioeconómicos o cualquier otra diferencia. 2. Se realizan modificaciones y adaptaciones en el currículo y las metodologías de enseñanza para satisfacer las necesidades específicas de cada estudiante. 3. Las instituciones educativas deben ser físicamente accesibles para todos los estudiantes, lo que incluye la eliminación de barreras arquitectónicas y la provisión de recursos adecuados para aquellos con discapacidades. 4. La educación inclusiva fomenta la colaboración entre docentes, especialistas, familias y la comunidad para asegurar que se brinde el apoyo necesario a todos los estudiantes. Algunos articulos son: "De la integración a la inclusión: evolución del concepto", 1. La educación inclusiva reconoce y valora la diversidad de todos los estudiantes, independientemente de sus capacidades, antecedentes culturales, socioeconómicos o cualquier otra diferencia. 2. Se realizan modificaciones y adaptaciones en el currículo y las metodologías de enseñanza para satisfacer las necesidades específicas de cada estudiante. 3. Las instituciones educativas deben ser físicamente accesibles para todos los estudiantes, lo que incluye la eliminación de barreras arquitectónicas y la provisión de recursos adecuados para aquellos con discapacidades. 4. La educación inclusiva fomenta la colaboración entre docentes, especialistas, familias y la comunidad para asegurar que se brinde el apoyo necesario a todos los estudiantes. Algunos articulos son: "Evolución del concepto de escuela inclusiva", Segregación Se refiere a: La separación de individuos o grupos con base en características específicas, como capacidades, raza o género, limitando su interacción con otros. Según Goffman (1963), la segregación crea "una división que refuerza estigmas y desigualdades"., "Un enfoque educativo que busca atender a todos los estudiantes en el mismo entorno escolar, adaptando el currículo y las metodologías para satisfacer sus diversas necesidades. Este enfoque promueve la participación activa de todos los alumnos, fomentando un sentido de pertenencia y respeto por la diversidad." Ainscow, Booth y Dyson (2006) Se caracteriza por: 1. La educación inclusiva reconoce y valora la diversidad de todos los estudiantes, independientemente de sus capacidades, antecedentes culturales, socioeconómicos o cualquier otra diferencia. 2. Se realizan modificaciones y adaptaciones en el currículo y las metodologías de enseñanza para satisfacer las necesidades específicas de cada estudiante. 3. Las instituciones educativas deben ser físicamente accesibles para todos los estudiantes, lo que incluye la eliminación de barreras arquitectónicas y la provisión de recursos adecuados para aquellos con discapacidades. 4. La educación inclusiva fomenta la colaboración entre docentes, especialistas, familias y la comunidad para asegurar que se brinde el apoyo necesario a todos los estudiantes., Integración Implica: la incorporación de personas con discapacidades o de grupos marginados en contextos regulares, aunque a menudo se espera que se ajusten a las normas del grupo mayoritario. Como señala Stainback y Stainback (1990), "la integración es un primer paso hacia la inclusión, pero no garantiza la aceptación plena"., "Evolución del concepto de escuela inclusiva" Define: Este artículo analiza cómo la educación ha pasado de un enfoque tradicional que excluía a estudiantes con diversas necesidades a un modelo más inclusivo. Se menciona que, en el pasado, los sistemas educativos eran homogéneos y no consideraban la diversidad. Con el tiempo, se han adoptado enfoques que promueven la aceptación y participación de todos los estudiantes, resaltando la importancia de crear entornos que favorezcan el aprendizaje conjunto., Inclusión Social Se refiere a: Proceso mediante el cual se aseguran que todas las personas, independientemente de su situación socioeconómica o habilidades, tengan acceso a recursos y oportunidades en la sociedad. Como menciona el Informe Mundial sobre Discapacidad (2011), "la inclusión social significa que todas las personas tienen un lugar en la sociedad y son parte activa en ella"., Inclusión Busca: Crear un entorno donde todos los individuos son valorados y tienen oportunidades equitativas para participar plenamente. Según Booth y Ainscow (2002), "la inclusión es el proceso de aumentar la participación de los estudiantes en y reducir la exclusión dentro de los entornos educativos"., Inclusión Se define como: La inclusión es un proceso que busca garantizar que todos los estudiantes, independientemente de su capacidad o antecedentes, tengan acceso a una educación de calidad en entornos regulares. Es un enfoque que promueve la participación plena y el aprendizaje de todos los estudiantes en la comunidad escolar, reconociendo y valorando la diversidad como una fortaleza. Hehir (2005), Educación Inclusiva Se refiere a: "Un enfoque educativo que busca atender a todos los estudiantes en el mismo entorno escolar, adaptando el currículo y las metodologías para satisfacer sus diversas necesidades. Este enfoque promueve la participación activa de todos los alumnos, fomentando un sentido de pertenencia y respeto por la diversidad." Ainscow, Booth y Dyson (2006), 1. La inclusión garantiza que todas las personas, independientemente de sus capacidades, género, origen étnico, o situación socioeconómica, tengan acceso a oportunidades y recursos. 2. Se valora y respeta la diversidad en todas sus formas, promoviendo un ambiente donde cada individuo es reconocido y aceptado por sus diferencias. 3. Se fomenta la participación activa de todos en diferentes contextos (educativos, laborales, sociales), asegurando que cada voz sea escuchada y considerada. 4. Se brindan recursos y apoyos adaptados a las necesidades individuales, permitiendo que cada persona pueda desarrollarse y alcanzar su máximo potencial. 5. Se promueve un ambiente donde se cultivan valores como la empatía, la solidaridad y el respeto mutuo, creando comunidades más cohesivas y comprensivas. Presenta las siguientes subcategorias: Inclusión Social, "Evolución legislativa de la educación inclusiva en España" Define: Este artículo ofrece un recorrido por las leyes educativas en España, comenzando con la Ley Moyano de 1857 hasta llegar a la LOMCE de 2013. Se analiza cómo cada legislación ha influido en el desarrollo del concepto de educación inclusiva y cómo ha evolucionado el marco normativo para apoyar a estudiantes con necesidades especiales., 1. La inclusión garantiza que todas las personas, independientemente de sus capacidades, género, origen étnico, o situación socioeconómica, tengan acceso a oportunidades y recursos. 2. Se valora y respeta la diversidad en todas sus formas, promoviendo un ambiente donde cada individuo es reconocido y aceptado por sus diferencias. 3. Se fomenta la participación activa de todos en diferentes contextos (educativos, laborales, sociales), asegurando que cada voz sea escuchada y considerada. 4. Se brindan recursos y apoyos adaptados a las necesidades individuales, permitiendo que cada persona pueda desarrollarse y alcanzar su máximo potencial. 5. Se promueve un ambiente donde se cultivan valores como la empatía, la solidaridad y el respeto mutuo, creando comunidades más cohesivas y comprensivas. Presenta las siguientes subcategorias: Integración, 1. La educación inclusiva reconoce y valora la diversidad de todos los estudiantes, independientemente de sus capacidades, antecedentes culturales, socioeconómicos o cualquier otra diferencia. 2. Se realizan modificaciones y adaptaciones en el currículo y las metodologías de enseñanza para satisfacer las necesidades específicas de cada estudiante. 3. Las instituciones educativas deben ser físicamente accesibles para todos los estudiantes, lo que incluye la eliminación de barreras arquitectónicas y la provisión de recursos adecuados para aquellos con discapacidades. 4. La educación inclusiva fomenta la colaboración entre docentes, especialistas, familias y la comunidad para asegurar que se brinde el apoyo necesario a todos los estudiantes. Algunos articulos son: "Evolución legislativa de la educación inclusiva en España"